中国新添“千万地铁城市” 文|凯风千万地铁俱乐部迎来新成员。刚过去的暑期,广州地铁有30天单日客流超千万人次,深圳地铁首次连续8个工作日突破千万人次,双双刷新纪录。这表明,继上海、北京之后,广州、深圳即将携手迈入“地铁千万客流 2025-09-11
豪掷资源,阿里为何让高德开启“扫街”行动? 阿里旗下高德发力本地生活,推出扫街榜,与美团展开竞争。9月10日,阿里巴巴迎来26周年庆。当天,阿里旗下的高德地图宣布推出全球首个基于用户行为产生的榜单——“高德扫街榜”。这一举措被视为继淘宝闪购后, 2025-09-11
阿里美团同日竞争:高德推扫街榜,大众点评重启品质外卖 各方围绕线下服务消费的公开竞争已呈对峙态势。9月10日,在阿里巴巴成立26周年时,阿里旗下高德地图宣布推出全球首个基于用户行为的榜单——“高德扫街榜”。目前,该榜单已在高德地图上线。从页面布局看,高德 2025-09-11
黑客勒索艺术家,AI成帮凶 在当今时代,黑客将目标对准了艺术家,而AI竟成了帮凶。大家对现实中的土匪并不陌生,像东北的“胡子”、山东的“响马”、河南的“蹚将”。到了赛博空间,土匪有了新名字——黑客。随着互联网普及,黑客攻击愈发频 2025-09-11
人 - AI团队达成默契协作的秘诀 想象一下,你的项目团队正在为一场关键的产品发布会做最后冲刺。团队里有经验丰富的项目经理、创意十足的设计师、代码能力超强的程序员,还有一位新成员——AI代理(AI Agent)。它会和你一起分析市场数据 2025-09-11
主要资产流拍,皇庭国际A股股价一度涨停 今年8月,皇庭国际发布公告,提示公司晶岛国商购物中心(深圳皇庭广场)将被司法拍卖。公告表明,该购物中心及相关附属设施、设备于9月9日10时至9月10日10时(延时除外)在深圳市中级法院京东网司法拍卖平 2025-09-11
苦等21年,奇瑞终迎上市曙光 这一回,奇瑞真的要上市了。它成功通过港股聆讯,历经五次冲击资本市场,奇瑞终于得偿所愿。前四次均以失败告终,为何此次能成功?原因只有一个:业绩出色,凭实力获得入场券。其一,奇瑞连续22年保持出口第一。其 2025-09-11
从东北历史记忆中走来——评电视剧《归队》的三种“归” 中国人民艰苦卓绝的14年抗日战争始于东北地区,雄浑的白山黑水历经炮火摧残,见证山河破碎,也埋葬了英雄忠魂。东北抗日联军(简称“抗联”)的历史是中国完整抗战史链条的关键一环。《归队》的灵感源于主创团队创 2025-09-11
编辑部“团播卖书”,并非文化人的悲哀 “别人团播跳扫腿舞,编辑部团播卖好书!”近期,越来越多出版社的编辑、作家走进抖音直播间,成为常驻主播,甚至开启了“团播卖书”模式。73岁著有《狼王梦》的作家沈石溪,直播时通过TO签(指带有“To某某” 2025-09-11
OpenAI真正王牌:波兰搭档Jakub和Szymon助力关键突破 在大众认知里,OpenAI的故事常被几个响亮的名字代表。然而,真正创造奇迹的,往往是那些默默付出、不在聚光灯下的人。Jakub Pachocki和Szymon Sidor这对从波兰高中走出的搭档,凭借 2025-09-11
牛市回归,券商投行上半年排名大揭秘:谁是‘投行黑马’? 投行业务一直是券商的核心竞争领域。承销规模、项目储备以及净收入,直接决定了哪家券商能在投行领域占据顶尖地位。2025年中报公布的收入榜单,展现出的差距并非细微,而是量级上的差异。有的机构收入过亿,稳固 2025-09-11
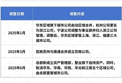
头部房企组织架构“扁平化”变革不断深入,新问题随之浮现 房企组织架构调整仍在持续进行。今年以来,保利发展、华润置地、招商蛇口等头部房企纷纷对组织架构“动刀”。从时间线来看,一季度是调整高峰期,有11家房企进行了12次调整;二季度有所放缓,仅2家房企有动作; 2025-09-11
美股电商平台Eightco股价暴涨超3000% 电商管理平台Eightco宣布任命知名科技分析师丹·艾夫斯为董事长,并计划建立加密货币财库,这一消息致使其股价在周一暴涨逾3000%,盘中最高涨幅超过5600%。在一项涉及华尔街知名科技分析师、Web 2025-09-11
万亿巨头冲击涨停,首开股份六连板,多板块表现活跃 盘初,“万亿巨头”工业富联冲击涨停,机器人概念活跃,首开股份(600376)实现6连板。9月10日,A股三大指数开盘涨跌不一,开盘后沪指拉升。盘面上,CPO、光芯片、AI算力概念等涨幅居前;黄金、锂矿 2025-09-11
梦天家居传统木门优势渐失,发展遇多重困境? 在房地产市场持续低迷的大环境下,众多家居企业都开始勒紧腰带过日子。梦天家居披露的2025年半年报显示,公司业绩呈现出“增利不增收”的态势,这主要是因为减少了期间费用的开支。从梦天家居的经营策略来看,有 2025-09-11
运动品牌投身外卖大战,探寻增长新路径 运动品牌探索新渠道已刻不容缓。外卖大战让平台利润下滑,却让茶饮品牌业绩飘红。今年第二季度,京东、美团净利润明显下降,而蜜雪冰城、古茗等茶饮品牌在平台补贴下业绩大幅增长。实际上,受益的不止茶饮品牌。美团 2025-09-11
SYNC新品:乘木科技正式推出「SyncSmart One」 德国柏林,2025年9月5日,全球消费电子行业年度盛会——柏林国际消费电子展(IFA)在柏林展览中心盛大开幕。全球的科技巨头与创新企业汇聚于此,展示最新科技成果。中国科技企业乘木科技携全新款智能眼镜产 2025-09-11
发布会现场探秘:“高德扫街榜”背后的关键问题解答 在发布会现场,我对「高德扫街榜」提出了几个问题。它可是一个用AI打通跨界创新的“新物种”。 9月10日,正值阿里巴巴生日,阿里旗下高德举办产品发布会,以“阿里生活服务超级新入口”的全新定位,推出了新产 2025-09-11
雅诗兰黛、香奈儿大裁员,奢侈品行业究竟怎么了? 在全球奢侈品市场,奢侈品企业向来是盈利丰厚的代表。然而最近,雅诗兰黛、香奈儿大裁员的消息传出,令人不禁疑惑这些奢侈品巨头到底怎么了。一、雅诗兰黛、香奈儿大裁员情况据南方都市报报道,美国美妆巨头雅诗兰黛 2025-09-11
黄金短期涨幅与长期趋势展望 从1959年以来的历史数据看,黄金价格已经突破了概率为2.15%的极限,如果达到概率为1.5%的极限,黄金会涨到3940美元/盎司;未来几年,黄金可能出现回调,但本次黄金牛市的总时间可能会达到20年以 2025-09-11