850万个独立号码!大众集团自制香肠销量接近汽车 快科技 3 月 18 据报道,大众汽车集团公布了日消息。 2024 根据财年的销售数据,其汽车业务表现并不令人满意,但令人惊讶的是,大众自制的咖喱香肠已经成为“主要产品”,销量几乎等于汽车,成为财务报 2025-03-19
湖州日报评论:高效转换,才能赢得未来。 高效率的转换,才能赢得未来 ——五论市党政代表团赴厦门泉州 学习调查的启发 本报评论员 高效率转换,才能赢得未来!它是市党政代表团赴厦门泉州学习考察的重要启示。 由一个城市的“转换”答卷,可以看出这个 2025-03-19
只有“他们”,才能真正理解万物有灵。 图|图虫创意 © 物道君语: 与万物共生的侗族三宝自然哲学 位于桂北群山之间的三江侗族自治县,是中国最完整的侗族木结构建筑群,被誉为世界“楼桥之乡”。 当新生命在吊脚楼里传来第一声啼哭时,侗家的父母 2025-03-19
春天和夏天流行的“瓦尔登湖”蓝色衬衣,好漂亮! 看腻了白衬衣,这件瓦尔登湖蓝衬衣绝对值得拥有。 自带反光板效果❗️上身就是冷白皮❗️ 优选 100% 纯棉面料,水洗工艺处理后特别柔软。 衬托人明亮轻盈,就像春天舒适的小曲。~ 上身洋气大方,简直就是 2025-03-19
浙江宣传:如何看待“AI焦虑”? 近期," AI 老师"" AI 医生"" AI 公务员“纷纷“上岗”,有网友感慨” AI 一两分钟就干了我一两天的工作""整顿职场居然是 AI "。伴随着一系列人工智能技术逐渐融入我们的生活,普通人对 2025-03-19
哥D同厂深V领针织羊毛背心,随意搭配都能穿出时尚感。 哥 D 原厂订单❗️【羊毛针织背心】初春叠穿届神级单品,谁穿谁显气质 � �Tb 同款价¥569,� � 限量福利¥69 ✅经典的圆领无袖设计,简约大方,不拖沓。 ✅衣服两侧设计三颗扣子,层次感十足 2025-03-19
天津东疆海关查获一批货物 9100多张驴皮藏着“进口地毯” 天津海关提供图片 它看起来像一条普通的地毯,但下面隐藏着杀戮。日前,天津东疆海关查获了一批进口货物。 9100 后来被天津海关动植物和食品检测中心鉴定为驴皮的干动物皮张。目前,海关缉私部门正在调查此 2025-03-19
三月十七日行业主题ETF净流入30.63亿元 证券之星消息,3 月 17 日行业主题 ETF 总资金净流入基金 30.63 亿元,近 5 一个交易日累计净流入 88.95 亿元,5 在一个交易日内,出现了日合计资金净流入。 4 天(ETF 计算资 2025-03-19
三月十七日,股指ETF净流出37.13亿元 证券之星消息,3 月 17 日,上证综指报收 3426.13,上涨 0.19%;深圳成指报收 10957.82,下跌 0.19%;在行业主题中,建筑材料、环保、综合涨幅居前,有色金属、非银金融、美容保 2025-03-19
新质观察|智能化的时代已经到来,AI正迈出关键的一步 2024年7月6日,在上海,2024年世界人工智能大会上,人工智能机器人伸出仿生机械手与参观者握手。视觉中国 资料图 一九九七年,IBM击败了国际象棋大师加里·卡斯帕罗夫,震惊了世界。2016年,“ 2025-03-19
时间已经确定,或者迎接今年最大的减幅! 这篇文章大约380字,阅读需要1分钟。 司机朋友们注意了!三月十九日油价或迎今年最大减幅! 截至2025年3月14日(调价周期第7个工作日),国内成品油价格调整已完成70%的计费周期,目前汽柴油价格 2025-03-19
三月份马蹄最甜,青浦种植户:还没有我们好好照顾哇! 原创 绿色青浦 绿色青浦 三月是马蹄(别名菱角)最甜的时候。为了带大家一起品尝一些“好处”,记者来到青浦区香花桥街道的一片水田。种植者张佑树和他的妻子正在马蹄田里忙碌。夫妻二人一前一后,分工合作。妻子 2025-03-19
配合健身场所,激发工业园员工的运动热情! 原创 绿色青浦 绿色青浦 科学的体重管理离不开合理的饮食、适度的运动和充足的休息,运动是其中的重要组成部分。如今,中午健身深受“农民工”的喜爱。很多单位和公司不仅与专业健身机构合作,为员工提供专业的健 2025-03-19
减重→反弹→再次减肥…怎样减肥才不容易反弹? 今年,国家有关部门将继续推进“体重管理年”行动,引导医疗卫生机构开设体重门诊。目前很多医院都设立了肥胖门诊和减肥科,但仅仅看一次病是不够的。 很多人减肥后会反弹,甚至有医生说经常会遇到病人坚持不了的问 2025-03-19
冷空气还在,保暖不要疏忽!天气很快就会升温。我知道天气。 天气早知道 今日天气 今日天气晴朗。受补充冷空气的影响,白天气温不高,全天在6~12℃之间。西北风4~5级阵风6级,晚上转3~4级。相对湿度80%-35%,还是“春寒”的感觉。 天气指数 日照指数 穿 2025-03-19
听科普讲座,做传统手工艺品,创新打造“社区” ”方式 近日,长海路街道文化园区和邻居中心举办了一场独特的“农场故事”DIY艾草锤活动,邀请社区居民和社区新人一起感受传统手工制作的快乐,将金融消费者权益保护教育融入其中,寓教于乐,增强人们的金融安全意识。 2025-03-19
戏剧小课堂,青春大舞台!TA在这里感受艺术魅力 春天无限美好,青春无限美好。近日,大桥街道康博睦邻中心拉开了一场“青春舞台,戏剧起航”小教学活动的序幕。这场专门为辖区年轻人设计的戏剧盛会,旨在激发他们对戏剧艺术的热爱,搭建一个展示自己、增进感情的平 2025-03-19
Geep 盗窃案件时隔五年结束:苹果主动放弃 2300 万美金索赔 IT 世家 3 月 18 科技媒体日新闻 AppleInsider 昨日(3 月 17 日)发布博文,报道称已经经历了很长时间。 5 2008年法律拉锯战后,苹果撤销加拿大回收企业。 Geep Can 2025-03-19
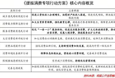
决定!a股王炸终于来了。 重磅利好来袭! 日前,中国办公室和国家办公室联合发布了《提振消费专项行动计划》(以下简称《计划》),全面部署了一系列提振消费的措施,重点是提高消费能力、释放消费意愿、提升消费市场、处理消费堵塞等。这是 2025-03-19
白宫:杀死多名胡塞武装领导人 白宫:美军在对也门轰炸中杀死了许多胡塞武装领袖。 当地时间17日,美国白宫证实,美国军方在15日对也门的空袭中杀死了几名参与无人机计划的胡塞武装领导人。 到目前为止,胡塞武装方面还没有相关的回应。 当 2025-03-19