胖东来退赔公告:奖励投诉人10万元,购买客户每人赔偿1000元

8月24日,胖东来发布关于销售隔夜进口三文鱼生鱼片的赔偿公告。事件部门的工作人员没有严格按照损失报告的要求销毁。胖东来补偿相关消费者的赔偿:奖励投诉客户10万元现金;8月15日、8月17日、8月19日,购买进口三文鱼生鱼片的客户退款,每人赔偿1000元。

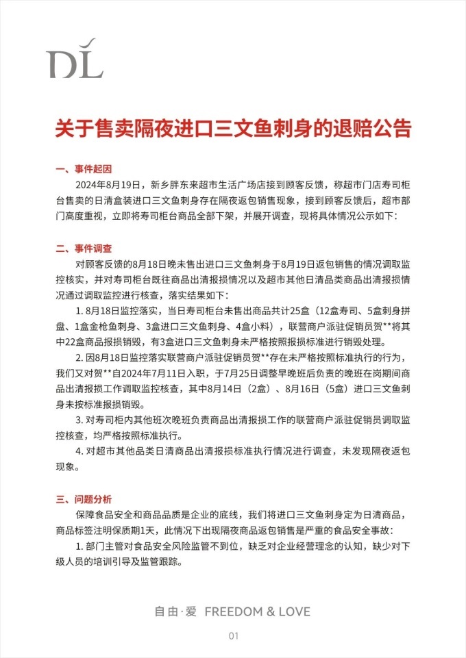
据悉,事件原因是8月19日,新乡胖东来超市生活广场店收到客户反馈,称超市店寿司柜台销售的日清盒装进口三文鱼生鱼片存在隔夜返回销售现象。超市部门在收到客户反馈后高度重视,立即将寿司柜台的所有产品下架并进行调查。
处理相关责任人:联合经营者派驻促销员贺某某调离胖东所有门店,并根据合同条款对联合经营者进行相应处理;责任主管熟食班班长白某某、班长郭某某被辞退,生活广场店超市第一主管朱某某、生鲜处处长赵某连带责任降级三个月。
与此同时,胖东来还提出了整改方案:
1、完善日清产品报损流程并加强实施,部门再次梳理工作流程,跟进日清商品报损标准的实施与实施。
2、加强监管,在部门管理人员日常巡逻工作标准中加入日清商品报损标准,值班主管负责跟进落实部门日清商品报损情况,每天留档。
3、加强食品安全知识培训,对管理人员和各岗位人员进行专项食品安全知识培训,包括但不限制《食品安全法》、各类国家标准要求、企业内部各类干食品安全管理规范、食品安全相关问题案例册,提高各岗位人员的食品安全意识。
4、以企业文化理念为重点,提高对联营企业派驻人员的培训控制,提高思想认知和食品安全意识。
胖东来表示,此次事件有助于发现重大食品安全隐患和管理漏洞,并推动风险管控项目全面梳理,从流程上进行优化和规避。根据“胖东来监管建议标准”中“食品安全”规定的重大食品事故项目,给予该客户10万元现金奖励。另外,对于2024年8月15日、8月17日、8月19日购买进口三文鱼生鱼片的客户,将给予退款,并给予1000元赔偿。
在胖东看来,做企业的目的是通过商业传播先进的文化理念、经营理念、科学的管理经验和生活习惯。公司始终坚定先进的文化发展方向,把社会利益和客户利益放在第一位,不断构建完善的质量管理体系,以更科学、更实用的方式开展工作,为客户提供安全、健康、优质、快乐的商品和服务,确保食品安全和质量。
胖东来也希望与大家一起,共同推进行业标准,激励和促进更多企业健康科学的管理,帮助更多的人提高健全的人格,为社会创造价值,让国家更美好,让世界更美好。
本文仅代表作者观点,版权归原创者所有,如需转载请在文中注明来源及作者名字。
免责声明:本文系转载编辑文章,仅作分享之用。如分享内容、图片侵犯到您的版权或非授权发布,请及时与我们联系进行审核处理或删除,您可以发送材料至邮箱:service@tojoy.com




