Karpathy揭示:你的AI知识库或许只是个高级收藏夹
本文来自微信公众号: 严毅学长 ,作者:严毅学长
当下不少人都在使用AI知识库,我近期也让Claude Code帮我搭建了一套知识管理系统。
每次撰写文章时,AI会先了解我的情况,扫描素材库,然后生成适合我的选题,接着才开始写作。
然而使用一段时间后我发现,随着文件不断积累,AI处理的时间越来越长,费用也越来越高。
最关键的是:它每次阅读后就会忘记,下次还得重新来过。我意识到,这套系统只是将我手动翻找文件的工作换成了AI帮忙翻找,执行者变了,但问题并未解决。
特斯拉前AI总监、OpenAI联合创始人Karpathy将这种情况称为“每次都在重新发现”。他在推特上发布了一篇关于LLM-Wiki的帖子,在AI圈和知识工作者圈迅速传播,目前已有1900多万人浏览过。
我在GitHub上找到了原文,看完后坐不住了,赶紧按照他的思路重新搭建了自己的系统。

01
Karpathy的解决办法:在素材与输出之间增加一层
他的核心思路很简单:
在原始素材和最终输出之间,添加一层持续维护的wiki。
并非把素材存进去就完事,而是每当有新内容进入,AI会理解它,将其中的观点整合到已有的知识框架中。相同的观点进行合并,矛盾的观点加以标注,新的概念单独建立一页。并且所有概念都会被自动整理到index索引目录里。

举个具体例子:一篇关于获客的文章进来,AI不会直接存档,而是把里面的观点拆解出来,合并到“获客内容”这个概念页中。已有的观点补充细节,与现有观点矛盾的单独标注,完全新的概念则另起一页。
素材进来后就被消化,变成概念页里的一条观点。下次写作时,就会先调用已经整理好的认知,而非原始文件。
这层wiki会越来越丰富、越来越准确。AI无需每次重新阅读原始素材,只需读取已经整理好的概念页。

02
我按照这个思路,将系统改成了三层
第一层:收件箱
所有新素材进入的地方。文章、笔记、聊天记录、随手记下的想法,都可以放在这里。
第二层:概念Wiki
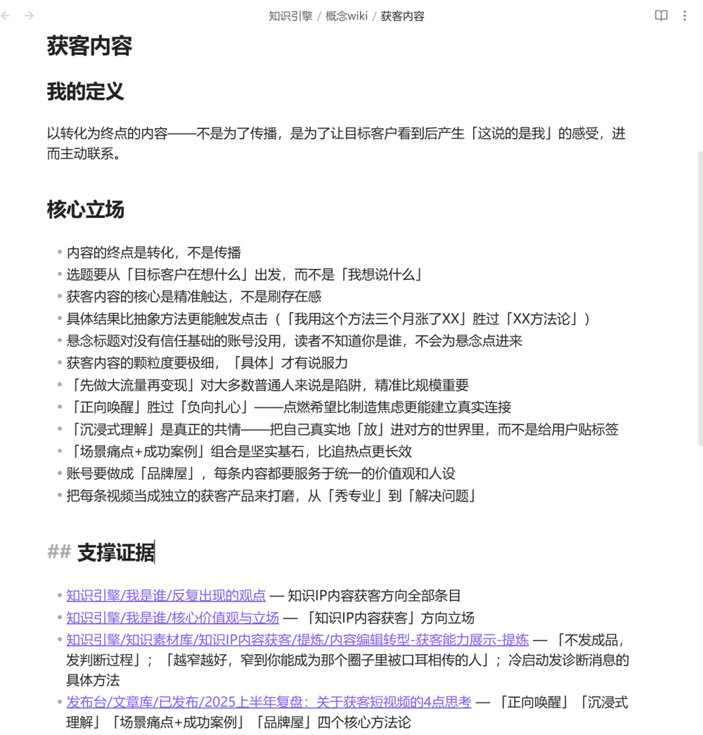
这是新增的核心层。我目前有7个概念页:判断力、AI替代、获客内容、内容资产、一人公司、个人IP、副业起步。
每个概念页的结构如下:
获客内容(概念名称)
>我的定义:
>核心观点:
>支撑素材:
>关联概念:
>还没想清楚的矛盾:

第三层:发布台
用于存放文章和短视频脚本。写作时直接调用第二层中整理好的认知,无需再翻找原始素材。
修改之后,写文章的流程发生了变化。
以前,让Claude Code写文章,它要先处理收件箱,再扫描整个素材库,读完之后才能开始写作。文件越来越多,每次都是一次大规模的“扫荡”。
现在,让它写文章,它会先查看概念Wiki,从index索引目录中调出相关认知,直接开始写作。不需要全部翻找一遍,更不用再处理原始文件。
但这还不是最关键的部分。每篇文章发布后,它还会扫描全文,把文章中出现的新观点、新表达方式更新回概念页。
系统在自我成长。
03
这套系统我才刚搭建好,还很新,仍在磨合阶段。
但有一件事已经很明确:知识库的价值,不在于存储了多少内容,而在于有多少内容真正被消化、转化为自己的认知。
堆积在那里的收藏,和真正积累下来的判断力,是完全不同的两件事。
你现在用什么方式管理素材?欢迎在评论区交流。
本文仅代表作者观点,版权归原创者所有,如需转载请在文中注明来源及作者名字。
免责声明:本文系转载编辑文章,仅作分享之用。如分享内容、图片侵犯到您的版权或非授权发布,请及时与我们联系进行审核处理或删除,您可以发送材料至邮箱:service@tojoy.com





