杰我睿黄金平台兑付工作正式启动 官方通报最新进展
杰我睿黄金平台传来最新官方消息!
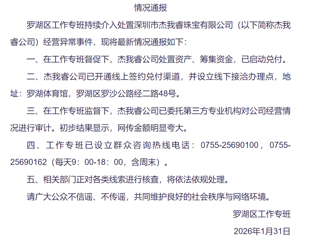
根据深圳新闻网报道,1月31日,深圳市罗湖区针对杰我睿公司的工作专班发布了最新情况通报。通报明确指出,在工作专班的持续督促下,杰我睿公司已通过处置资产、筹集资金等方式,正式启动了兑付工作。
通报内容显示,杰我睿公司目前已开通线上签约兑付渠道,同时设立了线下接洽办理点,方便投资者办理相关手续。在工作专班的全程监督下,该公司还委托了第三方专业机构对自身经营情况进行全面审计。审计初步结果表明,此前网络上流传的涉及金额与实际情况存在明显偏差,属于夸大表述。针对各类相关线索,相关部门正在开展核查工作,并将依法依规进行处理。
此外,罗湖区工作专班再次向广大公众发出提醒,呼吁大家不信谣、不传谣,共同维护良好的社会秩序和网络环境。

此前相关背景回顾:
据第一财经此前报道,近期杰我睿名下的“杰我睿珠宝”品牌及多个关联线上平台,如“龙冶金”“金城金世界”等,均出现了兑付困难的问题,这一情况波及了众多投资者。
从企查查的公开信息来看,杰我睿公司成立于2014年,主营业务为有色金属及矿石批发。该公司最初是深圳水贝地区的黄金原料交易商,主要业务模式是从上游供货方采购、回收黄金原料,再向下游小商户供货。不过近年来,其业务逐步转向贵金属零售领域,并向散户开放了黄金预定价交易业务,这一业务调整也使得公司的风险敞口随之扩大。
多名投资者反映,自2026年1月20日起,杰我睿线上平台就已经无法正常办理提现业务。从1月21日开始,平台将每日提现额度限制为500元人民币和1克黄金,但即便如此,投资者至今仍无法提取任何资金。
据红星新闻报道,有用户介绍,杰我睿的黄金预定价曾低至每克20余元,这意味着其交易杠杆高达40倍左右。而同期上海黄金交易所的黄金合约保证金比例约为14%,期货公司通常还会额外加收2%—5%的手续费,按照这一标准计算,锁定一克黄金所需的保证金至少为144元,两者对比差异显著。
值得注意的是,在平台停止正常兑付前的1月17日,杰我睿还推出了优惠活动,声称将于1月24日举行“一年一次免工费活动”,这一活动吸引了大量用户提前寄送黄金或充值购买黄金。在杰我睿相关交易平台关闭前,曾显示有5万多名用户排队等待打款。
1月28日,“罗湖发布”官方微信公众号曾发布情况通报称,近期工作专班掌握到辖区企业深圳市杰我睿珠宝有限公司出现经营异常情况,引发社会关注。罗湖区对此高度重视,第一时间组建工作专班介入处理,督促企业切实履行主体责任。当时通报提到,杰我睿公司负责人及相关核心管理人员均在岗,正在积极开展与投资人的沟通、资产梳理和兑付准备等工作。针对投资人反映的各类诉求,工作专班也在进行核查。
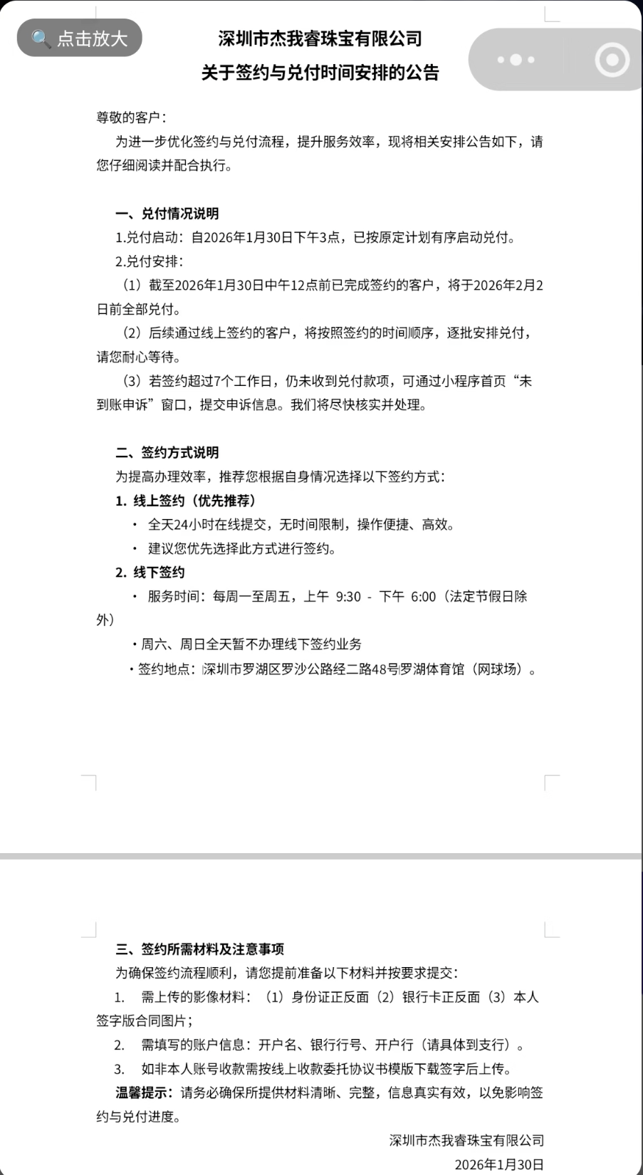
近期,有投资者在社交平台上晒出杰我睿发布的关于签约与兑付时间安排的公告。公告显示,自2026年1月30日下午3点起,公司已按原定计划有序启动兑付工作。兑付安排具体为:截至2026年1月30日中午12点前已完成签约的客户,将于2026年2月2日前全部完成兑付;后续通过线上签约的客户,将按照签约的时间顺序,逐批安排兑付。

本文仅代表作者观点,版权归原创者所有,如需转载请在文中注明来源及作者名字。
免责声明:本文系转载编辑文章,仅作分享之用。如分享内容、图片侵犯到您的版权或非授权发布,请及时与我们联系进行审核处理或删除,您可以发送材料至邮箱:service@tojoy.com




