“胖改”遇挫?永辉北京一门店调改未满一年突停业 双方各执一词
近期,北京大兴区永辉超市鸿坤广场店突然暂停营业一事引发广泛关注。据悉,该门店是永辉进行“胖东来式”调改的门店之一,于2025年3月下旬完成调改后重新开业,至今不足一年时间。
永辉超市在门店张贴的通知中提及,因商场物业方相关问题,导致超市主出入口无法正常使用,还出现停水、停暖情况,目前不具备正常营业条件。永辉总部客服人员确认该店处于暂停营业状态,但强调并非闭店。
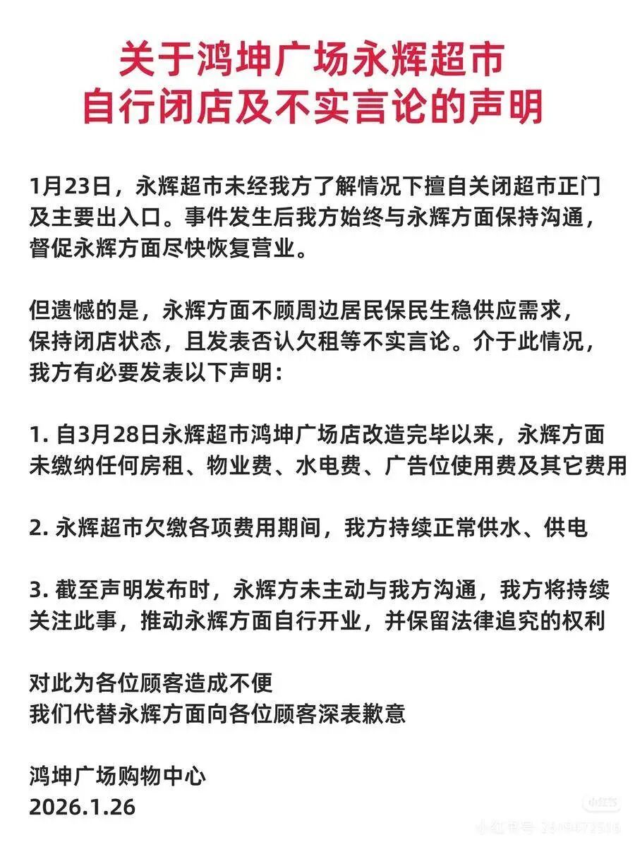
针对永辉的说法,1月26日鸿坤广场购物中心发布声明回应称,1月23日永辉超市在未与商场沟通的情况下擅自关闭正门及主要出入口。事件发生后,商场方一直与永辉保持沟通,督促其尽快恢复营业。声明还指出,自永辉鸿坤广场店改造完成后,永辉方面未缴纳房租、物业费、水电费、广告位使用费等任何费用,而商场在永辉欠缴费用期间始终正常供水供电。
永辉超市官网显示,公司成立于2000年,2010年在上交所上市,是国内领先的零售企业。2025年,永辉深度调改了315家门店,同时关闭了381家与未来战略定位不符的门店。
截至1月26日收盘,永辉超市股价下跌3.82%,报4.53元/股,最新总市值为411亿元。

调改门店停业引热议 双方说法存分歧
1月23日起,多位消费者在社交平台反映,北京鸿坤广场的永辉超市无法进入。现场可见,该店1层扶梯入口被围栏遮挡并标注“暂停营业”,地下一层直梯通道大门也被锁链锁住。
据媒体报道,永辉总部客服人员证实该店处于暂停营业状态,但未收到闭店通知。北京鸿坤广场购物中心客服人员也确认永辉超市尚未正常营业,具体原因不明确。

永辉鸿坤广场店位于北京大兴区鸿坤广场负一楼,已开业十多年,是北京第三家进行“胖东来式”调改的门店,2025年3月20日完成调改后开业,至今不足一年。
商场:永辉欠缴费用超1600万元
针对永辉的停业通知,1月26日鸿坤广场购物中心在社交平台发布《关于鸿坤广场永辉超市自行闭店及不实言论的声明》作出回应。

声明称,1月23日永辉超市未与商场沟通便擅自关闭正门及主要出入口。商场方一直与永辉沟通督促恢复营业,但永辉不顾周边居民民生需求持续闭店,还发表否认欠租的不实言论。

据报道,鸿坤广场表示,自2025年3月28日永辉门店改造完毕后,永辉累计欠缴房租、物业费、水电费、广告位使用费等超1600万元,且欠缴期间商场一直正常供水供电。
鸿坤广场还称,截至声明发布时永辉未主动沟通,商场将持续推动其恢复营业,并保留法律追究权利,同时代永辉向顾客致歉。
另有现场工作人员称停业主因是停水,但恢复时间未知;周边群众猜测或因欠租被停水,不过永辉官方否认了这一说法,仅表示正与相关方协调,争取尽快恢复运营。还有鸿坤相关人员透露,停业或因双方就房租未谈拢,物业认为永辉带来的有效客流未达预期。
2025年预亏21亿 关店调改代价高昂
永辉超市不久前发布的2025年业绩预亏公告显示,公司预计净亏损21.4亿元,同比扩大45.6%;扣非净利润预亏29.4亿元,较上年增加逾5亿元。这是永辉自2021年以来连续第5年亏损,累计亏损超百亿元。

此次巨额亏损与永辉学习“胖东来模式”的战略调整密切相关。2025年永辉从“规模扩张”转向“质量增长”,全年深度调改315家门店,关闭381家不符合战略定位的门店。
大规模关店调改产生了高额“一次性”开支:调改相关的资产报废损失、停业装修营收损失、一次性开办费等合计约9.1亿元;停业装修导致毛利额损失约3亿元,仅“胖改”相关损失就超12亿元。此外,关闭381家门店还产生资产报废、人员补偿、租赁违约赔偿等损失;境外股权投资公允价值变动损失2.36亿元;长期资产减值计提1.62亿元。
“胖东来模式”适配性引争议
对于永辉学习胖东来模式的效果,零售行业人士认为目前下结论尚早,关键在于永辉能否真正坚持胖东来的商品理念和获客模式。
不止永辉,山西美特好等企业在学习胖东来模式时也遭遇挫折。美特好凯旋城店2024年上半年开始模仿胖东来,开业初期客流不错,但不到一年亏损超千万元,加上预付卡危机最终关店,虽被接手后重开但人气大减。业内人士分析,学习胖东来需面临长期损耗挑战,且薪资增长缺乏长效机制,员工服务易停留在被动执行层面。
物美也是进行“胖式调改”的企业之一,已调改43家门店,但未披露盈利情况。记者走访发现,调改店客流趋于日常,部分消费者反映商品涨价,转而选择周边早市、集市。
超市调改中服务人员增加、损耗率上升会推高成本,要实现盈利需形成商品竞争力,过程往往痛苦,对决策者是极大考验。
本文仅代表作者观点,版权归原创者所有,如需转载请在文中注明来源及作者名字。
免责声明:本文系转载编辑文章,仅作分享之用。如分享内容、图片侵犯到您的版权或非授权发布,请及时与我们联系进行审核处理或删除,您可以发送材料至邮箱:service@tojoy.com



