CIO跳槽决策与转型实战全景指南:从规划到落地的完整清单
新年刚开始,你内心是不是已经萌生了跳槽的想法?
那你有没有仔细权衡过职业提升过程中的机遇和风险呢?
面对2026年更复杂的市场环境和技术变革,每一次职业选择都可能成为影响未来五年发展的关键转折点。所以在点击“申请离职”按钮之前,一定要看看老杨总结的这份非常详细、覆盖跳槽全流程的CIO行动与风险清单。这份清单的目的是帮助CIO们在职业转换的关键时期,全面地审视自己、评估机会、规避风险,并且为在新环境中的生存和发展提供明确的行动指引。
跳槽前——深度自我反思与机会评估清单
你是否清楚地确定了下一阶段的职业需求?是想寻求更大平台的挑战,还是希望在技术深度上有所突破?在做出跳槽决定之前,请一定要对照这份清单进行全面评估,避免冲动行事。



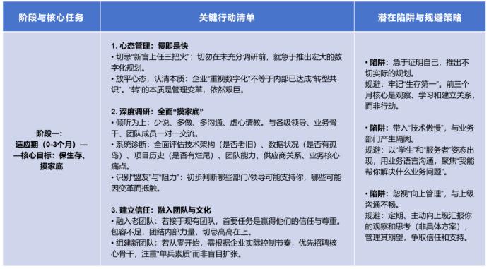
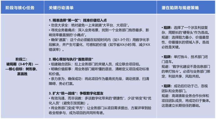
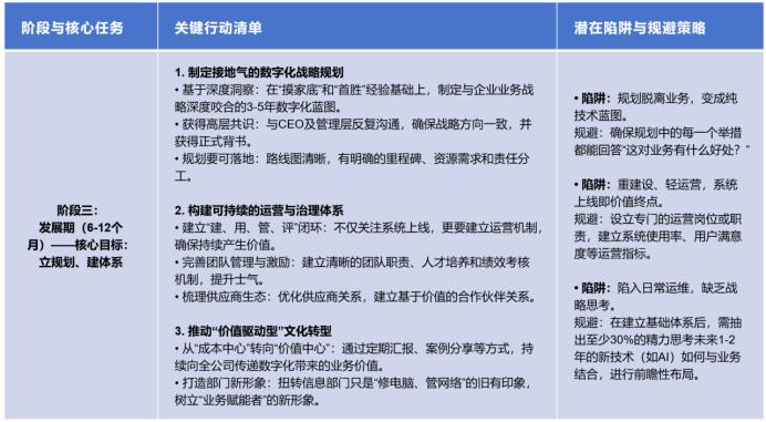
跳槽后——0-12个月生存、突破与价值展现清单
成功入职后,CIO就进入了一个全新的“领域”。前90天是建立信任的关键阶段,需要快速熟悉业务流程和组织文化,准确找出核心问题;6个月内要推进至少一个关注度高、效果明显的数字化项目,用技术手段带动业务增长;12个月内则必须建立起战略协同的技术团队,并在高管层树立自己的话语权。每一次转变都是一次重塑,真正的突破不在于技术有多先进,而在于能否把技术语言转化为商业价值,用数据来指导决策,通过协同打破障碍。



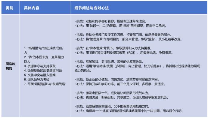
跳槽后面临的主要机遇与挑战清单
跳槽既是挑战,也隐藏着很大的机遇。清楚地认识这两方面,才能从容应对。但问题是,有些CIO说起技术来非常专业,可谈到跳槽时却常常凭感觉做决定,缺乏系统的规划。今天老杨也总结了一份跳槽后的主要机遇与挑战清单,帮助你提前预测、准确应对。


最后老杨想说的是:跳槽对CIO来说是一次重要的职业提升或转折。跳槽前,重要的是“计划好再行动”,用清单进行全面的风险评估,千万不要因为“推力”(对现在的状况不满意)而盲目跳槽,要因为“拉力”(新机会的吸引力)而谨慎选择。跳槽后,成功的关键在于“慢就是快”,遵循“生存->突破->发展”的节奏,把解决业务问题作为建立信任和体现价值的唯一有效方法,逐步建立自己的影响力体系。最终,能否成功“转型”,取决于CIO能否实现从“技术管理者”到“业务伙伴”和“变革领导者”的认知和角色提升。
那你有没有更好的跳槽决策呢?欢迎分享你的思考和经验,一起探讨CIO职业发展的最佳路径。
本文来自微信公众号 “湘江数评”(ID:benpaoshuzi),作者:老杨,36氪经授权发布。
本文仅代表作者观点,版权归原创者所有,如需转载请在文中注明来源及作者名字。
免责声明:本文系转载编辑文章,仅作分享之用。如分享内容、图片侵犯到您的版权或非授权发布,请及时与我们联系进行审核处理或删除,您可以发送材料至邮箱:service@tojoy.com





