抖音直播强力整治,3个月清退近200家违规公会,公会迎“合规化”生存考验
娱乐公会正经历新一轮整顿风暴。
9月10日晚,抖音直播发布公告,清退了11家涉及“未成年开播违规行为”的公会。据统计,近3个月来,各大直播平台密集清退违规公会,仅抖音就清退了近200家。
公会深切感受到了整顿的力度:“查一个封一个”、“规模再大,一旦违规照样清退”。
如今,各大直播平台将生态治理、合规运营摆在了更重要的位置。在严格整治下,公会迎来了生存考验。
01
严厉治理未成年开播
9月10日,抖音直播公布了平台开展未成年开播违规行为专项治理的初步成果,清退了11家违规公会,并对42个公会按规定扣除公会和相关直播间任务奖励收益,还处罚该收益的5倍违约金。
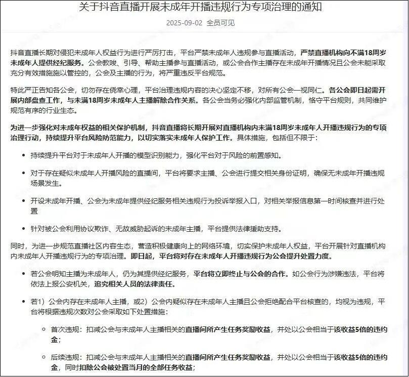
这是因为,9月2日抖音直播发布《关于抖音直播开展未成年开播违规行为专项治理的通知》,向所有公会明确传达:严禁任何未成年人参与直播,严禁为未成年人提供经纪服务。

这轮治理不仅行动迅速,而且处罚严格。
依据通知,平台要求公会对疑似未成年人直播间进行“主播本人手持身份证”举证,若确认为未成年或无法有效举证,必须在9月4日前完成淘汰处理。否则,轻则扣减收益、处以数倍罚款,重则直接清退公会,甚至依法报送公安机关。
“平台现在对未成年开播零容忍,抓到一个处理一个。”有知情人士表示,平台官方运营此前多次强调,要求公会尽快自查。
平台重拳整治未成年开播,源于今年多起未成年主播被公会索赔的案例。
据媒体报道,尽管国家及平台对未成年人直播牟利有严格管控,但仍有MCN机构利用未成年人涉世未深、渴望成名的心理,以“高保底”“流量扶持”“出名”“成网红”等虚幻承诺和短期利益为诱饵,诱导其签下不平等合作协议。
一些未成年人在未了解行业、职业性质以及合同内容的情况下,被诱导签约后难以脱身,或是面临高额赔偿金:14岁少女解约被索赔1.7万元,16岁学生签约后面临30万元天价赔偿……这些案例只是MCN机构将“黑手”伸向未成年人现象的冰山一角。
因此,平台作为公会、主播的经营阵地,必须扛起监管责任,对违规的账号和MCN机构采取“零容忍”态度,从源头阻断未成年人被过度消费的可能。
02
平台密集清退违规公会
实际上,这段时间抖音直播密集清退了不少违规公会。
据新播场统计,从今年5月至今,抖音直播多次发布清退公会的公告,总共清退了近200家公会。
依据公告给出的清退原因,分为以下几种:1、因免责申诉作弊被处理;2、未成年人开播违规行为;3、涉低俗及不当直播内容;4、涉诈骗相关违规。
其中,“未成年开播违规”及“传播低俗及不当直播内容”是清退频率最高的原因。
实际上,除了抖音,快手、视频号等平台近几个月也加大了对违规公会的整治力度。
8月13日,快手公告了“关于违规公会违规行为的处罚公示”,8月初处置了295家公会、清退其中22家公会。
依据公告,快手直播严打三类违规行为:
1、公会及旗下主播涉低俗内容、以承诺提供低俗资源、服务作为回报诱导用户消费,公会失管失责;
2、公会及旗下主播违规创建大小号;
3、公会违规招募主播入会。其中,最后一点包括“违规招募未成年人主播、冒充平台官方,或以虚假承诺大额回报但不予兑现诱骗入会”。
可见,今年以来,各大直播平台将生态治理、合规运营放到了更重要的位置。
许多公会感受到了平台的决心。越来越密集的整治行动、越来越大的整治力度,为公会敲响了警钟。
一方面,平台整治力度只会越来越大,公会不能有侥幸心理。
“今年清退的公会里,有不少还是流水规模很大的公会,有些还是千万流水。但如果违规了,触及红线了,平台一样说封就封。”有公会表示。
另一方面,整治类型及内容越来越细分,必须紧跟平台要求。比如,如今不止整治低俗内容,还会面向团播、未成年开播等展开专项整治。
据公会透露,抖音直播最近还在大规模严查多家公会主播切换IP、标题违规、异地不当诱导用户消费等违规行为,也清退了部分公会,目前公告还未发布,具体情况还要等后续的官方通告。
03
公会“合规化”生存考验
近两年,整个娱乐直播行业持续迭代。
新内容、新玩法的出现,倒逼公会跟上变化、及时转型。在这样的行业背景下,作为连接平台与主播的重要桥梁,公会被推到了转型的风口浪尖。
在运营层面,这种迭代带来的冲击更为直接——旧模式、旧玩法不仅逐渐失去效用,更潜藏着巨大的违规风险。
过去,部分公会依赖粗放式运营手段获取短期利益,比如诱导未成年人高额打赏,或者宣传低俗、擦边的内容吸引流量。
但随着监管部门对直播行业的规范力度不断加大,平台也加强了对直播内容、主播行为的审核与监管,这些旧模式早已难以为继。一旦触碰合规红线,公会不仅会面临平台的处罚,如账号封禁、流量限流,还可能承担相应的法律责任。

事实上,合规经营不是公会发展的束缚,而是行稳致远的生命线。
它不仅意味着公会要严格遵守法律法规与平台规则,更要求公会将合规理念融入到日常运营的每一个环节:
从主播的招募与培训,加强法律意识与职业素养教育;到内容的策划与审核,建立完善的内容审核机制;再到商业变现模式的设计……
当行业告别野蛮生长的红利期,进入精细化运营的新阶段,那些真正将合规视为核心竞争力的公会,才能在行业的浪潮中扎稳根基,不断积累优质的主播资源、良好的品牌口碑与成熟的运营体系,最终穿越周期,走向更长远的未来。
毕竟,对于任何一个行业而言,只有守住合规的底线,才能开拓发展的上限,娱乐直播行业的公会发展亦是如此。
本文来自微信公众号“新播场”,作者:场妹,36氪经授权发布。
本文仅代表作者观点,版权归原创者所有,如需转载请在文中注明来源及作者名字。
免责声明:本文系转载编辑文章,仅作分享之用。如分享内容、图片侵犯到您的版权或非授权发布,请及时与我们联系进行审核处理或删除,您可以发送材料至邮箱:service@tojoy.com




