被一场车祸笼罩 4 月 1 日
01
对中国的新能源汽车公司来说,每个月 1 日子是庆祝的日子。大多数汽车公司都会在这一天公布上个月的产销情况,4 月 1 日子也是如此。
鉴于第一季度是汽车市场的淡季,过去汽车公司在年初的销量通常不如其他时期。但今年是个例外。几家销量排名第一的新势力汽车公司都在。 3 每个月都有很好的答卷。
零跑汽车 3 月份交付了 37,095 汽车,同比增长超过 154%,成为新力量汽车企业月销量第一。零跑汽车上个月发布了新车 B10 他们发布的海报将于本月上市,称“等我出来,马上霸榜”。
理想汽车 3 月交付 36,674 汽车,同比增长 26.5%。理想 L 该系列累计交付量已突破 100 万台,耗时 31 一个月。李想说他们已经连续了。 12 个月拿下 20 在新能源汽车市场上,中国汽车品牌销售冠军。
小鹏汽车去年打了一场漂亮的翻身仗,交付了 33,205 汽车,整个一季度累计交付 94,008 台湾,同比增长 331%,甚至高于第四季度,创下单季度交付历史新高,也是第一季度新力量汽车企业累计交付第一。
蔚来汽车在“蔚小理”中已大大落后于另外两辆。三 蔚来在月份交付 15,039 汽车,蔚来品牌 10,219 台湾,乐道品牌 4,820 台。
这种乐道已经持续下去 2 月度交付没有突破 5000 乐道总裁艾铁成于台湾。 4 月 2 日本宣布辞职,他在接受采访时表示不会下课。在过去的一个月里,李斌正在密集地向外界发出内部调整信号。几天前,蔚来宣布 40.3 发行亿港元增资新股。
小米汽车在 3 每月交付超车 29,000 汽车,这还是在他们现在只有一辆车的情况下。小米表示,目前产量进展顺利,有信心实现。 35 万辆汽车全年交付目标。媒体已发言小米汽车新工厂选址待定,“但提产刻不容缓”。
去年小米 SU7 共交付了 136,854 汽车。上个月底,雷军在中国电动汽车百人会论坛上说:“我们交付了不到一年的时间。 20 万台,算是在行业内创造了一个小奇迹。”
这是雷军第一次参加百人会论坛。他说:“他们开始做车的时候,大家都说他们造车晚了,今天可能刚刚好。”喜悦溢于言表。
比亚迪,中国最大的新能源汽车公司,今年第一季度累计销量突破 100 万台,同比增长 59.81%。今年比亚迪的销售目标是 550 与去年相比,万台销量增长。 30%。
据《上海证券报》介绍,中国新能源汽车产业新年开始总体好于预期,预计今年中国新能源汽车批发销量将突破 1600 万台。
协会秘书长崔东树发表文章称,今年前 2 月中国汽车市场历年处于峰值水平,1-2 月中国汽车销量占世界汽车的比重 33.7%的份额。近日,中国新能源乘用车增速超过全球平均增速,去年中国占全球新能源汽车份额。 70%,最后两个月一度占据。 75%份额。
但是所有这些都不是 4 月 1 每天最受关注的话题。昨日,无论是社交平台还是媒体报道,人们最关注的都是一次交通事故。
随着汽车市场的繁荣,这起事故开始让更多的人讨论智能驾驶和新能源汽车的安全问题。
02
3 月 29 那天晚上,在雷军参加电动车百人会的第二天,一辆小米。 SU7 严重的交通事故发生在安徽高速公路上,车上的司机和两名乘客遇难。这三个人都是在校学生。
事故直到 4 月 1 日才在社交平台上发醇引起公众关注。舆论质疑小米汽车未能及时宣布进展,包括小米智能辅助驾驶安全,AEB 是否起作用,门是否正常打开,电池起火等都成了人们讨论的焦点。
雷军是目前中国最著名、最受欢迎的企业家。他几乎整整一年都在热搜榜上。比如前段时间媒体粗略统计他要成为中国富豪,或者说他要成为中国富豪。 315 期间,网友发言小米做卫生巾。两会期间,他在接受媒体采访时不停地挥挥手,说:“我真的不能接受采访,不然我又要去热搜了。现在我已经挂了三个了。”
过去,这些流量推动雷军完成了奇迹般的销售传奇,现在小米汽车的这次事故也被放大了。
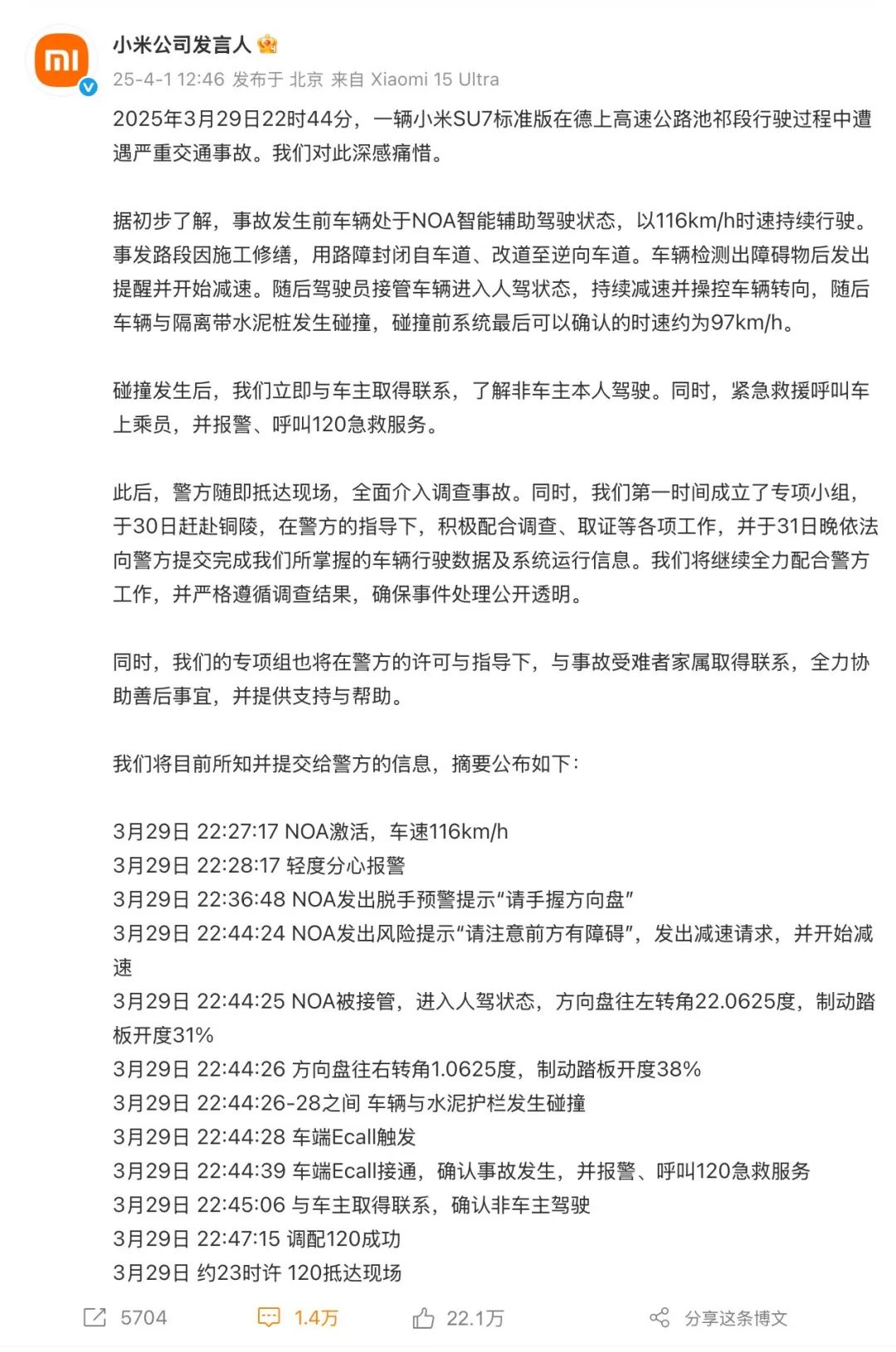
昨天的“小米公司发言人” 12:46 公告发布,初步披露事故车辆撞击前后的速度,智能辅助驾驶。 NOA 情况等,尚未对外回应包括 AEB、门和电池问题。

小米对外回应
这种回应并没有消除外界的疑虑,甚至在一定程度上加剧了公众对小米汽车的不满。小米汽车在回应中两次提到汽车。 NOA “轻微走神报警”在激活中传出。、还有一些人指责“脱手预警提示”,一些汽车博主表示这种行为不太体面。
昨天下午,小米股价下跌。 产自5.49% 2 月 18 日新低,与之前雷军成为“富人”时相比,高位挥发。 3000 亿港元。
昨天,雷军直到晚上 10 没有发出声音。以前他几乎每天都会发布几条微博,从早晨打卡健身到小米日常活动,很少有间断。
更加考虑到不久前雷军的存在 5 即在群聊中响应客户试驾中遇到的服务问题,被称为“车企” CEO 服务响应速度已经内卷至分钟级”,这次雷军遭遇车辆事故的长期沉默引起了不少公众的不满。
昨天,雷军不应该继续沉默。有评论认为雷军已经牢牢绑定了自己的个人形象和小米汽车。许多车主选择小米汽车是因为他们喜欢雷军。雷军不能只享受流量红利,不承担相应的责任。
昨天的小米汽车 22:15 发表了更详细的事故回答,包括是否与家人取得了联系,车辆为什么着火,事故发生后门是否正常打开,以及事故发生后门是否正常打开。 AEB 等待安全功能是否触发等。
但是由于小米目前还没有接触到事故车辆,火灾和车门事件都没有得出结论。小米说 AEB 目前主动安全功能对锥桶、水马、石头、动物等障碍物没有反应,强调小米 AEB 与行业相同的配置 AEB 功能相似。在昨日问答传出之前,他们仍在等待与家人的会面通知。
雷军几乎同时发布了对微博的回应。他在回应中说:“因为事故还在调查,我们从来没有接触过事故车,很多问题目前还没有办法回答。”
“这个时候,我觉得我不应该再等了。我必须站出来代表小米的承诺:无论发生什么,小米都不会回避。我们将继续配合警方调查,跟进事情处理的进展,尽最大努力回应家人和社会关注的问题。”雷军说。

雷军微博
03
普通的交通事故原本不会引起如此大的关注。中国统计年鉴 2024》显示,2023 年我国发生 25.5 万起交通事故,造成 6 一万多人死亡。 20 大多数事故也不会见诸报端,也很少引起全民的关注。
对于这次小米,媒体和公众 SU7 事故的持续跟踪,部分原因来自小米和雷军在互联网上的高度关注,部分原因可能来自于中国新能源汽车行业处于“智能驾驶第一年”,智能辅助驾驶在整个行业都在以比新能源汽车更快的普及速度推广。
然而,无论是汽车公司夸大宣传,还是公众对智能辅助驾驶的认知,都还处于混乱阶段。去年以来,新能源汽车在“智能驾驶”过程中发生了严重的交通事故。在新闻发布会上,汽车公司谈论的主动安全和零接管并不能保证危机时刻的绝对安全。
此次小米 SU7 在接受媒体采访和社交媒体发言时,遇难司机家属指出,司机生前非常信任“智能驾驶”,并多次称智能驾驶“方便安全”。司机妈妈告诉媒体,她曾经警告过女儿,现在技术不完善,不能盲目相信,开车的时候可以放心,但是女儿反驳说有各种基础(确认安全)。
昨天到目前为止,包括汽车行业媒体、专家甚至汽车从业者在内,都强调不能完全依赖智能辅助驾驶。媒体“太阳照常升起”指出,截至目前,“智能驾驶”这个词还没有出现在中国大陆的法律法规中,智能驾驶完全是汽车公司的广告词,“自动驾驶”和“辅助驾驶”在目前有效的法律中也没有发生过。
事实上,在新闻发布会上引进的汽车公司,如高级智驾,NCA、与一系列技术或营销术语如NOA甚至端到端、纯视觉等相比,目前所有的智能驾驶功能都属于辅助驾驶,驾驶员仍然是车辆的第一责任人。
在小米 SU7 事故发生后,理想汽车创始人李想在朋友圈里发表了一篇中文名词标准的演讲,呼吁统一自动驾驶。当时李想说L2=辅助驾驶,L3=自动辅助驾驶,L4=自动驾驶,L5=无人驾驶。“不要使用多余的中文单词,以防止夸张的宣传导致用户误解。”
今年汽车行业将被称为“智能驾驶的第一年”。在此之前,所谓的智能驾驶仍然仅限于 20 万甚至 30 超过一万辆新能源汽车,但今年智驾已逐步下放至 10 一万元的车型。年初,比亚迪发布了“天神之眼”智能驾驶系统,声称将在汽车行业掀起“智能驾驶平权”,最低限度。 7.88 万元海鸥车型还可以具有智能驾驶功能。
今年将推出越来越多配备智能驾驶的燃油车型。除了自主品牌的汽车公司,还包括外资和合资品牌。智能驾驶基本上已经成为今年汽车市场的标准配置,无论是自主研发、采购还是合作。地平线创始人兼 CEO 近日,余凯表示,自动驾驶类似于智能手机的基带,将成为智能汽车的重要基础设施,是标准化功能。
然而,即将成为智能汽车标准化功能的自动驾驶现在并不安全。即使是被业界认可为自动驾驶领域最先进技术的特斯拉,也发生了许多智能驾驶在美国引发的交通事故。去年,《华尔街日报》发布了一项关于特斯拉自动驾驶系统的调查,称 222 事故发生时,有 41 事故是系统突然转向,31 起直接碰撞,没有识别障碍物。
博世智能驾驶控制系统中国区总裁吴永桥在之前的电动车百人会议上表示,特斯拉一段式终端底座模型算法水平断代式领先于国内所有智能驾驶方案,“至少领先一两年。”元戎启动 CEO “从技术角度来看,周光还说,特斯拉 FSD V13 的确领先一代。”
04
这次小米周围 SU7 事故,还有更多的讨论。比如电池着火。很多媒体引用当地医院和交通部门的工作人员讲话,说车辆到达事故现场时正在着火。受害者家属发布的事故车辆照片显示车身有明显的高温烧伤痕迹。
去年年底,国家消防救援局消防监督司一级指挥长王天瑞表示,从近年来的新能源火灾来看,锂电池的热失控是不可避免的,灭火救援问题尚未得到有效解决。
他提醒广大新能源汽车车主,“在驾驶新能源汽车时,一旦遇到突然断电、冒白气等异常情况,一定要第一时间逃生,第一时间报警,确保人身安全。”
央视新闻去年年中报道称,近三年发现了国内新能源汽车的数量和火灾。经过统计计算,发现新能源汽车的火灾发生率是从 2021 年 减少到1.85/10000 2023 年万分之 0.96,而燃油车的起火率在0.96。 1.5/10000 上下。总的来说,目前新能源汽车的起火率甚至低于燃油汽车。
在接受央视新闻采访时,中国汽车动力电池产业创新联盟董扬表示,电动汽车着火故障率低于油车,但行业内 对电动汽车事故后该怎么处理,并不像油车那样有经验。
“虽然新能源汽车的火灾概率不比燃油车高,但电池火灾比汽油火灾更难扑灭,复燃率很高,这也是新能源汽车火灾备受关注的重要原因之一。”他说。
中国汽车市场的卷水平远远超过世界其他地区。近年来,汽车公司宣传的重点之一是车辆安全。在许多汽车公司负责人连续开通社交媒体账户后,他们热衷于在遭受严重交通事故后向公众公布自己的汽车仍然可以确保车辆安全的案例。
小米 SU7 事故发生后,比亚迪腾势品牌负责人赵长江昨天在微博上分享了一个腾势车主在高速追尾后安全脱险的例子,称该车以 120km/h 追尾大货车的速度,A 柱子没有断裂,电池完好无损,没有起火自燃。目前赵长江已经删除了这条微博。
昨天,特斯拉官微还转发了一条公司副总裁陶琳强调特斯拉汽车安全的微博。3 月 31 日本,特斯拉副总裁陶琳发布微博称,“当你决定买车时,你最关心的因素是什么?长相、价格还是品牌?对特斯拉来说,我们造车的主要原则永远是安全。”特斯拉官方微博昨天下午分享了整篇文章。
本文来自微信公众号“山上”,作者:张文,编辑:蒋浇,36氪经授权发布。
本文仅代表作者观点,版权归原创者所有,如需转载请在文中注明来源及作者名字。
免责声明:本文系转载编辑文章,仅作分享之用。如分享内容、图片侵犯到您的版权或非授权发布,请及时与我们联系进行审核处理或删除,您可以发送材料至邮箱:service@tojoy.com






