36氪研究院 | 中国AI家电产业2025年发展白皮书
AI大模型在人工智能技术飞速发展的浪潮中不断推陈出新,成为各行业变革的强大引擎。特别是DeepSeek的震撼发布,以“低成本” 高性能 开源优势,打破算率霸权,加快AI普惠进程。其强大的推理能力和有效的学习算法,在市场上掀起了一波浪潮 智能化焕新热”。很多家电企业都在敏锐地抓住这个机会,纷纷接入DeepSeek,将其技术深度融入到产品研发和升级中,成功推动AI家电行业进入 “主动感知 预测服务” 开启智慧生活从概念到刚需的质变过程的新时代。
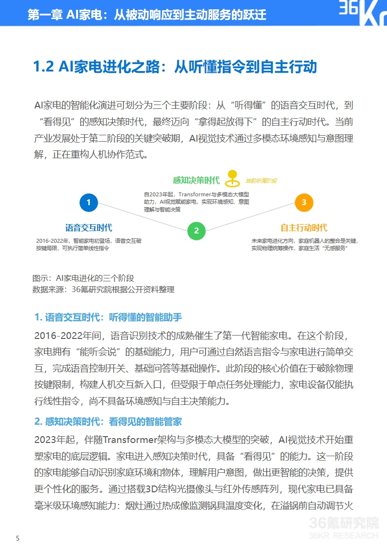
AI家电智能演变分为三个阶段,目前正处于第二阶段,即 “看得见”阶段
AI家电的智能演变可以分为三个主要阶段:从“理解”的语音交互时代到“看得见”的感知决策时代,最终走向“买得起放得下”的独立行动时代。在2016-2022年语音交互时代,语音识别系统催生了第一代智能家电。虽然它们可以通过自然语言指令实现简单的交互,打破物理按钮的限制,但它们只能执行线性指令,缺乏环境感知和自主决策能力。自2023年以来,Transformer架构和多模态大模型的突破使AI视觉技术重塑了家用电器的底层逻辑,家用电器拥有 “看得见” 能自动识别环境和对象,了解客户意图,提供人性化服务,从而实现从 “执行工具” 到 “智能管家” 的转变。在未来的自主行动时代,家用电器将具有全球协调和操作技能,能够与家庭氛围深度互动,实现物体自动取出操作,家用机器人的整合将成为一个重要的方向。目前,工业发展正处于第二阶段的关键突破期,AI视觉技术正在通过多模态环境感知和意图理解,重构人机合作范式。

AI家电在“看得见”阶段正经历“三重革命”
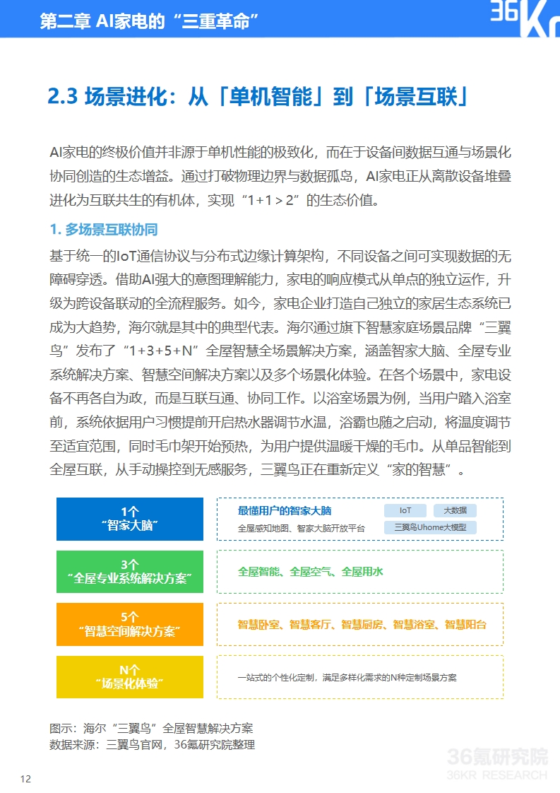
在 “看得见” 在感知决策时代,AI家电主要从客户体验、技术重构、情景进化三个方面发生显著变化。在客户体验方面,用户可以通过空间感知提升维度、时间感知提升维度、情感延伸等方式从过去开始。 “操作家电” 转为 “满足需求”;在产品升级方面,AI家电通过多模态感知、云端协同计算、小样本学习、自适应优化等多种技术融合,打破了单一技术限制,实现了更高层次的自主决策;在场景进化方面,通过AI技术驱动设备之间的数据智能交流和场景化深度协同,家用电器从独立运行到智能场景生态的互联融合。海尔就是其中的典型代表,通过其智能家居场景品牌“三翼鸟”发布“1 3 5 N“全屋智能全场景解决方案,包括智家大脑、全屋专业系统解决方案、智能空间解决方案和多种场景感受。海尔就是其中的典型代表,通过其智能家居场景品牌“三翼鸟”发布“1 3 5 N“全屋智能全场景解决方案包括智能家居大脑、全屋专业系统解决方案、智能空间解决方案和多种场景感受。在各种场景中,家用电器不再各行其是,而是共享和协调数据。

作为大型家用电器的龙头品牌,海尔智家赋能家用电器开启智能家居主动服务时代
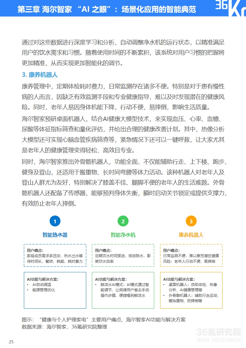
海尔智家以 “AI 之眼” 将人工智能深度融入到家电产品的研发和场景制作中,实现家电功能的创新,成为智慧家庭的新典范。其核心价值在于通过技术隐形化和服务显性化,使AI真正成为提高生活质量的“无形之手”。具体体现在:一是借助视觉感知赋予家电。 “主动观察”使冰箱、烟灶、洗衣机等。能够识别环境和客户的需求,实现从被动到主动预警的转变;二是通过大数据和深度学习实现自主决策,让家电自主提高运行逻辑。比如智能热水器为家庭成员量身定制“零冷水”模式,扫拖机器人智能调节路径,烤箱自动匹配烹饪参数。提高生活效率; “智家大脑” 实现整个场景协同,串联食品管理、烹饪、清洁等多个场景,让每一台设备无缝合作,让智能服务融入生活的方方面面。

未来AI家电将实现全场景自主协同和泛智能。
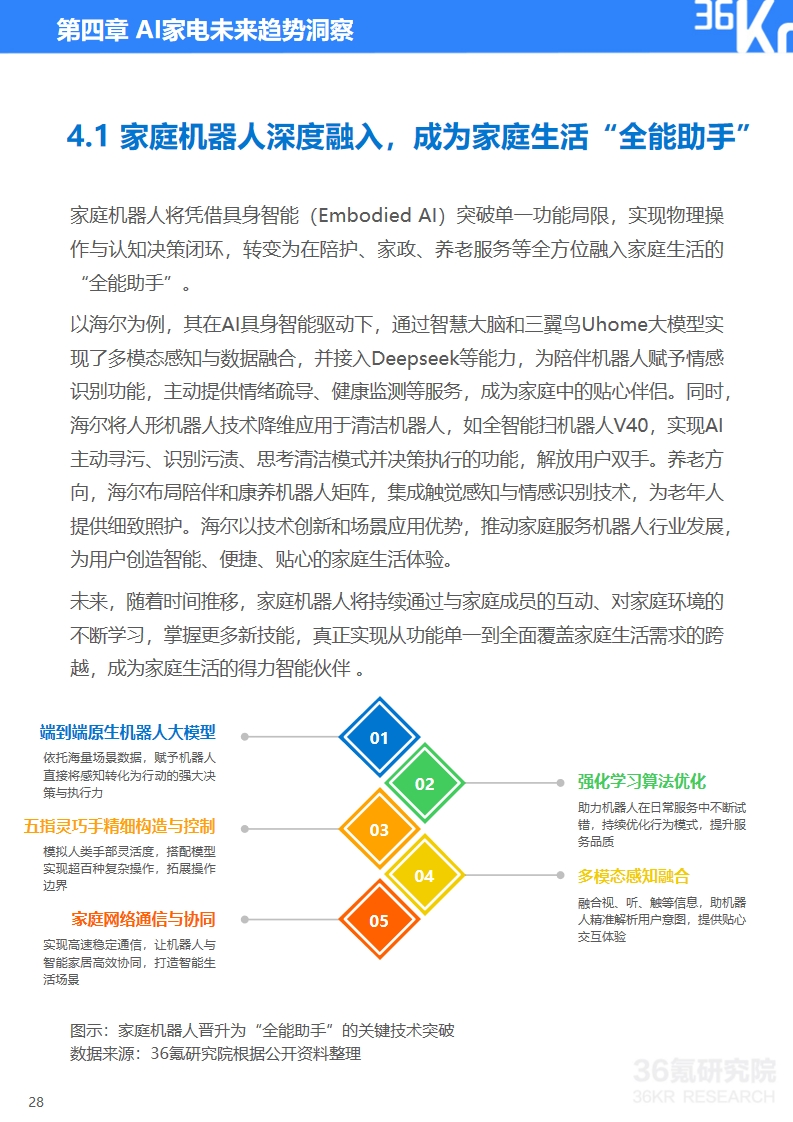
随着物联网、人工智能等技术的深度融合,未来AI家电将突破物理形态的限制,构建高度协同的智能生态系统,实现全场景的无缝连接和泛在智能,重塑人们的生活方式。家庭内部,完成家用电器设备组的自主组织和重构,建立家庭空间四维模型,基于数字孪生技术。(x/y/z坐标 实现场景智能服务的时间线)。AI家用电器将与智慧城市系统等实现互联互通,实现泛在生态智能。

本报告的重点研究问题如下:
- AI大模型如何推动AI家电产业的发展?
- AI家电智能演变分为哪些阶段?每一个阶段的特点是什么?当前阶段的核心技术突破和应用结果是什么?
- 在用户体验方面,AI家电有哪些显著的变化?如何影响用户生活?
- AI电器从被动相应演变为主动服务,背后隐藏着哪些技术密码?
- 如何解决用户的痛点,实现AI家电产品在烹饪、清洁维护、环境管理等不同功能和场景中的智能服务?
- 当前AI家电市场的发展规模和增长趋势如何,未来的发展趋势是什么?
- AI电器应该进化成 “全能伙伴”,未来还有哪些新的功能值得期待?
更加精彩,详细的《2025年中国AI家电产业白皮书》,立即下载链接,提取码:upr5






























本文仅代表作者观点,版权归原创者所有,如需转载请在文中注明来源及作者名字。
免责声明:本文系转载编辑文章,仅作分享之用。如分享内容、图片侵犯到您的版权或非授权发布,请及时与我们联系进行审核处理或删除,您可以发送材料至邮箱:service@tojoy.com




