危机公关变成了公关危机,海底捞怎样才能获得口碑?
海底捞处理公关事件的态度,用情商高的话来说,类似于他们的发展理念:用服务溢价代替溢价,用非凡细致的努力形成差异化,让客户记住并认可。
关键问题是,经营和公关不是一回事,很多时候,两者的逻辑正好相反:经营重在盈利,“能骂,买就行”;公共关系重在维持关系,“可以不买,但不要骂”。
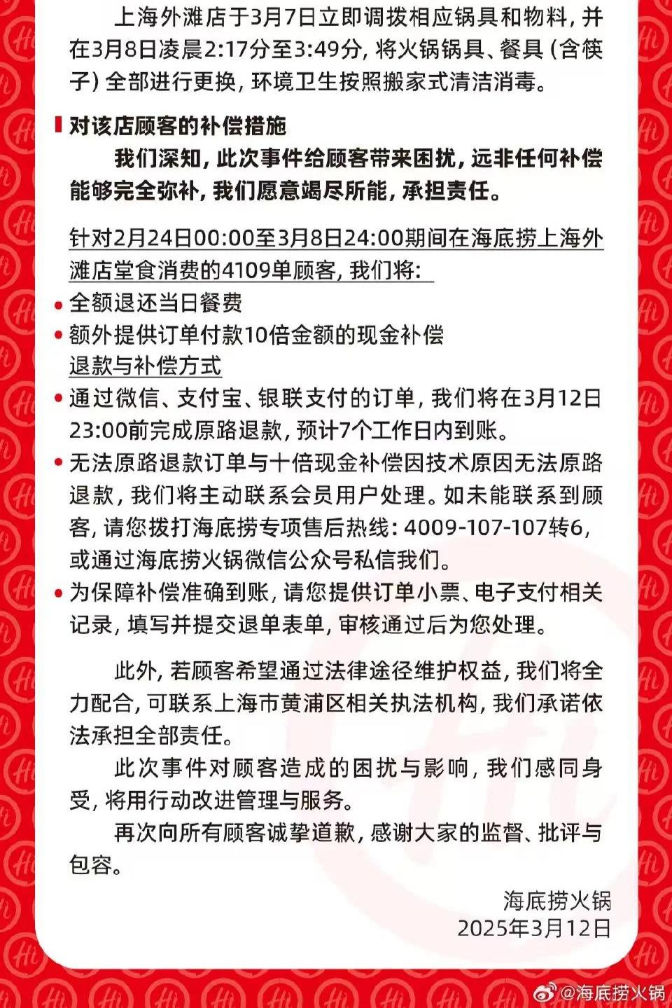
“针对2月24日00:00至3月8日24:00期间,在海底捞上海外滩店消费4109份食品的顾客将全额退还当天的餐费,并提供额外的现金补偿,订单支付10倍。"
海底捞的一份声明似乎暂时结束了这场肆虐的公关事件,但高额的赔偿数字给舆论留下了无限的谈资。
网友们迫不及待地拿起计算器为企业和食客算账。根据海底捞的客户订单数量,总赔偿金额可能在1000万元以上,“海底捞补偿金额超过1000万元”一度登上热搜第一。

(图片/微博@海底捞火锅)
严格来说,海底捞和消费者都是这次事件的受害者。然而,第一次不是一个成功的回复,这引起了品牌的批评。在昨天的赔偿承诺中,海底捞迅速回归“讨好型人设”,以超出预期的赔偿金额改变了舆论。
就像所有热闹的公关事件一样,海底捞周围的风暴很快就会被遗忘。然而,其产生的舆论起伏、公开讨论和人心反复注定会在其他事件和类似产品中反复上演。
海底捞的“旋转”发生了什么?
算上,震撼人心的“火锅撒尿”视频已经在网上传播了两个多星期。包间设置和餐具风格让网友一眼就认出是海底捞。在此期间,每次看视频,都会对品牌造成伤害。
3月8日,上海市公安局黄浦分局官方微信发布警情通报。2025年3月6日,黄浦公安局在辖区内一家火锅店报案称,该店发生“有人在火锅里撒尿”事件。经调查,2月24日凌晨,唐某(男,17岁)来沪外省市人员、吴某(男,17岁)等人进入火锅店盒子吃饭。唐某和吴某喝醉后,站在餐台上小便。吴某还在网上发布了他们拍摄的视频。警方已经依法对唐某、吴某进行了行政拘留。

(图/上海市公安局黄浦分局)
随后,海底捞转发微博,表示坚持把食品安全和客户体验放在第一位。店面已经更换了所有的店面锅碗瓢盆和餐具(包括木筷子),按照搬家的方式进行清洁消毒。
但是这种回应显然不能让公众满意。对外发声是积极与公众沟通,而不是闭上眼睛接受审判。“官方文章”、“太平淡”、“处理事情”等指责接踵而至,直到第二份声明发布。
老实说,很久没有看到如此“真实”的公关演讲了,这甚至不仅仅是回应,还有一些“自爆”成分:自曝不足,自曝问题。
海底捞处理公关事件的态度,用情商高的话来说,类似于他们的发展理念:用服务溢价代替溢价,用非凡细致的努力形成差异化,让客户记住并认可。
关键问题是,经营和公关不是一回事,很多时候,两者的逻辑正好相反:经营重在盈利,“能骂,买就行”;公共关系重在维持关系,“可以不买,但不要骂”。
在这次事件中,海底捞将赔偿范围扩大到事发后两周(2月24日-3月8日)的4109个客户,试图以过去“过度付出”的逻辑平复事件和公众情绪。
的确,相当一部分网友表示“原谅”,但是其他的困惑,其实才刚刚开始浮现:
首先是“10倍现金支付”引发的一系列联想:如果污染发生在2月24日的上海外滩店,为什么要赔偿接下来两周的所有客户?以远远超出行业标准和基础知识的范围进行赔付,有“快点让事情过去”的嫌疑。
其次,海底捞在公告中有很多罕见的表述:“根本没有计划和培训”、“没有及时发现”、“没有判断力”、“没有必要”、“效率很差”...
海底捞可能没有意识到这是一次紧急的外部沟通,而不是内部的总结训练,每一个不成熟的表达都可能指向更多的问题:无法应对突发事件,应急机制不完善,事故发生后没有解决办法,只能等待和依赖。再加上这个略显粗暴简单的赔偿方案,人们会有“前期找不到问题,后期拿钱解决问题”的印象。
事件可能即将结束,但是这些问题,还需要海底捞长期消化。
公共关系事件频发,客户究竟想要什么?
有些人说,回顾海底捞处理事件的全过程,犯了最大的公关禁忌:慢。
缓慢是全方位的,代表着公司缺乏应对机制,也没有尽快就如何回应达成协议,错过了对外发声的最佳时机。
海底捞最近的公告于3月12日发布,距离视频2月24日开始流传已经16天了。3月8日,涉案商店进行了“移动清洁消毒”,距离事件发生已有12天。公众的疑惑,从“有人在公共场合这么泼”到“为什么这种事情要花这么长时间才能公开”,“为什么脏了这么久才消毒”。海底捞和客户本来都是受害者,但是在错误的处理中暴露出不足。
当然,必须承认的是,公众对这家以服务好著称的国家火锅店有更严格的要求:道歉,但不够深刻;赔钱,但问题的反思还有待深入。
看看层出不穷的食品安全事件,一股脑认错,愿意赔钱的海底捞,已不再是典型的反面。
比如就在昨天,杨铭宇红烧鸡饭和海底捞一起热搜。据媒体报道,郑州、商丘等地多家加盟店存在“剩菜回收、变质食材假鲜肉”等乱象。品牌宣布涉案门店立即关闭,并永久关闭门店,并承诺对全国门店进行调查整改。

(图片/微博@杨铭宇黄焖鸡总部)
有人发现董事长早些时候发誓:“食品安全是餐饮企业的生命线。”显然,这条生命线已经沦陷。客户订单低很多的红烧鸡愿意赔偿消费者十倍吗?
虽然海底捞这次有很多问题,但是没有海底捞的品牌数不胜数——当然,我们不想“比烂”。归根结底,公关确实是一门很难的功课,但如何用词,如何回应,如何处理,毕竟是一门“艺术”。真正的公关“道”应该是公司发自内心的反思和真诚。胖东人的好名声从来都不是靠公关获得的。
建立一个公司的整体形象是一项长期的工作,只需要集中暴露一个问题。公众对一个企业的基本期望是可以忽略错误,但不能没有基本的保障。公关的基本做法是及时坦白情况,指出问题,提出对策,而不是写认罪书,然后躺着等事情过去。
在海底捞给出赔偿方案后不久,社交媒体上出现了很多噪音。有些人很恼火,最近错过了在涉案店吃饭的机会;其他人发帖,寻找交易用餐发票的机会。互联网和人们内心的荒谬总是在滚动。我们唯一能期待的是,每次公共事件发生后,消费者和品牌的遗忘都可以来得更晚。
本文来自微信微信官方账号 “新周刊”(ID:new-weekly),作家:詹腾宇 一舟,36氪经授权发布。
本文仅代表作者观点,版权归原创者所有,如需转载请在文中注明来源及作者名字。
免责声明:本文系转载编辑文章,仅作分享之用。如分享内容、图片侵犯到您的版权或非授权发布,请及时与我们联系进行审核处理或删除,您可以发送材料至邮箱:service@tojoy.com




