90%的收入依赖于JD.COM,科技创新板“夫妻档”再谋IPO
科技创新板“夫妻档”,再一次策略第二个IPO。
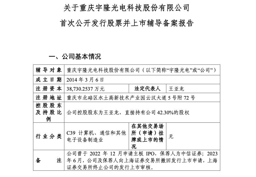
3月6日,重庆宇隆光电科技有限公司(以下简称宇隆光电)提交的上市辅导备案申请材料被重庆证监局受理,辅导机构为中信证券。
上述咨询备案材料显示,今年6月前,中信证券等咨询机构将对宇隆光电进行咨询评估,准备首次公开发行股票申请文件。

如此“快”,或者与宇隆光电在2022年12月申请上海证券交易所主板IPO有关。遗憾的是,仅仅半年后,该公司就主动撤回了上市申请。
值得注意的是,宇隆光电实际控制人王亚龙夫妇,曾于2022年3月成功获得科技创新板IPO,目前市值近90亿元。
今后,随着宇隆光电的成功上市,这对夫妇档的身家,也将再一次节节攀升。
夫妇档创业12年登上科创板,次年求“小号”IPO
王亚龙,1971年出生于陕西省宝鸡市凤翔区。西北工业大学工业外贸专业毕业后,他被分配到咸阳偏转集团,负责集团的国际贸易工作。从最初的客户经理和业务经理来看,王亚龙从2001年7月开始在陕西同辉国际贸易有限公司等多家偏离集团的子公司担任总经理,直到2011年12月。
根据老马业务的消息,在王亚龙和他的团队的共同努力下,偏移集团的外贸业务蓬勃发展,出口量逐年增加。最后,它成为世界上第一个显象管偏转线圈的宝座。新时代之后,一个名字叫做“OLED“新的显示材料开始在市场上崭露头角,逐渐取代了传统的LCD材料。一直关注显示材料发展趋势的王亚龙自然发现了这个行业的变化,他也嗅到了自己的机会。
据报道,莱特光电成立于2010年,直到2013年,其主营业务仍然是与专用化学品、电子化学品相关的贸易。此后,公司开始进入显示材料领域,逐步开发、生产和销售有机发光二极管中间体和液晶材料。最后,在明确了以有机发光二极管有机材料为核心的战略发展目标后,莱特光电正式进入有机发光二极管有机材料中最核心的有机发光二极管终端材料领域。
正是他的妻子李红燕和王亚龙一起创办了莱特光电公司,他们也是多年来偏离集团的同事。经过十多年的发展,莱特光电公司已成为国际一流的有机发光二极管终端材料供应商,并于2022年3月18日成功登陆科技创新板。
根据最新的财务报告,2024年,莱特光电业务总收入为4.72亿元,比去年同期增长56.90%,净利润为1.67亿元,比去年同期增长116.68%。截至3月7日,公司市值约为88.05亿元。根据IPO,王亚龙直接持仓49.36%,其净资产约为43.46亿元。
值得一提的是,在莱特光电上市不到一年的时间里,王亚龙就开始推动宇隆光电的上市进程。根据上海证券交易所官网的数据,公司主板IPO于2023年3月4日正式受理。
根据招股书,莱特光电子公司宇隆光电于2014年3月6日正式成立。当时,莱特光电的前身陕西莱特光电科技有限公司占有85股%,西安宇隆占股15%。同一年,莱特光电将持有重庆宇隆光电85%股份转让给王亚龙,2015年3月,西安宇隆将持有重庆宇隆光电15%股份转让给李红燕。
据悉,最初的宇隆光电被认为是莱特光电的小号,只专注于显示面板的精密控制器领域,为下游显示面板制造商提供设计研发、材料设备选择、商品试制检测、批量生产和后续跟踪服务等综合解决方案。
2020年7月,宇隆光电以换股合并的方式收购全资子公司重庆升越达,以进一步提升公司综合竞争力。后者成立于2016年5月,法人是王亚龙。他的妻子李红燕实际控制了53%的职位,主要从事展示面板领域精密功能设备的生产和销售。本公司与宇隆光电同属显示面板行业,宇隆对其精密控制器产品的生产制造采购部分产品有限。
正是因为这次重组收购,王亚龙李红燕的“夫妻档”才更加名副其实,造成了不同于王亚龙“独揽”莱特光电股份的新局面。
截至宇隆光电主板IPO招股书签署之日,王亚龙和李红燕直接持有59.31%的头寸,并通过宇隆企业管理、共青城瑞麟、共青城君成、共青城晓荷、共青城高展间接控制公司13.70%的股份,直接间接控制公司73.01%的股份。
另外,在前十大股东中,中金资本拥有宇隆光电3.05%的股份;君联资本持有2.85%的头寸;鼎祥投资持仓0.97%。

“同行业竞争”引发质疑,“大大小小”的收入高度依赖京东方。
宇隆光电的主要业务是R&D,设计,制造和销售精密控制器和精密功能器件,其主要产品是精密控制器和精密功能器件。自2014年成立以来,公司一直深入参与展示面板产业链。通过多年的实践积累和持续的R&D投资,公司不断深化和拓展业务边界,逐步构建了以展示面板为产品核心应用领域的精密控制器和精密功能器件的一站式商品服务体系。
需要注意的是,宇隆光电和莱特光电都是显示面板领域,最大的客户是JD.COM。2018-2020年和2021年上半年,莱特光电在JD.COM的销售收入占主营业务收入的75.81%、 86.16%、74.22%、京东方是62.88%的第一大客户。
这种“特殊风险”对宇隆光电来说更为严重,来自京东方的收入高达90%。2019-2021年和2022年上半年(以下简称:报告期),公司对最大客户京东方的销售收入分别为2.81亿元、4.71亿元、6.88亿元和2.95亿元,占营业收入的94.38%。、95.29%、 95.42%、客户集中度高的86.51%。
除了JD.COM,宇隆光电的主要客户还包括全球领先的展示面板企业,如辉光电、华星光电、惠科股权、维信诺等。,并完成了天马集团的合格供应商认证。公司已经实现了展示面板的主要领导者的普遍覆盖面。除了展示面板领域,公司还进一步扩大了应用于新能源汽车等领域。目前已通过金康赛力斯的合格供应商认证,实现供应。
此前,在莱特光电冲刺科技创新板期间,监管部门也多次关注“客户重叠、商品关联度高”等问题,对两家公司的“同业竞争”提出问题。
在回复中,莱特光电表示,两家公司主要侧重于不同应用范围的商品。莱特光电的主要产品是有机发光二极管有机材料,用于蒸发和生产有机发光二极管设备;宇隆光电的产品是电路控制板,主要用于显示模块的零件和LCD的显示模块。作为面板行业的全球领导者,JD.COM的超小型有机发光二极管面板产能在中国排名第一,LCD面板在世界排名第一,因此莱特光电和宇隆光电的销售是合理的。
宇隆光电在2023年冲刺主板IPO时,指出拟投资OLED控制器、液晶模块控制器和精密模切生产基地项目。换句话说,按照这个计划,两家公司未来的“同业竞争”将是不可避免的。
或许这也是宇隆光电辅导备案材料中“督促宇隆光电形成明确的业务发展目标和未来发展计划,制定可行的募集资金投资和其他投资项目计划”的原因之一。
除了争议之外,不可否认的是,宇隆光电的发展是“有目共睹”的。报告期内,公司营业收入分别为2.98亿元、4.94亿元、7.21亿元和3.41亿元;净利润分别为5558.83万元、1.12亿元、1.16亿元、4912.44万元;扣除非归母净利润分别为3914.24万元、9734.32万元、1.00亿元、4354.66万元。

据封面新闻报道,宇隆光电在2024年第一季度获得了一份亮眼的“成绩单”。“销售额比去年增长60%以上。%。“徐建伟透露,宇隆光电除了为JD.COM提供配套服务外,还不断提高其产品的R&D和生产能力,加大市场拓展力度,积极从外部寻找订单。
同时,宇隆光电生产基地二期生产项目也在加快建设,部分生产设备已进入市场。建成投入使用后,宇隆光电生产能力将进一步提高。宇隆光电2023年冲刺主板IPO时,提到了这个“生产项目”。当时公司计划筹集15亿元,其中重庆宇隆光电生产基地二期生产项目将使用4.5亿元,项目总投资约5.36亿元。
此外,根据不低于10%且不高于25%的发行比例,宇隆光电之前的发行市值约为60亿-150亿元。第二次冲刺上市时,公司会筹集多少资金,用在哪里,市值规模会有多大的影响,值得外界关注。
本文来自微信微信官方账号“直达IPO”,作者:王非,36氪经授权发布。
本文仅代表作者观点,版权归原创者所有,如需转载请在文中注明来源及作者名字。
免责声明:本文系转载编辑文章,仅作分享之用。如分享内容、图片侵犯到您的版权或非授权发布,请及时与我们联系进行审核处理或删除,您可以发送材料至邮箱:service@tojoy.com




