网民拿DeepSeek当赛博华佗,是不是觉得自己的生命够硬?
把生命交给DeepSeek,这个网友的勇气真的很大。
日前,我闲着没事躺在床上刷热搜,刷出一条热搜词条:
AI 用少量血液预测百种疾病。

就是抽少量的血,然后医生用。 AI 算法,靠近血液 3000 通过对蛋白质变化的分析,可以预测疾病。
比如老年痴呆症,最早可以提前 15 每年都有迹象发现。

怎么听得这么像女版乔布斯?「滴血验癌」的翻版呢?

这个「女版乔布斯」就是爆红美剧《滴血成金》的原型,名叫伊丽莎白・霍姆斯。

她开了一家血液检测企业,声称借助于 AI 等待高科技手段,只需在指尖采取少量血液,4 200个专业测试可以在一小时内完成,并且一键生成病情诊断报告。

但随后,霍姆斯被锤数据造假,服刑。 11 年份,到现在还在吃牢饭。
这种 AI 目前还很难下结论,流血测万病究竟是否可靠,毕竟缺乏大规模的前瞻性临床试验。
不过,AI 就诊已开始让医生大喊大叫。「天塌了」。
DeepSeek 干掉医生?
最近,广东一医博士「孤芳自赏」发送视频称,有病人持有。 DeepSeek 给出的治疗方法对自己提出质疑,气得他又去查了一遍指南,发现:
该指南已更新...

无独有偶。
浙江大学第二医院胸外科副主任范军强主任医师也分享了一位「DeepSeek 确诊肺结节」短视频。
录像中,他的语音输入了一条病人信息:48 年龄较大的男性病人,右上肺磨玻璃结节,8毫米 上下大小,已随访观察半年,无变化,请问这个诊断是什么?下一步怎样治疗?
DeepSeek 经过深入思考,我们分析了可能的病因和下一步的治疗建议,并列出了患者沟通的要点,比如告知风险,强调随访的重要性。

用范军强医生的话来说,「DeepSeek 所有的诊断建议都与临床非常接近」。

同时,我们也开始进行实测。
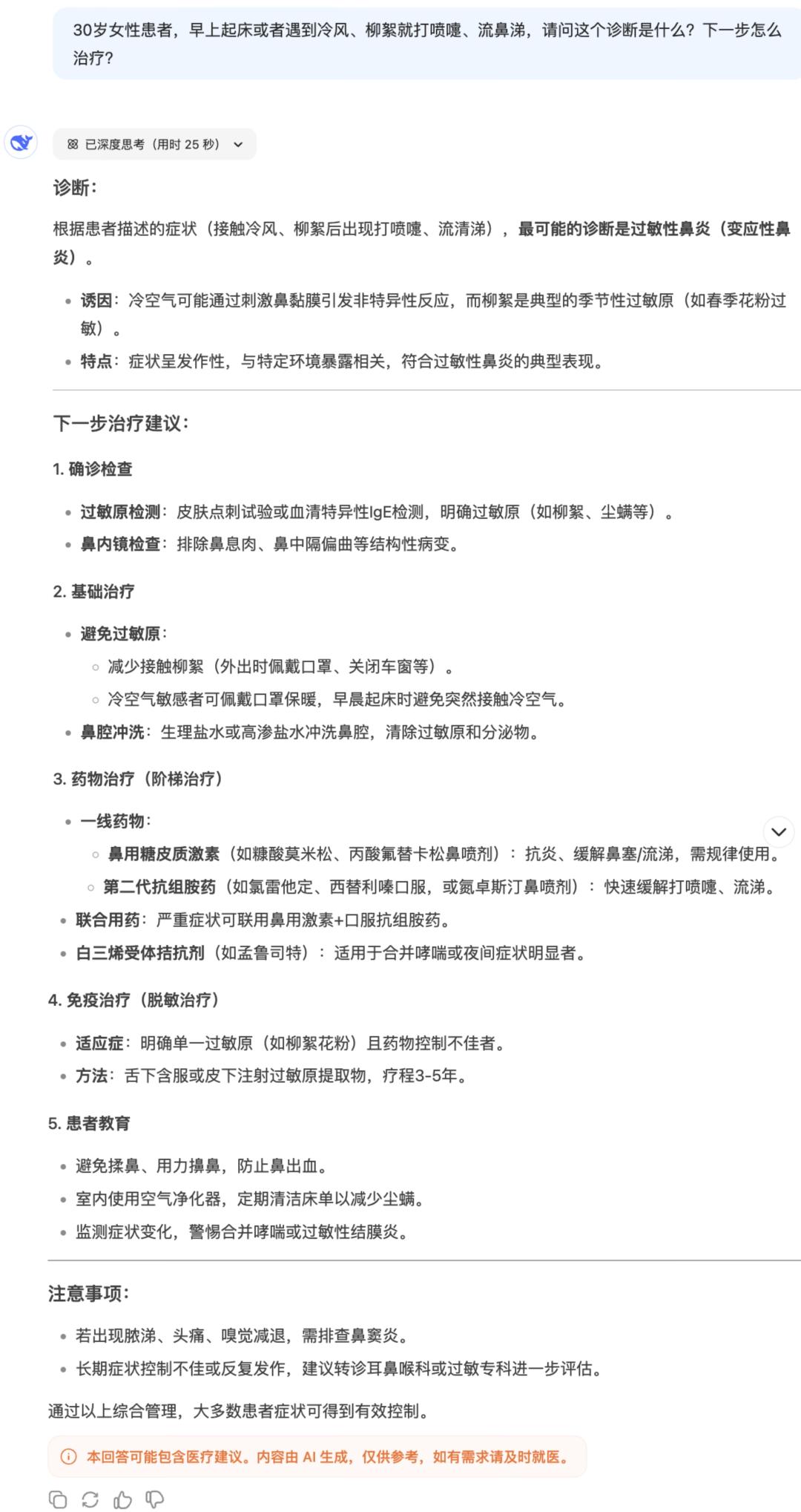
输入提示:30 年龄较大的女性病人,早上醒来或遇到冷风、飞絮时打喷嚏、流鼻水,请问这个诊断是什么?下一步怎样治疗?
DeepSeek 思考了 25 秒,给出了「过敏性鼻炎」诊断结果及相应的治疗建议,与医生的说法几乎一致。

(图片注意:医生开的药也是洗鼻器和布地奈德鼻喷雾剂。)
很多网民在社交平台上言传身教。
外出诊所向病人解释病情,病人说跟病人说。 DeepSeek 检查的结果是一样的,还夸他专业负责。

也有网友表示 DeepSeek 按照血常规开的药,和医生开的一模一样。

以前,凡是对医生说一句话。「但百度说…」,大概率医生会送你一句话。「鸟语花香」。
而且现在你说一句「DeepSeek 说」,但是医生要破大防。

一些科室已经要求每一位医生都要安装一个快速病人的步骤。 DeepSeek。

另外,很多医院也掀起了一波浪潮。 DeepSeek 接入潮。
根据不完全统计,近一个月以来,国内已近一个月。 100 家庭医院宣布接入DeepSee ,特别是大型三甲知名医院居多。
通过本地化部署,这些医院将其应用于临床、科学研究和行政管理等多种场景。

AI 看病接诊开药是否可靠?
虽然 AI 每隔一段时间就去看一次热搜,但是还是有很多人质疑。




举例来说,微博网友发帖称,「医生称 DeepSeek 拥有三甲医院的专家水平」这样的宣传很容易误导一般人,要知道每一个人「建议搜索」一条活生生的生命压在背后。

也有网友表示,病人有时会因自己的感官或语言表达而误传,AI 看病还是没有医生零距离诊断和治疗那么可靠。

其实,关于 AI 看病是否可靠,早在去年就引起了一波讨论,当时就有人拿走了。 ChatGPT 看牙片,看病历,甚至生成癌症治疗方案。
《美国医学会肿瘤学杂志》还专门发表了一份调查报告,指出 ChatGPT 癌症治疗方案破绽百出,毫无参考意义。

这个研究小组发现了 ChatGPT 对癌症病例及其治疗方法的回答中,三分之一存在不正确的信息。
更加致命的是,这些错误的信息 ChatGPT 和正确的信息混合在一起,已经达到了专家很难发现问题的水平。
此外,AI 对于隐形疾病的检测能力也不足。
如流感并发肺炎等疾病,需要依靠医生的监督检查和动态监测, AI 无法捕捉病人未描述的体征,病情迅速恶化时,缺乏实时跟踪,可能会延误治疗时间。
此外,我国规定药方需由有资质的医生出具,如果病人直接使用, AI 推荐治疗,发生医疗事故时责任难以界定。
湖南省医保局专门下发文件,明确规定互联网医院必须按规定接入省医保电子处方中心,并进行电子处方流通,不得使用人工智能等一键生成处方。

所以,赛博看病只是辅助,该看医生还得看医生,切不可把医生看好, AI 在包治百病的时候「神医」。
参考链接:
https://baijiahao.baidu.com/s?id=1775372527902098199&wfr=spider&for=pc
本文来自微信微信官方账号 “机能”(ID:编辑:杨文,36氪经授权发布,almosthuman2017)。
本文仅代表作者观点,版权归原创者所有,如需转载请在文中注明来源及作者名字。
免责声明:本文系转载编辑文章,仅作分享之用。如分享内容、图片侵犯到您的版权或非授权发布,请及时与我们联系进行审核处理或删除,您可以发送材料至邮箱:service@tojoy.com




