合肥“小萌新”,迎接打工游子疯狂回流。

36氪「Bonus职场」(ID:ZhiChangHongLi)
“你想回合肥吗?”2022年夏天,陈帆在出差途中被封杀,这让她第一次有了离开上海的想法。她注意到,一个名为“科大硅谷”的产业群于同年6月在家乡合肥正式启动建设。
在很多以合肥为乡的大城市互联网工人的印象中,“以‘科技大学’命名的企业收入似乎很好”。也有人知道行业集团的明星项目“人造太阳”,周边行业的配套设施大多围绕绿色能源的概念。
家乡的变化正在悄然发生。到2023年,合肥开通了5条新的地铁线路,高架高速公路密度增加。受访者小胡告诉《职场Bonus》,那一年他回到合肥,从公司开车回家的20公里里,路上从未遇到过红灯。
2024年,受访者陈帆也回到了合肥。虽然她说“合肥是一个没有机会,充满挑战的城市”,她的眼睛经常看到自己在寻找设计和营销经理的头衔来招募销售,但她仍然认为合肥的工作机会比以前更多,质量更好。
对于一些在长三角大城市卷累的人来说,从大城市到合肥,都是“再正确不过的选择”。
合肥是什么时候成为游子的避风港,又是如何从一个“大家来了都要打销售电话再走”的小镇,变成一个充满机会的准一线城市?
逆袭之路从小城镇到万亿“准一线”。╱01
以投资为导向:产业投资奇迹和硬科技生态圈╱02
R&D岗位饱和,制造岗位火爆,合肥如何“抢人”?╱ 03
身处“草台班子”的苦恼 ╱ 04
逆袭之路从小城镇到万亿“准一线”。
GDP从1000亿到1000亿不等,合肥似乎只用了14年的时间。但是致富之路,合肥实际上已经走了很多年。
1949年合肥和平解放时,城市规模仍然较小,工业基础薄弱,只有20多家小型加工厂和手工作坊。三年后,合肥正式成立为安徽省省省会。1953年,合肥建立了“把消费城市变成生产城市”的总体战略理念。上海56家企业向内迁移,合肥开始建立自己的工业体系。
但是,缺乏先天禀赋的合肥,并不能按照预期迅速发展。
这座城市曾经给人一种“极度贫困”的印象。这是因为它的地理条件。安徽省位于中国东部地理中心,靠近长江。看似优越的地理位置,却被南京、武汉、郑州、苏州等大城市包围。在它还没有发展起来的时候,合肥在人才眼中一不小心就失去了存在感。
但幸好合肥“不信命”。
建立科教基地,加入长三角,打造创新平台——多次重要的选择,为其发展奠定了基础。
一九七○年,中国科学大学搬到合肥。
一九九九年,合肥被确定为我国四大科教基地之一。
合肥成为2001年世界科技城市联盟会员城市。
原中国科学院合肥分院和安徽光学精密机械研究所于2003年合并为中国科学院合肥物质科学院。
科学教育基地为城市带来了丰富的人才、科研投资和重大实验成果。如今,合肥在量子通信、量子计算、智能语音等领域具有国际影响力。作为世界上第一颗量子科学实验卫星,研究成果如“墨子”量子卫星备受关注。

36氪「Bonus职场」(ID:ZhiChangHongLi)
2016年,合肥加入长三角城市圈。2018年,上海松江区、嘉兴市、杭州市、金华市、苏州市、湖州市、宣城市、芜湖市、合肥市九城签署了《共建共享G60科技走廊战略合作协议》。合肥可以赶上城市发展的快车。
现在,长三角地区已聚集了全国1/10的高新技术企业,科技创新板上市公司超过1/5。
2022年6月,安徽省委、省政府启动建设科技大学硅谷。“科技大学”是指中国科技大学,而“硅谷”则是指美国硅谷的概念,代表高科技工业区和创新集聚区。科技大学硅谷引导基金在建设两年多后增资至50亿元,主要投资方向为人工智能,新材料,新能源等待高科技产业。

36氪「Bonus职场」(ID:ZhiChangHongLi)
资金充足,使高新技术产业获得肥沃的生长土壤。科技大学硅谷鼓励“投早投小”,所以高新区大部分都是创业公司。科大硅谷高新区共有1978家科技企业和科技服务机构,其中217家是国家级高新技术企业。
公司的落地带来了更多的就业坑,合肥因此吸引了更多的创新型企业家。2024年,科大硅谷高新区新增市级高端人才3562人,海外人才71人[1]。2024年,合肥市新增7200多名高端人才[2]。
[1] [2] 资料来源:中国新闻网报道,川观新闻报道
以投资为导向:产业投资奇迹和硬科技生态圈
合肥队如何开始受到公司的青睐?一切都要从2007年开始。
2007年,LCD面板供大于求,LCD面板市场低迷。此外,5代生产线处于行业末期,三座大山共同压垮了以显示屏为主营业务的公司BOE。
一年后,在JD.COM生存之际,合肥市政府做出了一个大胆的决定。它拿出了当初三分之一的财政收入,引入了当时亏损超过10亿元的JD.COM,共同投资175亿元建设国内第一条液晶面板六代线。
要知道,合肥2007年的财政收入只有215.19亿元。当时,合肥政府甚至不得不暂停地铁项目来筹集资金,以实现这一高额投资。
幸运的是,合肥赌博是对的。
京东方在合肥定居之后,不仅如此解决了彩电公司的显示屏供应问题,结束了我国所有大型液晶面板都依赖进口的局面。,还吸引了基玻璃、偏光片、模块上下游配套企业100多家。
从生产中小型面板的6代线到生产中大型液晶面板的8.5代线,JD.COM建成了中国第一条金属氧化物液晶面板生产线。当JD.COM10.5代线投产为“世界最高代线”时,JD.COM在肥料方面的总投资已经超过1000亿元。
此后,尝到甜头的合肥政府更加真正“以投带引”[3]的道路大踏步前进。
合肥的想法是:不但投资于公司,而且投资于行业。
2011年投资半导体领域长鑫存储、兆易创新,长鑫存储上市后,合肥浮赢1000多亿元。不仅如此,这项投资还引入了合肥的半导体企业,帮助合肥转向半导体。
到2020年,合肥再一次拿出100亿元投资资金困难。蔚来汽车,赶上新能源汽车的风口。
蔚来汽车总部落地合肥后,这项投资不仅帮助蔚来汽车摆脱困境,而且让一条产值数千亿元的电动汽车产业链呼之欲出,将安徽打造成中国新的电动汽车中心,正在一步步成为现实。2022年6月,比亚迪汽车合肥市长丰县基地建成投产。
在合肥以前的投资项目中,电子技术、半导体和新能源已经成为城市的三大支柱产业,而合肥仍在寻找新的出路。
新兴产业如低空经济正在出现。合肥市政府计划于2023年10月18日为亿航智能提供1亿美元的总支持。亿航智能华东总部已建成,位置在位。合肥市骆岗公园。它也属于低空经济领域。零重力还完成了五轮融资,合肥高投率投资了近1亿元的A轮融资。截至2024年11月,合肥市低空经济存量企业已达161家[4]。一体化产业链的发展模式已经初具规模。
业内投资者告诉《职场Bonus》,现在国有企业或政府相关投资基金成为GP(基金经理)的正常状态。除了有限的合伙方式,国有资产可以直接与被投资企业对接,“与被投资公司谈条件更方便”。
安徽省母基金返还投资要求处于中低水平,有利于吸引公司。投资意味着收益。与普通基金不同,国有资产要求的不是资金的收益,而是公司的“返还”[5]。
为当地产业良性发展而返投,比例一般为1。:1.5,“但也有北京海淀、亦庄等,达到1.5。:2,高比例的回投必然会引起企业的犹豫。相反,通过对安徽省几只具有代表性的母基金的投资条件的分析,母基金研究中心发现,安徽省母基金的回报要求并不高,一般在1~1.5倍左右,多为1.2倍。
同时,是否有相关的产业链也是企业衡量国有资产的重要标准。“如果完全没有产业链,一切都要从零开始,公司可能不愿意。”
那合肥究竟做对了什么?
与部分城市只提供土地、工厂等相比,合肥真金白银地给钱,有利于留住公司,留住人才。最好的证明就是JD.COM、长鑫存储、蔚来汽车的成功——投资也很快给合肥带来了好处。上市公司数量增加,2022年以来新增12家,在新一线城市增量中排名第二,涉及半导体等多个新兴产业,显示出强大的实力。
在以投带引的打法取得成功后,合肥加大了力度,想要打出“创投城市”的品牌。
合肥市市长罗云峰曾给出一组数据:2023年,合肥市通过加快“风险投资城市”建设,迭代“以投带引”游戏,累计吸引产业项目近千个,协议引资超过5000亿元。今天的合肥,多投资“战略性新兴产业”,在公司发展遇到困难时大手大脚地支持,长期投资,在公司成长后盈利退出[6]。
不仅投资做得好,政府也“从管理者到工作者”。硬科技投资者王盼告诉《职场Bonus》,合肥政府将组织企业包车对接,探索新的合作路径。
“市长早餐会”的特殊沟通机制也是合肥市政府作为“工作者”的举措之一:每周五,合肥市的管理者都会招待一批来访的企业家,通过一起吃早餐来讨论,看看他们可以合作做什么。
[3] 以投资为导向:“以投资为导向”是吸引投资的新模式。其核心是利用政府投资基金或国有资产的引领作用,通过直接投资或参与投资基金,促进民间资本为当地投资服务,形成产业培育协同努力。
[4] 资料来源:合肥低空经济产业发展报告于2024年12月18日发布。
[5] 回归投资:即企业在获得投资后对当地进行投资,投资办厂的回归方式占多数。
[6] 参考资料来源:“合肥国资抄底谁,赚多少钱?”,财经记者 张建锋
R&D岗位饱和,制造岗位火爆,合肥如何“抢人”?
合肥的工资在国内呈现出较高的增长速度。根据2024年第二季度《中国公司招聘工资报告》,其平均工资排名全国第十四位,工资增长率排名全国第四位,。小胡在深圳工作了四年,不久前回到合肥,现在,国轩高科做设计,工资和深圳没什么区别,都是2万元。
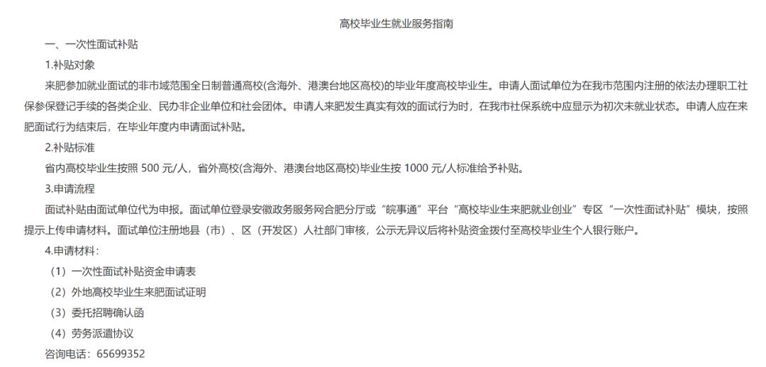
合肥人才保障政策到位。对外国人才而言,到合肥找工作的费用更低。。近年来,“请来合肥”不断开展,给予交通补贴、免费乘坐公共交通、免费旅游收费景点等优惠。通过“网上报名预约、线下面对面对接”的方式。“即使找不到工作,也可以免费旅游”。

●合肥市长丰县高校毕业补贴公告
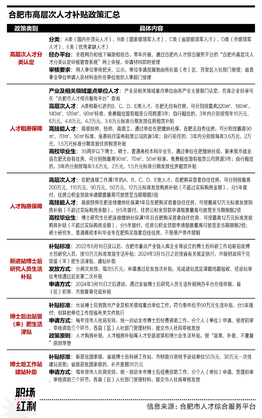
高端人才享有特殊的保障政策,具体分为租房补贴和买房补贴。小胡告诉《职场Bonus》,他的外国同事已经获得了高额的家庭安置费。与大家想像的相比,合肥的房价并不便宜,新房已达25000元/平。虽然安家费是分批发放的,但是对个人来说,已经是很有帮助了。

36氪「Bonus职场」(ID:ZhiChangHongLi)
与一线城市相比,合肥的性价比是许多在外工作的游子返乡的动力。
住宿另一方面,装修时上两居室的价格只有一千元,相当于北上广一间合租单间的价格;饮食另一方面,八元鸭血粉丝汤可以吊打动辄二三十的预制菜外卖;通勤另一方面,2023年合肥有5条地铁建成通车,远程公司可在一小时左右到达。
陈帆也是外地回皖,从上海回到合肥,10%的减薪比例是10%,它在可控范围内。对比节省的生活成本和工资减薪,她直言不讳地说:“其实月存款和上海没什么区别。”。
就工作而言,合肥相对“舒适”。就小胡的个人经历而言,合肥的工作强度与深圳相似。他在合肥的工作时间是早上8天。:30到下午5:三十,一周五天,双休,大概两周一次加班——总比深圳一周至少加班一次要好。
由于支柱产业以硬科技为主,合肥对新型工业人才的需求较高。
根据《2024年安徽省新型工业化重点产业人才短缺报告(目录)》,到2026年底,安徽省新型工业化重点产业新增加的专业人才总数将超过34万人,人才缺口将超过26万人。人才短缺涉及汽车、设备制造、新材料、先进光伏和新型储能、智能家电(居)、10个重点行业,如生物医药、集成电路、新型显示、智能语音、基础软件和工业软件。
虽然合肥渴望高科技人才,但由于R&D人才多年的引进,目前的实际岗位已经开始饱和,但一线制造人才仍然表现出高需求。以汽车制造商为例,只有大众汽车R&D位于合肥,其他汽车制造商大多位于合肥生产基地。因此,在2024年第三季度安徽省人力资源市场招聘需求最高的60个角色中,属于生产制造及相关人员的33人,同比增加了需求人数。
合肥拥有丰富的生产制造岗位,工厂容纳了大量的农民工。
在汽车厂的一线岗位上,电池工程师小张保持着赶工的生活。他来自浙江,从杭州工厂周转到合肥。对于这样的一线岗位,他的评价是“工作内容起点低,上限不高”。同时,一线员工工作强度大,要求高,流动性大。由于工作速度差,小张目前正处于被劝退期。“工厂很卷,客户要求不断提高,我们只能被迫跟上节奏。”
根据小张的观察,合肥本地人求职的硬性指标是“必须有双休”,他们通常偏爱考公、考编。考虑到文凭和工作能力,不想进入系统的当地人选择进入科大讯飞、阳光电源等大工厂。他们通常去这些大工厂寻求一份具有白领属性的工作。这类大厂不乏销售岗位,文凭、能力相对一般的人往往从事进入门槛较低的销售工作。"双休是凌驾于工作之上的硬性指标。”在单休的工厂里,小张很少见到合肥本地的朋友。
身处“草台班子”的苦恼
据《职场Bonus》介绍,除硬科技研发、工程师、售后等相关岗位外,设计这也是一个炙手可热的职位。
小胡之所以能平移工资,是因为公司对设计和宣传人才的需求旺盛。在他看来,合肥大厂的就业机会增加了,但竞争更加激烈。与大量涌入的科研人才相比,没有被注意到的宣传营销人才更加稀缺。
合肥的宣传还是给人的印象更像是“草台团队”。当地企业在宣传上往往陷入两难境地。如果选择在上海找广告公司外包业务,沟通成本和协调成本会增加,外包公司可能无法做出符合当地需求的宣传。而且不选择超一线城市外包,只能忍受合肥当地宣传滞后的现状,错过很多市场机会。
在小胡所在的公司,问题是后者。“公司的市场发展得很好,但宣传才刚刚开始。领导想到宣传,第一反应就是找报纸努力。”在这种情况下,懂得推广的人才变得炙手可热。
陈帆也有同样的感受,但令人苦恼的是,“大有作为是建立在‘能为’的基础上的。”合肥的职场环境有水平至上,而不是能力至上。在这种情况下,一些领导者在专业领域没有足够的素养,很难给予专业和准确的指导和决策。
同时,公司内部竞争大于合作氛围,人类社会在众多事务中若隐若现。如果你想顺利开展你的工作,你通常需要从下往上努力工作,消耗大量的精力和时间。
在开展工作之前,陈帆通常会邀请整个项目的每一位负责人来吃饭。小胡发现,按照流程走需求,不如拿一杯咖啡冲向人们。,“有人让我帮忙做PPT,桌子上摆满了各种奶茶和咖啡,很难拒绝。我也很难找到一个不熟悉的技术部门的员工来要求数据。如果不在人情上花点时间,只能等正常的OA流程,等到对方‘有空’,工作才能继续。”
职场规则令人心照不宣,还有一些典型的情况,比如“优先提拔亲戚或者有背景的员工,挤压普通员工的晋升空间”。
选择回合肥的人,基本上不能绕过这样的工作环境。
伴随着它,选择回家,意味着牺牲一定的不受父母控制的权力,牺牲更丰富的娱乐生活,以换取放松。
对于陈帆来说,虽然合肥有当地人可以利用父母支持的优势,在生活上得到一定的帮助,但相应地,她也需要放弃一些自由,开始面对逼婚、各种传统守旧言论等烦恼。
目前,陈帆正在观望与低空经济相关的职位。根据合肥的发展趋势,无人机可能会成为新能源行业的好选择。
小胡认为,整个合肥是一个整体。"有好东西,但没有宣传出来"好地方。但是,除了城市本身的历史背景,合肥的“可玩性”远不如一线城市。现在,尽管各种文化园区和创意园区已经建成,但他仍然发现一些年轻人会选择离开合肥,重新开始,因为他们缺乏工作后的娱乐生活。
(根据受访者的要求,文章中陈帆、小胡、王盼、小张都是化名。)
发文|田密
编辑|陈桐
排版|宋九卿
封面图|Pexels

36氪「Bonus职场」(ID:ZhiChangHongLi)
本文仅代表作者观点,版权归原创者所有,如需转载请在文中注明来源及作者名字。
免责声明:本文系转载编辑文章,仅作分享之用。如分享内容、图片侵犯到您的版权或非授权发布,请及时与我们联系进行审核处理或删除,您可以发送材料至邮箱:service@tojoy.com





