中芯上汽下注,另一家EDA公司计划IPO
另外一家国内EDA公司,正朝着二级市场前进。
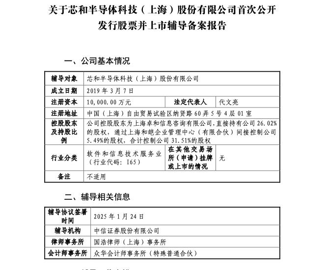
2月7日,芯和半导体科技(上海)有限公司(以下简称芯和半导体)在上海证券监督管理局办理辅导登记,计划首次公开发行股票并上市。辅导机构是中信证券。

自2021年12月“EDA第一股”概伦电子上市以来,国内EDA公司上市浪潮不断涌动:华达九天,广立微...不到一年,国内三大巨头陆续完成IPO。此外,国家微思尔芯和核心愿景也在战略上市。
其中,华大九天上市首日上涨126%,市值突破400亿元,发行市盈率高达333倍,也打破了创业板的历史记录。这无疑让中芯聚源等投资者“大赚一笔”。
值得一提的是,和华大九天一样,中芯聚源也站在核心和半导体的背后。此外,中芯聚源仍在EDA行业投资多家公司,如行芯半导体。
海归博士,连续创业者,中芯上汽都来了。
网站信息显示,核心和半导体(Xpeedic Technology)2000年伊利诺伊大学厄巴纳-香槟分校创始人和首席执行官凌峰(UIUC)获电气工程博士学位。
作为IEEE的高级会员,凌峰有2个专门的章节,60多篇关于美国5项专利和国际核心期刊的文章和会议。同时,他也是首届UIUC大学Y. T. Lo电气与计算机工程系优秀研究奖获得者。2007-2011年间,他还担任华盛顿大学电气工程系兼职副教授。
除了学习之外,凌峰还在EDA、在射频和SiP设计领域有20多年的工作和创业经验。
毕业后,凌峰最初是摩托罗拉(现在是NXP)的高级工程师/科学家,负责利用LTCC和HDI基板开发射频模块技术。两年后,他加入了Neolinear的R&D,该公司于2004年被Cadence收购,该公司是一家应用于混合信号射频集成电路设计的电磁求解器。
凌峰早在创立核心和半导体之前,就成立了Physware作为合伙创始人,为行业提供信号完整性、电源完整性和电磁兼容性一流的EDA工具,从芯片到封装再到系统。2014年,这家公司被Mentore 收购Graphics。
值得注意的是,凌峰于2010年创立了核心和半导体。起初,他带领团队不断地积累研发,并“扩大朋友圈”。

经过近5年的深耕,芯和半导体于2015年8月成功获得中芯旗下中芯聚源东方基金和上海物联网风险投资基金的联合投资。
对于这一点,中芯聚源孙玉望总裁表示:“随着高速无线通信,尤其是4G 随着LTE网络的发展和广泛应用,移动设备的射频前端越来越复杂,这对设计提出了许多挑战。与传统的分立元件相比,核心和半导体集成无源器件具有微型化、高性能和低成本等诸多显著优势。中芯多年来一直与核心和半导体合作,共同开发了行业领先的设计、工艺和加工工艺。设计目标只需要一个流量就可以实现,所以我们对未来几年核心和半导体的发展非常乐观。”
时至2021年,站在公司发展的十周年节点上,核心和半导体正式宣布完成超过1亿元的B轮融资,由上海赛领导,上海物联网基金加持。
当时,凌峰提到,“十年来,核心和半导体锻造了一系列前沿技术,如差异化EDA仿真解决技术、丰富的半导体合作伙伴生态系统和云计算,构成了覆盖芯片和系统的全产业链仿真EDA解决方案。”
此后,芯和半导体继续获得上海科技风险投资集团、兴证投资、晶凯资本、海望资本、上海汽车集团上海城投控股等机构的多轮投资。

根据天眼查App的数据,上海卓和信息咨询有限公司直接持有公司26.02%的股份,通过上海和白企业管理中心(有限合伙)间接控制公司5.49%的股份,控制公司31.51%的股份。
另外,A轮投资者张江火将创投持仓约15.97%;大约12.50%的天使轮投资方玄德资本持仓。;A轮投资方中芯聚源持仓约3.50%;后期投资者尚高资本持仓约为0.46%。
获得中芯三星等认可,年初全新升级全栈集成系统EDA平台
EDA被称为“芯片之母”,其集成电路贯穿近6000亿美元(IC)工业设计、制造、封测等各个环节。
在此之前,中国市场已经被海外EDA三巨头统治了很长时间。根据收入规模,2020年中国EDA市场,美国新思科技(Synopsys)、电子在美国楷登(Cadence)总市场份额超过77%的西门子EDA。而且国内企业中,华大九天在国内的市场份额只有5.9%,排名第四,在本土企业中排名第一。
2023年,中国EDA市场规模已达120亿元,约占全球EDA市场的10%,受芯片需求增长的推动。据中国半导体行业协会预测,2025年我国EDA市场规模将达到184.9亿元,2020-2025年复合增长14.71%。
对此,核心和半导体创始人代文亮曾表示,与巨头的竞争不仅取决于技术水平,还需要了解客户的隐性需求和市场痛点。公司选择了多元化的发展道路,特别是在参数模板和多物理模拟方面,大大提高了设计效率。他提到过去的设计可能需要几个星期,但现在只需要几秒钟就能通过他们的技术。
网站信息显示,核心和半导体围绕“STCO集成系统设计”进行战略布局,开发SI/PI以“模拟驱动设计”为理念,提供全栈集成系统级EDA解决方案,从芯片、封装、模块、PCB板级、互连到整机系统,支持Chiplet先进封装,以“模拟驱动设计”为理念,支持Chiplet先进封装。该公司已获得国家科技进步奖一等奖,国家专业专业新型小型企业等荣誉。

值得注意的是,Chiplet异构集成是先进封装的发展方向。2021年全球首次推出3DIC和半导体。 Chiplet 通过不断的选择和替代,先进的封装系统设计和分析EDA平台已经被世界上许多ic设计公司采用,用于为下一代人工智能、数据中心、汽车电子和AR/VR市场设计高性能计算芯片,包括CPU/GPU/NPU等领域,并且有效地推动和优化了国内Chiplet产业链的生态建设。
到目前为止,除了中芯,核心和半导体已经获得了美国新思科技、美国楷登电子、三星等著名合作伙伴。

在DesignCon今年1月底 在2025年的会议上,核心和半导体刚刚发布了它的新产品,包括新的3D多物理场模拟平台XEDS和面向系统设计的散热分析平台Boreas,包括下一代电子系统。
与此同时,芯片和ban问题为了满足AI人工智能带来的大算率、高带宽、低功耗需求,对其“从芯片到系统”的全栈集成系统EDA平台进行了全新升级。这次升级的亮点包括:Metis——2.5D/3DIC 先进的Chiplet封装设计电磁模拟平台;Notus——多物理场分析平台用于芯片、封装和PCB;ChannelExpert——下一代数字系统信号完整模拟与分析平台。
近几年来,中国EDA产业也开始了“整合”的浪潮。根据不完全统计,从2022年到2024年3月,至少有超过16家公司参与了20笔投资和收购交易。
到目前为止,国内三大EDA上市公司都有类似的案例:2022年10月,华大九天宣布,计划以1000万美元现金收购芯达芯片科技有限公司100%股份,并签订相关收购协议;2023年5月,概伦电子收购福州芯联科技有限公司100%股份;2024年12月,广立微宣布,拟将上海亿瑞芯电子科技有限公司实际控制人孟凡金持有的43%股份转让给自有资金3478万元。
另外,成立仅四年的合见工软也在EDA初创企业领域迅速进行了多项投资和收购。
今后,我们将继续关注核心和半导体是否能够顺利上市,或者是否会选择并购交易。
本文来自微信微信官方账号“直达IPO”,作者:王非,36氪经授权发布。
本文仅代表作者观点,版权归原创者所有,如需转载请在文中注明来源及作者名字。
免责声明:本文系转载编辑文章,仅作分享之用。如分享内容、图片侵犯到您的版权或非授权发布,请及时与我们联系进行审核处理或删除,您可以发送材料至邮箱:service@tojoy.com




