极越CEO夏一平发长文道歉,然后悄悄删除…
在“闪崩”5天后,极越汽车CEO在个人社交媒体上发表了道歉信息。
今天,极越汽车CEO夏一平在个人社交媒体上发布了一份文件,回应了最近的一些谣言,并反思了自己在极越CEO期间的一些行为,认为自己在管理、融资、营销等方面犯了很多错误。,并向员工、车主和供应商表示歉意。
但是到目前为止,夏一平的所有个人社交媒体都找不到这篇道歉的长文。

▲在个人社交媒体上,极越汽车CEO夏一平道歉
对于极越汽车的后续安排,极越汽车、百度、吉利等方面也做出了回应。
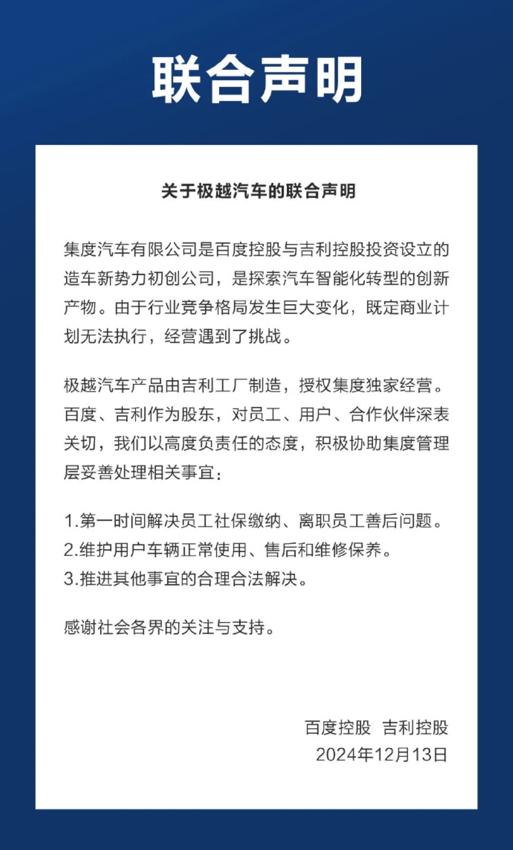
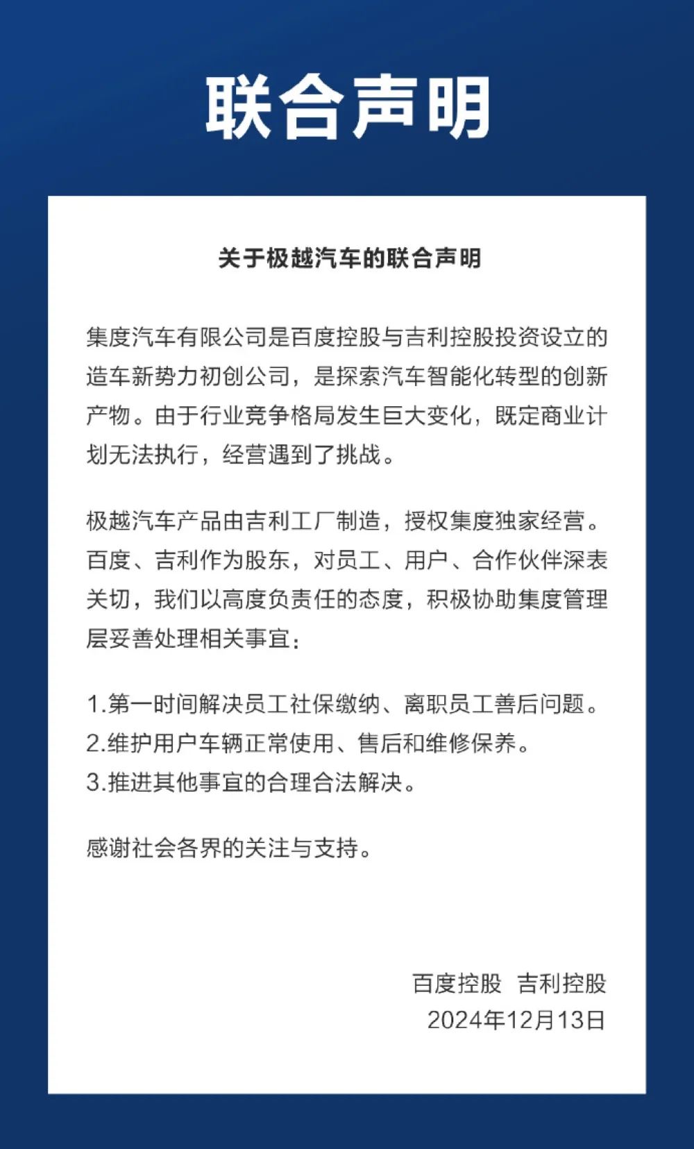
首先,吉利控股和百度控股同时发布了一份关于极限车辆的联合声明,表示将尽快处理员工社保缴费和离职员工善后问题,同时维护客户车辆的正常使用、售后和维护。

▲吉利控股和百度控股同时发表了一份关于极限车辆的联合声明。
极越汽车发布官方消息,回答了一些关于车辆使用的问题。极越汽车的工程师还在修改代码,希望能给车主一个平稳开源的版本。
总的来说,虽然极越汽车还是面临着很多问题,但是很多方面已经开始处理了,似乎还需要一段时间才能解决这个问题。
01.夏一平发长文道歉,极越汽车回应车主的问题。
就在今天,极越CEO夏一平在个人社交媒体上发了一条信息,上面写着:“这几天,关于极越和我自己的谣言满天飞,我觉得有必要站出来说几句话,澄清一些事实。”

▲极越CEO夏一平在朋友圈发帖
夏一平说:“首先,我没有逃跑。越是我一生热爱的事业,怎么能抛弃它逃跑呢?这几天,我很自豪能和同事坐在办公室里,在受到批评和指责的时候和大家一起度过最无助的时刻。这是我生命中的又一次训练。
夏一平还提到:“有人说在极越,我只是一个职业经理,但是我总是把自己当作一个真正的企业家。当我加入极限时,我投入了我的工作和上次创业积累的积蓄。就在这几天最困难的时候,我也自己掏钱保护一些最需要的员工的权益。 如果我只是把自己当成一个职业经理人,我绝不会怀着如此巨大的热情,不顾疲惫地进行24小时不眠不休的2000公里智能驾驶测试。如果我只是一个职业经理人,我绝不会坐在车里,做浮桥无图智能驾驶测试,冒着连人带车掉进河里的风险。 ”
关于优越的产品,夏一平说:“我真的很想卖掉这两辆车。而这恰恰为今天的困境铺平了道路。作为CEO,我犯了很多错误,对员工、车主、供应商甚至股东都深表歉意。”
夏一平还指出了自己的问题,他指出:“在战略上,我没有做好。融资应该是我最重要的职责,但是我在初期过于乐观,没有预见到资金问题的严重性。在集中品牌阶段,我对造车难度的低估也是致命的。举例来说,首款ROBO-01探月版的发布节点是一个非常重要的错误。本来是个绝佳的机会,但是因为我对监管风险的判断不够,决策失误,不但浪费了这个机会,而且导致企业几乎死亡。”
与此同时,夏一平表示,雇佣问题也是一个很大的教训,他指出:“在某些岗位上,我忽略了岗位与人才的真正匹配。很多核心业务负责人没有足够的经验,导致团队无法胜任关键任务。但是在营销与组织协调方面,频繁的人事调整使公司陷入内耗,浪费时间和机会。在管理风格上,我过于注重细节和微观管理,这也抑制了团队的主动性和创造力。有时候我忽略了很多同事的善意提醒,错过了纠正一些问题的最佳时机。”
关于营销,夏一平说:“作为首席执行官,我应该专注于融资和战略规划,但我曾经亲自操作营销系统,分散了我的精力,忽略了其他重要的事情。所有这些错误都源于我缺乏经验和认知的局限性。第一次当首席执行官,我想做得完美,但我忽略了自己的缺点。我的无情,有时甚至强大,都伤害了员工和合作伙伴。”
夏一平承认:“作为CEO, 每个人的信任都让我失望。错误,都是我的错。但我恳求大家不要因为我的原因否认对极越创新和产品实力的评价。无论发生什么,我都为我们的产品感到骄傲和自豪。拼写,刻在极越人的骨子里。就在昨晚,极越工程师还在通宵奋斗,开发离线系统,确保极越车主在所有断网的情况下仍然可以使用SIMO,即使发生了最坏的情况。”
最后,夏一平说:“我会尽力让极越活下去,不辜负每一个为这辆车奋斗过的战友,不辜负每一个爱极越、爱极越的车主。”
在极越方面,极越汽车发布了官方消息,回答了一些关于车辆使用的问题。

▲极越汽车官方消息发布官方消息
其中,对于已经购买流量服务的老车主来说,极限车流量服务的可持续性是稳定的,相关服务将长期稳定提供。
对尚未购买流量包的新车主来说,车机暂时不能使用网络服务。对此,极越汽车表示正与有关方面保持沟通。
对于智能驾驶功能的持续使用,极越汽车表示智能驾驶功能将持续有效。
对于400热线,极越客户服务热线将于12月16日上午10时启动备用领克客户服务热线4006010101,同时尽快恢复原客户服务热线4006201688(时间另行通知)。
就员工而言,一些汽车博主表示,尽管他们知道自己没有工资,但极限车辆的工程师仍在修改代码,希望能给车主一个平稳开源的汽车版本。

▲网络爆炸极越工程师仍在修改代码
02.吉利百度公开发声,将确保车主使用汽车。
就吉利而言,12月13日,吉利控股和百度控股同时发布了一份关于极越车辆的联合声明。
根据联合声明,集度汽车有限公司由于行业竞争格局的巨大变化,明确商业计划不能实施,经营面临挑战。
极限汽车产品由吉利工厂制造,授权集中独家经营。作为股东,百度和吉利将协助集中管理层妥善处理相关事宜,包括第一时间处理员工社保缴费和离职员工善后问题。维护客户车辆的正常使用、售后和维护。促进其他事项的合理合法处理。

▲吉利控股和百度控股同时发表了一份关于极限车辆的联合声明。
随后,12月14日,吉利控股集团高级副总裁杨学良在社交平台上发文称,吉利将做好汽车的正常使用和售后服务,吉利可以单方面立即付诸行动,需要与集中百度协商的也将迅速推进。

▲吉利控股集团高级副总裁杨学良在社交平台上发帖
在吉利控股和百度控股发布联合声明后,百度集团副总裁、智能驾驶集团总裁王云鹏在个人社交媒体上发布了一份文件,称百度已经开始行动,智能驾驶和地图由百度覆盖。

▲王云鹏,百度集团副总裁,智能驾驶集团总裁。
03.结论:极越闪崩事件的影响仍在继续。
距离极越闪崩已经五天了,吉利和百度两大股东都公开发声。极越汽车CEO夏一平也发文承认自己的问题,极越汽车的工程师们还在努力保证极越汽车的正常使用。
总体而言,虽然极越汽车仍然面临着许多问题,但是现在已经有很多方面开始解决,随后可能会有更多的消息。
本文来自微信微信官方账号“车东西”,作者:R,编辑:志豪,36氪经授权发布。
本文仅代表作者观点,版权归原创者所有,如需转载请在文中注明来源及作者名字。
免责声明:本文系转载编辑文章,仅作分享之用。如分享内容、图片侵犯到您的版权或非授权发布,请及时与我们联系进行审核处理或删除,您可以发送材料至邮箱:service@tojoy.com




