胖东来对代购进行了重拳重拳。

出品/联商网
发文/梦萦
从今天开始,胖东来抵制采购升级。
胖东来表示,目前的采购行为严重影响了商场的经营安全和秩序。自2024年12月14日起,胖东来将实施一系列控制措施,以确保顾客的购物安全和消费权益。
01
再次升级管理措施
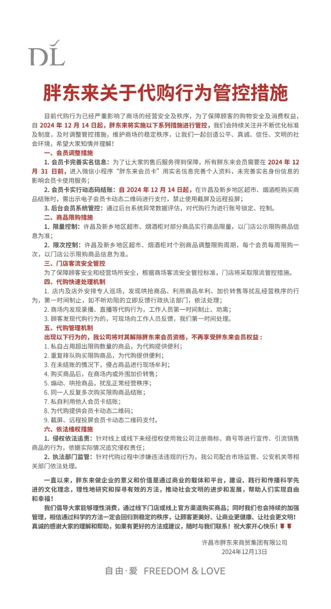
12月14日,胖东来发布了采购管理措施。具体来说,这些措施包括会员调整措施、商品限购措施、门店客流安全控制、采购快速处理机制、采购管理模式和依法维权措施六个方面。

会员调整措施一
1、会员卡健全实名信息:为了保证售后服务,所有来自胖东的会员都需要在2024年12月31日前进入小程序“来自胖东的会员卡”,用实名信息健全个人信息。实名身份信息不健全影响会员卡使用服务;
2、会员卡动态码结账:从2024年12月14日起,在许昌、新乡超市、烟酒柜购买商品时,需要出示电子会员卡动态二维码进行支付,禁止使用截图和远程投影;
3、后台会员系统控制:通过后台系统异常数据评估,锁定、控制代购行为账户。
第二,商品限购措施
1、限量控制:许昌及新乡地区超市、烟酒柜对部分商品实行限量,以店面公示限购商品信息为准;
2、限制控制:许昌、新乡超市、烟酒柜调整个别商品限购周期,每位会员每周限购一次,以店铺公示限购商品信息为准。
第三,店面客流安全管控
根据商场客流安全控制标准,店面将采取限流管理措施,确保客户安全和经营场所安全。
第四,代购快速处理机制
1、店内店外安排专人巡逻,第一时间制止哄抢商品、利用商品牟利、涨价转卖等扰乱经营秩序的行为。如果不听劝阻,立即反馈给行政执法部门,依法办理;
2、购物中心发现录播、直播等代购行为,工作人员第一时间制止、劝导;
3、如果客户发现代购行为,可以现场向工作人员反馈,胖东来第一时间处理。
第五,采购管理模式
如果出现下列行为,胖东来将消除其会员资格,不再享有胖东来会员的特权:
1、擅自占用超过限购数量的商品,为代购提供方便;
2、反复排队购买限购商品,方便代购;
3、没有结账的情况下,侵占商品进行现场牟利;
4、购买商品后,在商场或外围加价转售;
5、煽动、哄抢商品,扰乱正常经营秩序;
6、同一人多次购买限购商品结帐;
7、擅自使用他人会员卡结账;
8、为代购提供会员卡动态二维码;
9、动态二维码支付截图,远程投屏会员卡。
第六,依法维权措施
1、依法追究侵权责任:根据具体情况,对未经授权使用胖东注册商标、商号等进行线上或线下宣传引流销售产品的行为,追究赔偿责任;
2、执法机关控制:配合市场监管、公安部门等有关部门依法办理代购过程中涉嫌违法违规行为。
胖东来强调,他会密切关注并不断优化标准和制度,及时调整管理措施,维护商场的稳定秩序。长期以来,胖东通过商业载体和平台,构建、实践和传播科学先进的文化理念,理性研究和探索有效的方法,促进社会文明的进步和发展,帮助我们实现自由和幸福。
胖东来还倡导大家理性消费,通过线下门店或线上官方渠道购买商品,并将继续加强监管。我相信科学的方法一定会回归稳定的秩序,让客户更好,让生意更健康,让社会更文明。
02
自营产品成为代购热点
11月27日,胖东来创始人于东来在社交平台上分享了集团及其门店的最新经营情况。数据显示,截至11月26日,今年胖东来集团(许昌新乡)累计销售额已达146.38亿元,本月销售额已达11.94亿元。预计今年整体销售额将超过160亿元。
此外,在2024年联商东来总裁班第三期课程中,于东来表示,目前胖东来自100多个自主品牌SKU,销售额已达11亿元,自主品牌销售额(含央厨)占30%,四个单品(不含生鲜)销售额超过1亿元。于东来预测,未来三年,胖东来自主品牌的销售额将至少超过50%。

如此辉煌的表现再次印证了胖东来在行业内的高人气和强大的盈利能力。与此同时,胖东来的自营产品也成为了采购圈的热门产品。从网上名人的大月饼、牛肉干到啤酒和茶叶,采购人员每天都挤进人山人海的胖东来线下门店进行采购,热门产品上架后就空了。
不久前,“顾客称胖东来羽绒服已经卖完了”、“胖东来卫生巾被抢”等词条也纷纷登上热搜。

据了解,大多数采购都是以社区的形式组织采购。目前,“采购圈”分为许昌和新乡两类:本地采购和跨省采购。许昌和新乡本地采购一般采用原价采购,独立收取采购费和邮费自理;跨省采购在当地采购和收购商品,并将其运回当地,直接以更高的价格出售产品。无论如何,每一款产品都会通过采购购买胖东来商品来溢价。
面对采购带来的问题,于东来于11月28日发表声明,明确表示胖东来没有直播卖货,并提醒消费者谨防上当受骗。
12月5日,胖东来新乡客服官方账号回复客户截图流出,称目前正在讨论采购现象的解决方案,计划采用热门单品限购、银饰定期预约销售、茶叶开放线上撤销线下(正在讨论中)。
十二月六日,于东来在社交平台上发文称,公司正在研究如何解决过多的采购现象!肯定会尽快解决。
同日,胖东来贸易集团发布超市购物需要会员结账的解释。从12月7日开始,许昌、新乡超市、烟酒柜限制部分商品。购买商品时,需要出示电子会员二维码或提供注册会员手机号码。每个会员每天限制的商品和数量以商店公示为准。
12月13日,于东来在社交平台上发布文件,再次提到采购问题。他指出,胖东来正在研究制定更严格、更有效的方法!未来包括实名购买和定期定量购买制度!讨论制定相关制度来控制采购行为,消除永久胖东来会员资格等措施!
据悉,胖东来限购后,客流量依然巨大,但采购量明显下降。限购措施抑制了采购行为。由于采购人每次只能购买有限数量的商品,他们仍然需要长时间排队,这导致他们购买商品的成本上升。

而且由于人流过大,胖东来的一些超市门店缩短了营业时间。
12月8日,胖东来宣布,自2024年12月9日起,许昌天使城超市、时代广场超市、生活广场超市、新乡大胖超市、生活广场(小胖)超市营业时间暂时调整至9,以保证运营质量和员工工作时间,以及许昌天使城超市、时代广场超市、生活广场超市。:30-20:00,恢复正常营业时间另行公示。
据报道,这次只调整了上述店铺的超市营业时间,其它业态和店铺的营业时间正常。与此同时,胖东来提倡大家理性购物。
03
如何正确看待代购?
伴随着社交网络的快速发展,低线城市的消费者对高品质商品的需求日益增长,但由于地理限制,他们往往无法直接购买这些商品,这种情况导致了采购业的逐步下沉。
不但胖东来,山姆也遇到了类似的问题。
近日,“我在山姆做采购,月收入10w。 ”、“做山姆采购赚人生第一个100w”这样的话题在网上很受欢迎。小红书有200多万个关于山姆采购的主题,其他平台也有山姆采购人。
山姆采购的主要目标客户群体是县城的中产阶级,可支配收入较高,但当地消费市场无法及时满足他们的需求。在模式上,山姆采购主要通过网上淘宝店和线下店经营,一般采用集合店路线。除了山姆,商家还会购买Costco、超市的产品,如盒马。

对采购来说,山姆的态度也比较“宽容”,从山姆的角度来看,山姆需要这些采购。
对此,有知情人士透露,山姆采取了妥协的做法。一些山姆商店将与大量采购的采购商店建立对接渠道,以避免与普通会员“抢货”。一方面,它帮助业绩不理想的商店完成销售任务,另一方面,它帮助销售临时产品。
也有内部员工表示,部分山姆门店与采购有合作关系,会安排专人对接采购。店里有销售任务,采购可以帮助消化这些任务,一些临时的、难以销售的商品会交给采购来帮助销售。因此,如果有特殊商品,内部员工也会通知他们礼貌地对待他们。
一些分析人士认为,代购起到了连接作用,它们不仅能带来大量的订单来提高业绩,而且有助于填补其在低线市场的空白。
然而,随着采购现象的日益普遍,普通会员的不满也在积累。有消费者表示,因为店内采购太多,基本不去店里消费。
广州山姆门店会员办负责处理采购问题。员工告诉媒体,目前一直在处理采购问题,因为采购给其他会员带来了不好的体验。
虽然短期内,采购可以带来大量订单,填补三四线城市的市场空白,有利于山姆快速扩大市场份额,增加销量,为山姆带来潜在客户。
但从长远来看,不规范的采购行为可能会对山姆产生不利影响,损害一般会员的感受,从而影响会员的续费行为。
在联商网顾问厉玲看来,采购是胖东来遇到的一个新问题。今年,胖东来有6个单品销售额超过1亿元。团购、采购、抢购开始,影响了门店环境和大多数消费者的购物体验。怎么办?要想办法加强监管!山姆的代购也很厉害,但是因为管理得当,取得了多赢的局面。对一般消费者的购物体验没有影响,代购者也得到了他们想要的。企业销售额大幅增加,会员费收入更加可观,值得探讨和学习。
写在最后
当然,代购的出现也从另一个方面证明了超市的产品赢得了客户的绝对信任和认可。随着知名度的不断提高,公司必然会遭受这样的“幸福烦恼”。
如今,采购已经形成了一个巨大的产业链,采购业务也越来越大,这也给企业的管理和运营带来了一些挑战。如何在保持良好购物体验的同时,合理规范采购行为,将成为未来需要解决的重要问题。
本文仅代表作者观点,版权归原创者所有,如需转载请在文中注明来源及作者名字。
免责声明:本文系转载编辑文章,仅作分享之用。如分享内容、图片侵犯到您的版权或非授权发布,请及时与我们联系进行审核处理或删除,您可以发送材料至邮箱:service@tojoy.com




