胖东来实行采购控制:出现这些行为取消会员资格,禁止在商场直播,录播。
十二月十四日,胖东来创始人于东来在社交平台上发文称,公司调整实际上是两个方面:
首先,给管理者和员工收入,他们愿意投入到这份工作中;
商品的质量和价格包括售后保障客户的安全和满意。


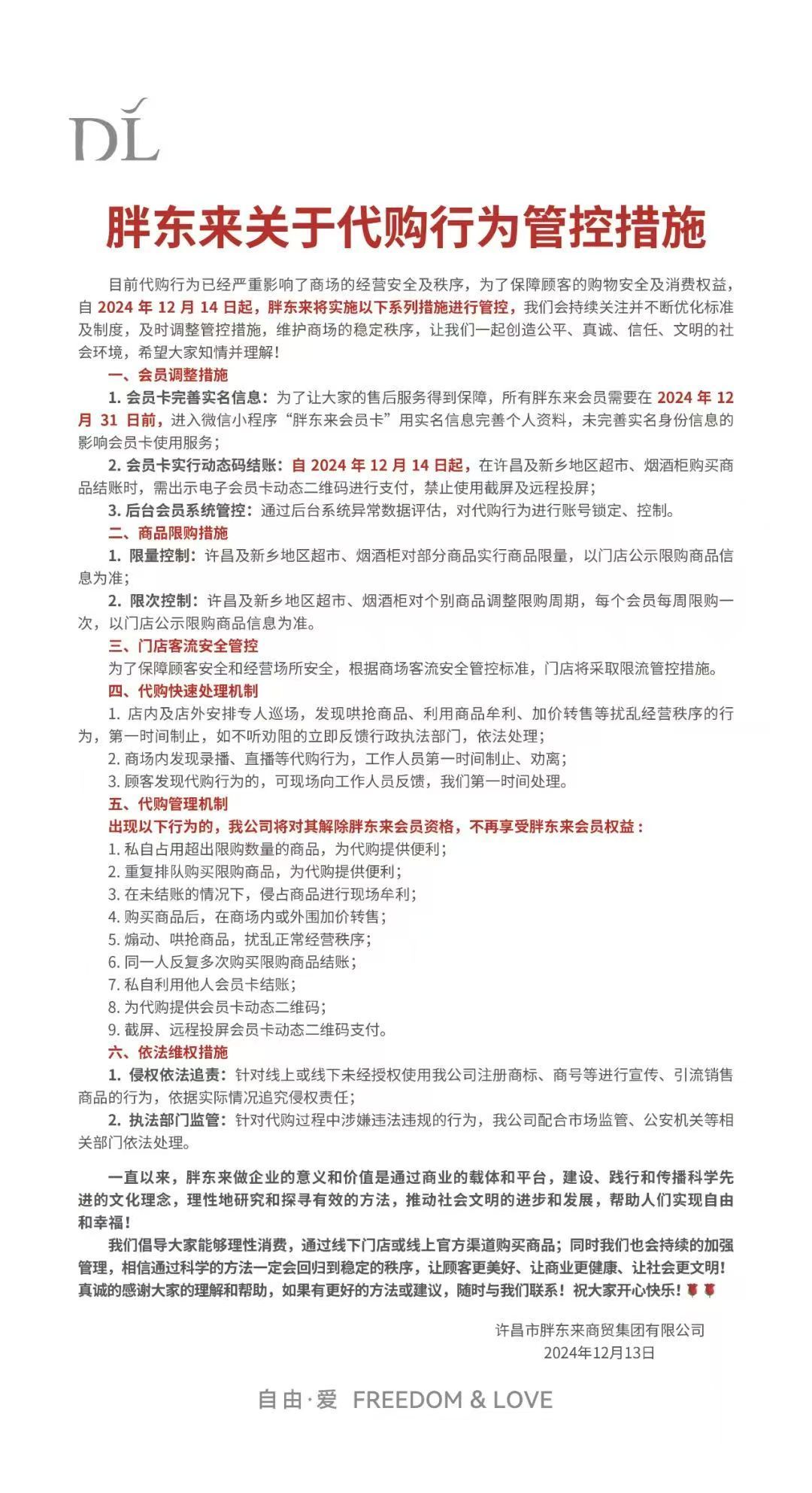
根据胖东来商贸集团官方微信号,十二月十四日凌晨,胖东来宣布,因为现在代购行为严重影响了商场的经营安全和秩序,从现在开始实施代购行为管理措施,包括会员需要完善会员卡实名信息,实行动态码结账。许昌、新乡超市、烟酒柜对部分商品实行商品限制,个别商品调整限购周期。每个会员每周限购一次,以店铺公示限购商品信息为准。
胖东来说,后台会员系统锁定和控制采购行为的账户。店内店外安排专人巡逻,发现抢货、利用商品牟利、涨价转卖等情况会尽快停止,不听劝阻的会反馈给行政执法部门。在商场发现录播、直播等采购行为,工作人员立即制止,劝说离开。。为代购提供便利等行为的会员帐户将被解除资格。
胖东来表示,如果出现下列行为,我公司将消除胖东来会员资格,不再享有胖东来会员特权:
擅自占用超过限购数量的商品,为代购提供方便;
重复排队购买限购商品,为代购提供方便;
3.在未结账的情况下,侵占商品进行现场牟利;
购买商品后,在商场或外围加价转售;
煽动、哄抢商品,扰乱正常经营秩序;
同一个人多次购买限购商品结帐;
擅自使用他人会员卡结账;
8.为代购提供会员卡动态二维码;
截图,远程投屏会员卡动态二维码支付。

十二月六日深夜,胖东来贸易集团发布了一份关于超级市场购物需要会员结账的解释。
表明称,自12月7日起,许昌、新乡超市、烟酒柜限制部分商品购买。购买商品时,需要出示电子会员二维码或提供注册会员手机号码。每个会员每天限制的商品和数量以商店公示为准。
胖东来说,最近商场人流量太大,部分商品出现哄抢、缺货现象。该公司对商品和服务进行了调整,以确保更多的客户购买他们需要的商品。胖东来希望大家理性消费,让商品真正回归价值和美好。
超市的顶流胖东来因其干净的自营产品、简单的配料表、极致的感受、售后和服务而受到消费者的青睐。此外,胖东来被称为直销产品,所以自营产品往往挤在货架前,很多“线上名人产品”长期处于“缺货”状态。胖东来的流行也带动了采购业务,很多采购商透露月入几万元。
根据大河财立方的说法,在许昌和新乡,有的进入较早的代购,已形成团队化规模,有的甚至开公司上线自营店。
在东来Tiktok作品的评论区,“采购现象太严重了”、“我们当地人买不到东西”、“处理采购”等评论泛滥,不少网友建议:“希望胖东能开网上超市。”
此前,关于商品采购乱象,胖东来创始人于东来多次发声抵制。

十一月二十八日,胖东来创始人于东来发文称,胖东来没有直播销售商品,请大家谨防上当受骗。
12月1日,胖东来正式发表声明:近日,网络平台大量使用胖东来视频带货直播。这一行为严重误导和混淆了公众,侵犯了每个人的合法权益,破坏了网络生态的健康和秩序。
胖东来说,公司没有在任何网络平台上直播卖货,也没有授权任何单位或个人代表我们公司直播卖货。请记住:在网上浏览信息时要注意筛选,对网上未经授权的内容保持警惕,防止被误导,不要上当受骗!
值得注意的是,12月13日,于东来在社交平台上发文称,公司未来追求的目标是员工每周工作时间不到36小时;周六关店休息,让员工和家人一起享受周末;每年休假40到60天;员工最低月净收入维持在8000元以上。
据《极目新闻》报道,今年4月,胖东来创始人于东来公开表示,3月份,胖东来员工扣除社保后最低收入超过7600元,员工工资基本超过8000元。胖东来的工资在当地处于领先水平。此外,胖东来还有各种各样的福利,比如今年的假期,“不开心的假期”增加了十天。
于东来说,胖东来的特点是培养员工有健全的人格和幸福的生活能力,就像学校一样!胖东来在公司的目标是做一个公司样板,让企业学习、分享、传播科学的理念和方法,让更多的企业健康发展。
本文仅代表作者观点,版权归原创者所有,如需转载请在文中注明来源及作者名字。
免责声明:本文系转载编辑文章,仅作分享之用。如分享内容、图片侵犯到您的版权或非授权发布,请及时与我们联系进行审核处理或删除,您可以发送材料至邮箱:service@tojoy.com




