南京高端小区物业选聘现“带资进场”竞争 百万投入背后的行业博弈
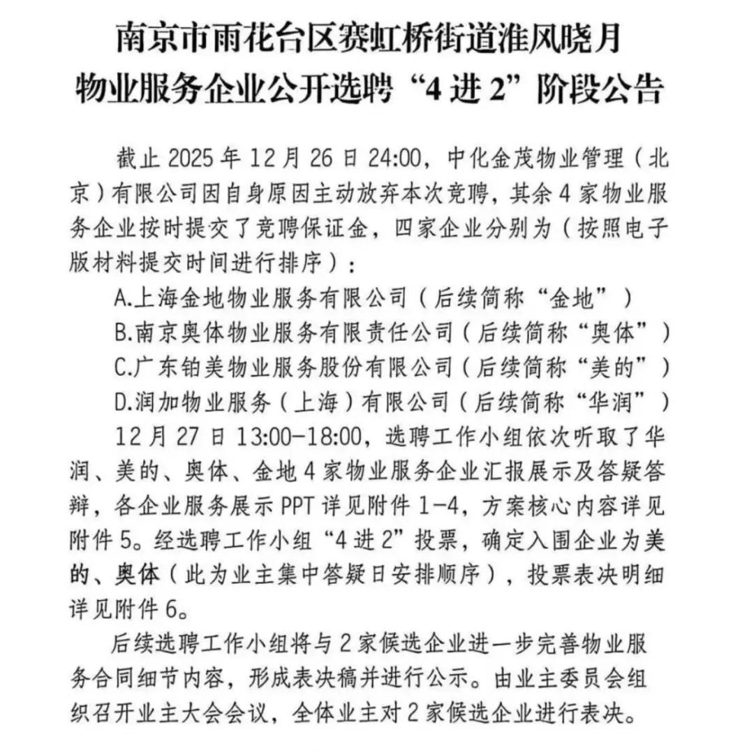
作为2024年8月交付的高端小区,淮风晓月在首届业委会成立5个月后启动物业更换流程。原物业为保利物业,因业主认为收费与服务不匹配,业委会组织公开选聘,6家品牌物企参与竞逐,最终奥体物业与美的物业进入投票阶段。截至1月13日晚,小区投票参与度已过半数,结果待公示期结束后公布。
百万带资方案的细节博弈
据业委会成员介绍,小区开发商为南京沪铁房地产开发有限公司。此次选聘对候选企业资质、项目负责人等有明确要求,还发布过“5选2”“4选2”等阶段公告。



两家候选企业的带资方案各有特点:奥体物业承诺无偿投入140万元,另加约40万元项目焕新资金,若服务期未满解约则按剩余年限退还部分资金;实行2.98元/㎡/月一费制,空置超6个月房屋物业费七折。美的物业带资120万元,70万元需在入驻60天内打入业委会账户,采用两费制合计2.6元/㎡/月,空置房总体约七五折。


优质项目成“香饽饽”背后的行业逻辑
中国企业资本联盟副理事长柏文喜指出,高端住宅物业费高、收缴率高、增值服务空间大,是物企的“现金奶牛”,这是部分企业愿意带资进场的根本原因。此类行为是行业竞争升级的信号,本质是“资本换信任、服务换续约”,服务仍是核心。
淮风晓月的案例并非个例。苏州泊云庭项目中,新希望物业带资超387万元参与竞选并成功中标;南京河西华侨城天鹅堡换物业时,万物云提出带资457万元且无需返还的条件当选。这些案例显示,带资进场多是头部物企争夺优质项目的手段。
行业数据也反映出物企向优质项目聚焦的趋势。2025年上半年,63家上市物企营收增速下滑,毛利润均值下降,毛利率降至19.4%。在此背景下,一些物企主动退出低收益项目,转向高端小区。
“带资进场”的争议与风险
中指研究院认为,“带资进场”集中于规模大、业主付费能力强的项目,虽能为企业带来稳定现金流,但属非典型市场行为,短期资源输入掩盖长期服务与财务风险,干扰业主理性决策。
多地已对该行为提出规范。安徽省社区服务业协会称其为“补贴战”,挤压中小物企空间;赣州市相关部门明确招标文件不得将“带资进场”等作为评标标准。苏商银行特约研究员武泽伟表示,“带资进场”是双刃剑,缺乏监管易引发恶性竞争,过度资本比拼可能导致企业牺牲服务质量,损害业主长远利益。不过,若能结合透明监管与业主监督,也可能推动社区更新与行业升级。
本文来自每日经济新闻,作者:陈荣浩,36氪经授权发布。
本文仅代表作者观点,版权归原创者所有,如需转载请在文中注明来源及作者名字。
免责声明:本文系转载编辑文章,仅作分享之用。如分享内容、图片侵犯到您的版权或非授权发布,请及时与我们联系进行审核处理或删除,您可以发送材料至邮箱:service@tojoy.com





