存量房改造学生宿舍:高校置业潮背后的机遇与挑战
随着2026年全国硕士研究生招生考试临近,“考上研却无宿舍可住”的话题再度引发关注。《每日经济新闻》记者发现,近年来,北京大学、复旦大学、南京大学、南开大学等多所高校宣布,不再为专业学位硕士提供宿舍,或仅解决第一年住宿问题。这一方面是因为高校扩招导致学生宿舍出现缺口,另一方面,部分大学城周边却存在存量商品房过剩的情况。
11月10日,教育部、住建部联合调研组实地调研湖北大学学生宿舍改造项目时指出,武汉城建·水岸学生宿舍改造项目是全国首个以购置存量房代建设学生公寓的创新实践。该项目既盘活了市场存量资产,为房地产去库存提供新思路,又解决了高校宿舍资源紧张的难题。
9个月前,湖北大学宣布整体购置水岸项目5号、6号楼的352套存量房用于学生住宿,新增床位2800个,项目估算投资1.98亿元(含装修改造费),资金来源于中央预算内投资及学校自筹。此次收购的水岸项目毛坯房源均价,较开盘时折价比例超过35%。

图源 | 武汉城建集团微信公众号
湖北大学国有资产管理办公室房产管理科科长徐涛表示,首批352套商品房今年秋季开学已投入使用,后续还有收购计划,很多兄弟高校前来调研。与此同时,中国矿业大学、中南大学、合肥工业大学等高校也掀起“置业潮”,全国范围的去库存行动就此展开。
存量房“爆改”学生宿舍落地
湖北大学研二男生周南是第一批入住改造后宿舍的学生。今年9月,他和同学从武昌校区搬到阳逻校区。他说:“每年住宿费1000多元,空调、热水齐全,配套设施比之前更新,居住体验感更好。”
周南介绍,校方对商品房原有户型进行了改造,多数宿舍改为双人间,小单间住一人,每套房源配有两个卫生间。
武汉城建水岸项目内部 | 每经记者 陈晴 摄
多位入住学生告诉记者,目前入住的都是研究生,6号楼为男生宿舍,5号楼为女生宿舍。缴纳住宿费后,不用额外支付物业费,宿舍楼有管理员,外卖可送上楼。
湖北大学新闻网显示,学校正在推进新工科计划,新工科学院将分批搬迁至阳逻校区。到2028年,校园面积将近500亩,办学规模达0.8万人左右;到2030年,办学规模将达1万人左右。
徐涛表示,阳逻校区是学校未来发展的重要校区,承担科研教学任务,对学生宿舍的需求会越来越大。
水岸项目与湖北大学阳逻校区仅一路之隔,直线距离不到400米,步行10分钟即可从教学楼到小区。项目规划总建筑面积20.9万平方米,有17栋房屋,包含商业和住宅。贝壳找房显示,该项目2021年5月开盘,面积85 - 135平方米,毛坯房源开盘均价约7300元/平方米。
记者从武汉市住房和城市更新局查询到,水岸项目房源总计1606套,截至11月11日,已售出25套,尚有955套可供销售。
早在2023年3月,湖北大学负责人就曾考察水岸项目,并与武汉城建集团负责人交流阳逻校区学生公寓问题。徐涛称,学校对周边楼盘充分调研并谈判后,选择了与需求匹配度最高的水岸项目。

水岸学生宿舍门口 | 每经记者 陈晴 摄
记者探访阳逻校区附近的百瑞景滨江生活区项目,其置业顾问透露,项目早期与湖北大学有过接洽,但因校方搬迁计划未确定,随着房源出售,已无符合要求的整栋房源。不过,湖北大学已购买50套房源作为教师公寓,协议价比市场价格更优惠。
多所高校掀起“置业潮”
水岸项目成功运营后,多所高校发布采购需求,通过整栋收购或整体租赁社会用房填补宿舍资源缺口。
今年9月,中国政府购买服务信息平台公示显示,合肥工业大学、中南大学、中国矿业大学购置存量房地产用作学生宿舍,三所高校合计预算金额达7.06亿元。
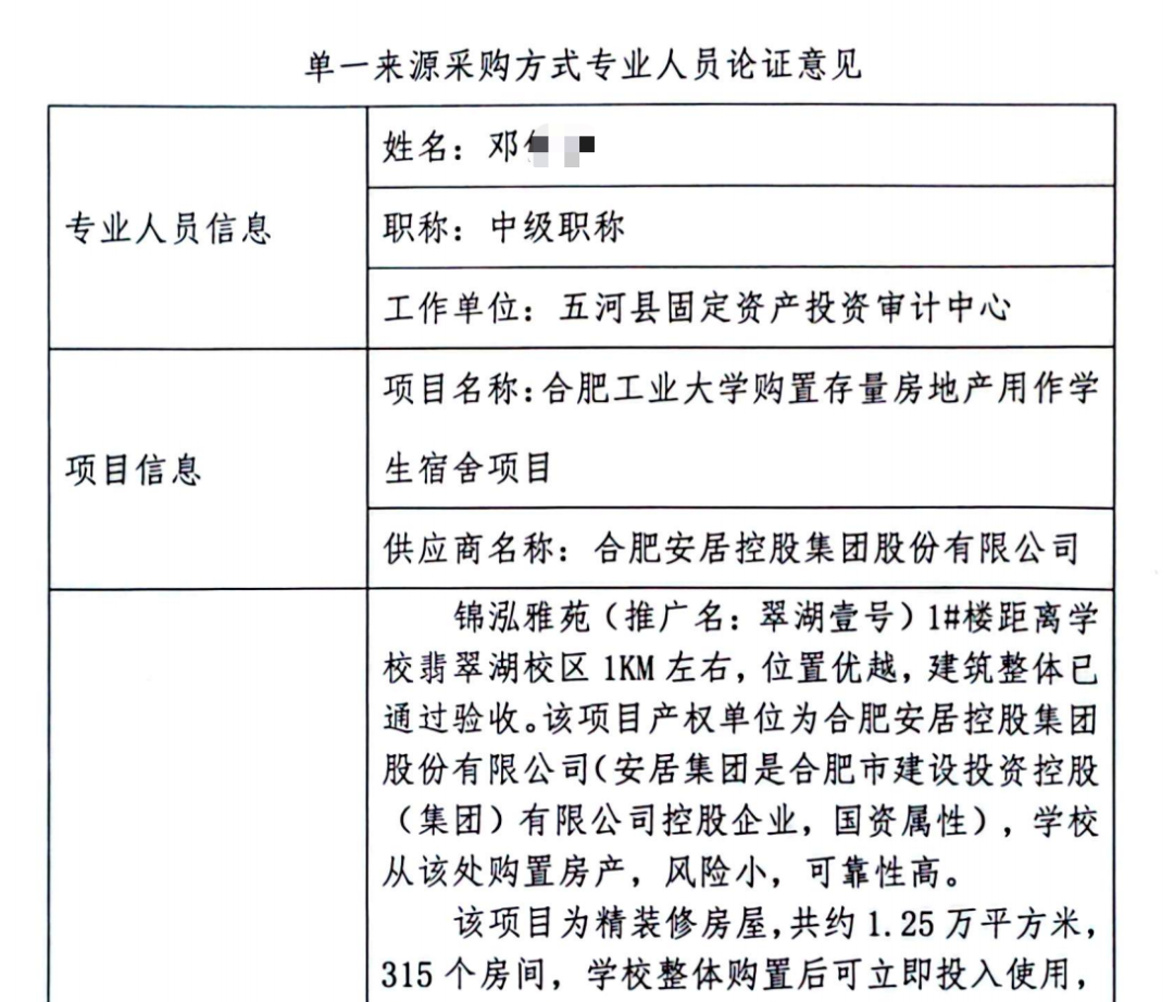
其中,合肥工业大学购置存量房地产用作学生宿舍项目预算约1.18亿元,标的为合肥安居控股集团的翠湖壹号项目。

图源 |中国政府购买服务信息平台
合肥工业大学招标与采购管理中心科室负责人表示,这是学校首次购置存量房地产用作宿舍,主要是响应国家政策,补充宿舍资源。该校宿舍面积缺口达16.21万平方米,学校及周边暂无合适土地出让,短期内无法解决宿舍不足问题。
翠湖壹号由龙湖集团开发建设,主体建筑已验收,与合肥工业大学翡翠湖校区仅隔两条马路。1号楼是保障性租赁住房,有315个精装修房间,学校整栋购置后可立即投入使用。该负责人介绍,目前处于单一来源采购公示阶段,后续还有挂网、投标等流程。
中国矿业大学徐州南湖校区学生宿舍面积缺口约13.76万平方米,校内及周边无合适土地出让,短期内无法自建宿舍。该校用作学生宿舍项目预算约2.93亿元,拟由南京安居建设集团控股的徐州颐泉置业提供房源。观山府C2组团项目距学校约6.5公里,有14栋楼490套现房,总建筑面积约4.58万平方米。南京安居建设集团内部人士确认,目前处于初步意向阶段。

图源 |中国政府购买服务信息平台
中南大学购置房产预算金额最高,采用单一来源方式采购湖南旺德府投资开发有限公司的旺德府万象时代花园(一期)4号楼,预算约2.95亿元。

图源 |中国政府购买服务信息平台
专家认为,中南大学学生宿舍缺口约20万平方米(不含在建)。旺德府万象时代花园(一期)4号楼是现房,距学校第二临床学院东院区仅500米,整体空置,改造后可提供2500余个床位。中南大学计划财务处工作人员陈侣侣称,学校收购前有考察,进展以公告为准。旺德府招商负责人表示暂不方便接受采访。
相比之下,校区位于市中心的高校多采取租赁方式解决宿舍不足问题。比如,浙江大学拟在紫金港校区周边5公里范围内租赁社会用房,要求精装修拎包入住,提供床位不少于3000张。10月23日,浙江大学宿舍管理办公室工作人员称,正在选择供应商,房屋将用于2026级专业学位硕士研究生宿舍。
中指研究院(华中)市场研究中心主任李国政表示,当前房地产行业销量下滑,企业资金链紧张,愿意一次性出售整栋楼。对于部分高校而言,远郊校区自主拿地建宿舍成本或许不低于购置存量房。一位高校负责人坦言,郊区房地产价格下降是高校“以购代建”解决学生宿舍问题的原因之一。例如,湖北大学收购的水岸项目毛坯房源均价折价超35%,中国矿业大学预计收购徐州观山府均价低于备案价。
房源定价分歧等问题待解
2024年1月,国家七部门发布指导意见,支持有条件的高校新建宿舍,鼓励高校通过购买、租赁周边社会用房补充宿舍资源,并加强配套服务管理。

图源 | 国家发展改革委网站
华南区域某房企总部负责人表示,对高校收购需求感兴趣,徐州、合肥等楼市去化承压城市的房企会积极参与。浙江大学采购意向公告发出后,万科泊寓、葛洲坝地产杭州公司等积极接洽。
不过,高校购买存量商品房用作学生宿舍存在一些问题。一是收购预算与项目定价问题,如浙江大学紫金港校区附近开发商因预算低、租赁价格高而不打算参与投标。首都经济贸易大学赵秀池教授认为,双方协商仍有达成交易的可能。二是收购房源质量问题,高校收购房源受不同开发商品控影响。
赵秀池认为,高校收购或租赁存量房用作宿舍,有利于房地产去库存和开发商回笼资金,促进企业良性循环。同时,有利于开发商拓展产业链,发现高校潜在需求,提升品牌和社会地位。
(文中受访学生系化名)
本文仅代表作者观点,版权归原创者所有,如需转载请在文中注明来源及作者名字。
免责声明:本文系转载编辑文章,仅作分享之用。如分享内容、图片侵犯到您的版权或非授权发布,请及时与我们联系进行审核处理或删除,您可以发送材料至邮箱:service@tojoy.com



