胖东来高层大变动,多项业务新动态
天眼查显示,近日,许昌市胖东来商贸集团有限公司进行了工商变更。于东来不再担任总经理,但仍保留董事长和经理两个职务。
与此同时,胖东来多位高管也发生了变更。常玉庆、王利增、郭军涛、王德卫、何雨五名董事退出,新增房亚军为新任董事,冯延军任监事会主席,王慧任财务负责人,菅凯歌任监事。

目前,于东来仍是胖东来法定代表人和实际控制人,持有69.96%的公司股份。于娟、房亚军和于东明均持有公司5.3%的股份。
“控分”失败
胖东来销售额突破200亿元
官网最新数据显示,胖东来今年销售额已超205亿元,较去年全年的169亿元提高了超20%。

今年3月,胖东来创始人于东来曾表示要控制销售规模,“今年我们规划的销售要在200亿以内,尽量控制在200亿以内”。他认为销售额上升太快,员工就得加班,承担更多压力,可能会对企业最初的价值观产生影响。
今年10月,于东来在个人账号分享了其在2025中国超市调改大会上的演讲内容。
在谈及企业价值与规模时,于东来称做企业要有社会责任,不是只为满足自己家族的私利,不是为了体现自己的身家,而是要落实到员工的幸福上。他还强调企业不要盲目扩张,并透露胖东来目前没有贷款,账上有41亿元资金。

同时,于东来在演讲中还提到了胖东来目前的排队拥挤状况,他表示目前的胖东来有些“怪胎”不正常,进门还需要铁栏杆,没办法实现原本的温馨、浪漫,但迟早会回归到原本的状态。
年薪50万元起招女翻译
咨询电话被打爆
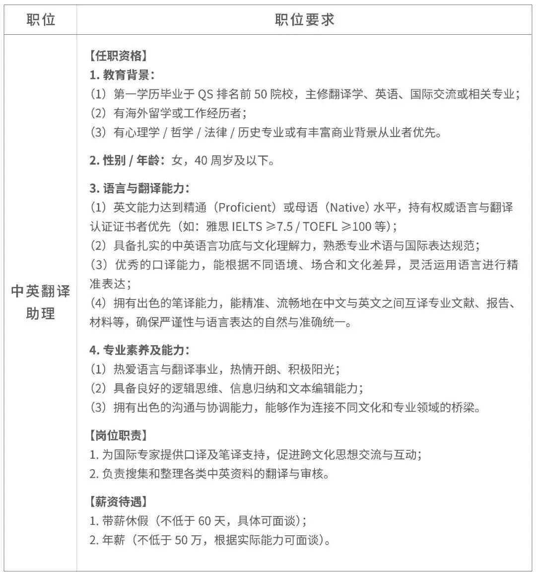
近日,胖东来商贸集团发布许昌胖东来招聘公告,公开招聘2名中英翻译助理。该岗位主要为国际专家提供口译及笔译支持,促进跨文化思想交流与互动,还负责搜集和整理各类中英资料的翻译与审核。
根据官方安排,该岗位的简历投递时间为2025年11月16日10:00—11月18日24:00。

该岗位任职资格要求较高,应聘者第一学历需毕业于QS排名前50院校,主修翻译学、英语、国际交流或相关专业;要有海外留学或工作经历;有心理学/哲学/法律/历史专业或有丰富商业背景的从业者优先。性别和年龄要求为40周岁及以下女性。
在语言与翻译能力方面,要求英文达到精通(Proficient)或母语(Native)水平,持有权威语言与翻译认证证书者优先(如:雅思IELTS≥7.5/TOEFL≥100等);需拥有出色的笔译能力,能精准、流畅地在中文与英文之间互译专业文献、报告材料等。
薪资待遇方面,该岗位可享有带薪休假不低于60天,具体面谈;年薪不低于50万元,也可根据实际能力面谈。
界面新闻等媒体尝试拨打官方公布的咨询电话联系相关招聘事宜,但电话一直处于通话状态,无法接通。
此前,胖东来还曾因招聘过于火爆,引发系统崩溃。新乡胖东来三胖此前公开招聘900人,8月23日上午10点正式开启岗位招聘后,大量网友涌入投递简历网页,导致页面一度崩溃无法打开。45分钟后,胖东来招聘页面显示,所有岗位接收的有效简历数量均已达到岗位要求,投递通道现已关闭。
根据胖东来方面公布的数据,本次招聘系统注册信息13.2万人,在报名信息的接收过程中,基础信息投递8.3万人。胖东来创始人于东来在社交平台发文回应招聘火爆致系统崩溃时称:“关于招聘没有投上的朋友,大家想开点,胖东来为了公平已经尽最大努力了,技术上肯定有不足,要相信胖东来的真诚!想开点,开心最重要。”
今年已补偿受委屈员工35.9万元
此前,胖东来曾官宣增加员工“委屈奖”,引发热议。
近日,胖东来官网公示《胖东来侵犯人格尊严的补偿标准》,其中列举了2025年1月1日—10月31日共计33例员工被侵犯人格尊严的案例,总补偿金额359000元。


根据《补偿标准》,使用歧视性、恐吓性的言行,进行指责、呵斥、威胁、恐吓,使被侵害当事人遭受精神伤害的,补偿1到5万元;使用侮辱性的言行,进行辱骂、造谣、诽谤或恶意传播不实、不雅的图像或视频的行为,使被侵害当事人遭受精神伤害的,补偿5到10万元;具有实质性推搡、拉扯、动手行为,使被侵害当事人遭受精神或身体伤害的,补偿5到10万元;具有严重殴打、严重猥亵行为,使被侵害当事人遭受身体和精神严重伤害的,补偿10万元起。该标准适用于胖东来合同工。
胖东来表示,该标准体现了对员工权益的重视,通过经济补偿和法律手段强化对人格尊严的保护,同时也向社会传递了尊重员工、维护公平正义的企业价值观。
本文仅代表作者观点,版权归原创者所有,如需转载请在文中注明来源及作者名字。
免责声明:本文系转载编辑文章,仅作分享之用。如分享内容、图片侵犯到您的版权或非授权发布,请及时与我们联系进行审核处理或删除,您可以发送材料至邮箱:service@tojoy.com



