轻断食效果存疑,多项研究揭示潜在风险
如今,“轻断食”可谓红极一时,16 + 8、5:2、隔日断食等各种版本让人目不暇接,其中“16 + 8”更是稳居顶流。这种轻断食法逻辑简单诱人,不需要纠结每一餐的热量,只要调整吃饭时间,每天在8小时内进食,其余16小时禁食,就能收获苗条身材,甚至改善代谢。
光靠掐时间,代谢并未改善
难道真有如此好事,减肥密码这么容易就被掌握了?然而,发表于Science Translational Medicine的一项研究却泼了冷水。研究发现,在摄入热量保持不变的前提下,仅限制进食时间并不能改善胰岛素敏感性,也无法提升心血管代谢健康。

该研究目的明确,即在几乎不改变热量摄入的前提下,探究早吃和晚吃这两种轻断食方式,哪种能更好地改善胰岛素敏感性、血脂水平、炎症反应以及昼夜节律。此外,研究者还记录了参与者的饥饿感、体成分和睡眠变化等情况。

结果显示,无论早吃还是晚吃,两种限时进食模式都能使体重有一定程度下降。

但进一步分析体成分变化时,情况变得复杂。早吃虽能更有效降低体重,但“减重红利”并非完全来自脂肪消耗,还伴随着一定的瘦体组织流失,可能包括肌肉或水分。
研究中最核心的代谢指标——胰岛素敏感性,在两种限时进食模式下均未改善。eTRE和lTRE组参与者胰岛素敏感性变化有限,组间差异也不显著。

其他代谢指标大多也无明显变化。血脂、血压、炎症指标和氧化应激标记物,在两种轻断食模式下均未出现有临床意义的改善。

不过,人体生物钟对进食时间十分敏感。若把进食窗口挪到下午(lTRE),生物钟会调慢约40分钟。相应地,lTRE组参与者整体睡眠节奏后移,睡眠时间中点推迟约15分钟,成了“晚睡晚起星人”;而eTRE组参与者睡眠结束和中点略提前。
饥饿感也受进食时间影响。eTRE组参与者早晨醒来食欲和进食欲望更强,这与体内饱腹激素PYY早晨浓度偏低有关;lTRE组参与者早上醒来没那么饿,食欲较低。这表明轻断食时机不仅影响生理节律,还可能通过激素调控重塑饥饿模式。
为何这项研究结果与此前许多宣称“轻断食有益”的研究不同?研究者指出,关键在于热量控制。以往轻断食试验中,参与者往往无意间减少总热量摄入;而本研究通过精细化管理,几乎抹平了这种热量差。也就是说,轻断食带来的部分代谢益处,可能源于“吃得更少”,而非单纯“改变进食时间”或“少食多餐”。
总体而言,在热量摄入几乎相同的条件下,短期轻断食(如16 + 8)并未改善胰岛素敏感性或其他心血管代谢指标。
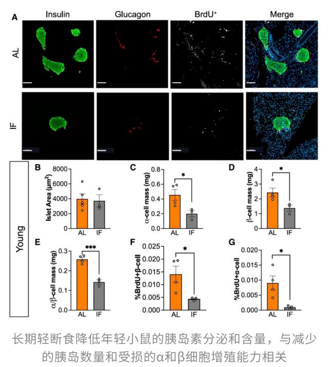
年轻群体轻断食需谨慎
只“掐时间”、不制造热量缺口的轻断食对代谢改善不足。一些坚持轻断食的年轻人或许会觉得没什么恶劣影响,但发表于Cell Reports的研究表明,长期轻断食可能让年轻群体β细胞功能受损,增加未来代谢疾病风险。

该研究进行10周饮食干预后,轻断食在不同年龄小鼠身上效果不同。中年和老年小鼠代谢有一定改善,而年轻小鼠不仅代谢未改善,β细胞功能还受损,胰岛素分泌水平下降。
研究人员分析,长期轻断食看似让身体“休养生息”,但在年轻小鼠身上,会抑制胰岛中α细胞和β细胞增殖,使其难以正常成熟,与胰岛素分泌相关的基因表达水平也下降。随着影响累积,健康的β细胞失去分泌胰岛素能力,出现类似1型糖尿病的功能障碍。

进食窗口过短,增加心血管死亡风险
轻断食除了可能影响代谢,还会带来其他问题吗?上海交通大学医学院联合哈佛大学团队的最新研究表明,每天进食时间少于8小时的人,心血管死亡风险比每天进食窗口为12 - 14小时的人高出135%。

16 + 8轻断食这种短进食窗口为何会“伤心”?研究者认为问题可能出在“肌肉流失”上。瘦体重尤其是四肢肌肉量很重要,它支撑日常活动灵活度和体力,维护心血管健康。肌肉量减少会降低身体代谢效率,减慢能量消耗,降低血糖调控能力,长期可能增加心血管疾病发病风险。
原本以为轻断食不用计算热量,调整吃饭时间就能变瘦、变健康,没想到暗藏诸多隐患。轻断食潮流不能盲目追随,适合自己才是关键。
注:研究[1]仅纳入超重或肥胖女性,限制了结果向男性人群的推广;研究[2]基于小鼠模型,在人类中的普适性仍需进一步验证;研究[3]基于观察性数据,无法直接推断因果关系。
参考资料:
[1] Peters B, Schwarz J, Schuppelius B, Ottawa A, Koppold DA, Weber D, Steckhan N, Mai K, Grune T, Pfeiffer AFH, Michalsen A, Kramer A, Pivovarova - Ramich O. Intended isocaloric time - restricted eating shifts circadian clocks but does not improve cardiometabolic health in women with overweight. Sci Transl Med. 2025 Oct 29;17 (822):eadv6787. doi: 10.1126/scitranslmed.adv6787. Epub 2025 Oct 29. PMID: 41160666.
[2] Matta L, Weber P, Erener S, Walth - Hummel A, Hass D, B ü hler LK, Klepac K, Szendroedi J, Guerra J, Rohm M, Sterr M, Lickert H, Bartelt A, Herzig S. Chronic intermittent fasting impairs β cell maturation and function in adolescent mice. Cell Rep. 2025 Feb 25;44 (2):115225. doi: 10.1016/j.celrep.2024.115225. Epub 2025 Jan 18. PMID: 39827461.
[3] Chen M, Xu L, Van Horn L, Manson JE, Tucker KL, Du X, Feng N, Rong S, Zhong VW. Association of eating duration less than 8h with all - cause, cardiovascular, and cancer mortality. Diabetes Metab Syndr. 2025 Aug 21:103278. doi: 10.1016/j.dsx.2025.103278. Epub ahead of print. PMID: 40849219.
撰文 | 木白
编辑 | 木白
●
●
●
点击下方「阅读原文」立刻下载梅斯医学APP!
本文仅代表作者观点,版权归原创者所有,如需转载请在文中注明来源及作者名字。
免责声明:本文系转载编辑文章,仅作分享之用。如分享内容、图片侵犯到您的版权或非授权发布,请及时与我们联系进行审核处理或删除,您可以发送材料至邮箱:service@tojoy.com




