百万年薪遍地走,Meta薪酬不断曝光,AI人才身家节节攀升ing
200000美元,码农的身家堪比NBA球星?
正当小扎顶配高薪挖人的时候,Meta各个岗位的薪水不断暴露。
首先,一份联邦文件被曝光。,Meta的基本工资包括AI研究科学家、软件工程师、产品经理等,一次性揭晓。
接着,一位来自一亩三分地的网友分享了他的超大包:
一年基本工资35万美元(约合人民币251万元)的超级智能ML工程师岗位,四年总承包200000美元(约1.4亿元人民币)。

△
网民:让我数一下后面的几个0。
小扎这波抢人大战闹得沸沸扬扬,现在一位AI研究员,薪水能这么高??

工作四年是个小目标啊~~

好好的,这福分什么时候才能轮到我啊啊啊~

Meta的薪水曝光
这份曝光的文件来自美国移民局。
根据规定,像Meta这样的科技厂商在招聘海外员工时,需要通过H-1B签证项目提交包括职位、薪酬在内的文件。
同样由于这种硬性要求,我们现在可以一窥Meta的薪酬待遇。
但是需要注意的是,这些数字仅体现年薪——
不包括股票期权、签名费和其他福利,一旦加上这些,总包通常可以翻倍或翻倍。

具体而言,在Meta的各种岗位中,薪酬天花板最高的要数软件工程师一年基本工资高达48万美元(约合人民币344万元),最低也有12万美元(约合人民币86万元)。
当然机器学习工程师岗位也不差,年薪最高可达44万美元(约315万元人民币)。
而这年头,只要沾点AI,起薪换成人民币基本都是百万打底。
包含但不限于AI研究科学家(17~23万美元)、AI商品营销经理(22万美元)、ML研究科学家(23万美元)等。
另外,AI和AI一样受欢迎。数据分析岗。一眼望去,相关岗位的工资上限大约在20万美元左右。
其中,数据科学家、数据工程师年薪高达27万美元(约194万元人民币),一般数据分析师年薪约16.8~20.4万美元。
甚至,即使是产品经理这类非研究岗位,年薪也常常超过20万美元。
文件显示,Meta的产品经理年薪为16~31万美元,而产品设计师年薪为15.9~28.3万美元…
虽然Meta现在官方还没有回应上述数据,但是通过对比北美其他几家大厂提供的福利,不难看出小扎真的很大方~
最近不需要秋季招聘。有网友在一本书里总结了Meta。、由谷歌、亚马逊、苹果、英伟达等科技企业提供的base工资,得出如下结论:
Meta以全职工资辗压级的优势登顶。。

人才争夺战导致高薪争夺战
在OpenAI之前,研究人员曾经说过,AI实验室的招聘就像下棋一样。据业内人士估计,世界上大约只有1000人有专业知识和能力推动当前的大型革命。
人才库就是这样,所以科技公司不应该努力去抢。抛开老板出奇的招数、技术愿景等方式方法,引进人才最直观的方法就是薪酬了。
有这样一组直观的数据显示——
无论是大科技公司还是创业公司,从2022年到2025年,这些顶尖技术人员的工资增长都有了很大的提高。


如今的Meta也许是其中最激进的一个。但是要放在整个科技行业,也不算特别夸张。
除Meta外,谷歌还消耗资金。27亿美金再一次聘请顶尖天才Noam Shazeer。
离开谷歌后,他曾经创业担任Character.AI的CEO。

甚至像OpenAI前CTO一样初创。Mira MuratiThinking Machine,虽然现在没有什么实质性的进步,但一直都不差钱。
她可以给技术人员工资。能达到50万美元。相比之下,Anthropic给予40万元,OpenAI给予30万元,Mira 可以说,Murati相当豪横。

难怪会有人跳槽。

但是咳咳,还是要为OpenAI正名。
虽然薪水可能很低,但他们的员工却有数百万美元的股票期权啊~

从2023年开始,OpenAI就向技术人员支付了超过50万美元的基本工资,最高可达65万美元。加上股票,这些人的年薪将达到150万美元。

但是现在小扎这么一闹, 整个市场的工资又一次节节攀升。
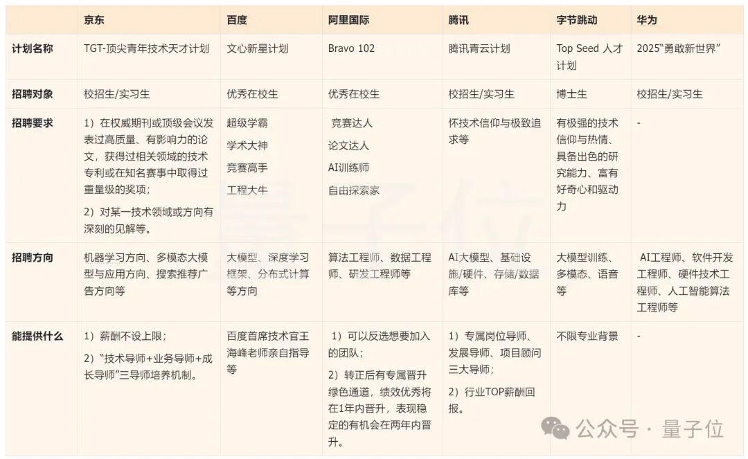
当然,不仅仅是海外,国内抢人大战的激烈程度也是如此。特别是今年年初DeepSeek走红后,大家也看到了国内大型公司和人才的实力。
DeepSeek本人曾被曝出百万年薪招贤纳士。其它更有实力的大厂商,腾讯华为字节等自然也不甘落后。
一边各式各样眼花缭乱的顶级人才计划,满满的看着过去。薪酬没有上限。

同时,顶级大牛在各大厂商之间的流动也比往年更加频繁。尽管不清楚其中的运营资金具体是多少,但是成本肯定很高。
谷歌DeepMind研究副总裁吴永辉是什么字节?阿里吸引了世界顶级AI科学家许主洪…
但是有一句话,相对于硅谷的薪水,我们的技术研究人才,还是比较务实的。
参考链接:
[1]https://www.businessinsider.com/meta-salaries-what-it-pays-ai-engineers-researchers-compensation-2025-7
[2]https://x.com/ProducerCities/status/1940073854862238187/photo/1
[3]https://x.com/anarchy_build/status/1940048723461218546
[4]https://x.com/ns123abc/status/1939952331044360419
本文来自微信微信官方账号 “量子位”(ID:QbitAI),作者:白交 一水,36氪经授权发布。
本文仅代表作者观点,版权归原创者所有,如需转载请在文中注明来源及作者名字。
免责声明:本文系转载编辑文章,仅作分享之用。如分享内容、图片侵犯到您的版权或非授权发布,请及时与我们联系进行审核处理或删除,您可以发送材料至邮箱:service@tojoy.com




