房晟陶:高管是选出来的,打出来的,还是剩下的?
01 高管是选出来的,还是打出来的?
有时候我会被问到这样一个问题:高管是选出来的吗?培养出来的?使用?还是打出来?
能够提出这样一个问题的人,说明他要么处于较好的组织环境中,要么是没有深度融入这个世界,内心还是比较光明的。
我经常这样思考和讨论自己的问题。遇到这样的问题,我很乐意和别人专业分享和辩论。但主要是在“选拔培养派”和“实战检测派”之间来回冲击。
近5-10年来,我对高管是如何发展起来的,有了一些新的观察和认识。
新的观察与认知是,在相当一部分企业中,管理人员既不是选拔、培养出来的,也不是用出来、打出来的,而是先“剩下”。
而且,什么样的人可以“剩下”?
一句话,剩下的高管,都是受得了创始人问题的人。
这种“剩余”和“打出”完全不一样。你们打出了很多战果,也不一定剩下。
有这种问题的企业不在少数,尤其是成长型民营企业。
绝大多数有这样问题的公司,在业务上也许只能起个头(比如,0到1、1-3),根本就没有什么发展(不能达到1-10)。其中一个重要原因是,这类企业难以形成。 "真正的高管团队"。
有这样问题的公司很小一部分,虽然创始人有问题,但他们的优势也很突出,也很幸运,所以他们可以带着疾病发展,让企业跨越1-10。这样的创始人有不同的优势,有的善于抓住机遇,有的是技术大牛,有的是商品能力强,有的是模式创新,有的是整合资源等等。没有这些优势,他们也不可能把企业做好。但是,由于创始人有问题,很难形成“真正的高管团队”,稳定的发展令人担忧,管理人员的生活质量也令人担忧。
02 “创始人的问题”是什么?
有些人会问,你所说的“问题”是什么? 每一个创始人都有自己的风格,你所说的“问题”难道不是“风格”吗?
我说的“问题”不是“风格”。风格不影响本质;但是“问题”已经影响了本质。比如一个创始人比较强势(强势,毫无疑问地给出指令)。;另外一位创始人很温柔(给出要求和指示,愿意和你商量,或者根据你的意见做一些修改)。
这些都是风格,不是问题。
但是,如果一个创始人给出的要求和指令模糊不清,让人摸不着头脑,那么无论他是强还是柔,这都不是一种风格,而是一个“问题”。
到了什么程度,就成了“问题”?
让我定性地描述一下。我的观察是,有两种问题。
一种是偏价值观和人品的问题,可以理解为“坏”。举例来说,
骂人,侮辱,甚至打人;
必须陪赌,陪喝,陪KTV二场;
扣除员工工资,设定各种扣款规则;
夜总会,还抽着雪茄,会议室里烟雾弥漫;
尤其喜欢听小报告,甚至设立类似东厂西厂的部门;
尤其喜欢讲黄色笑话;
等等。
像这样的行为,每一个都像是服从性测试,有些行为就是走在违法的边缘。甚至,一些创始人也享受着“看到你很不开心却又无奈”的样子。
另外一种问题是偏能力的。这篇文章的重点是这种问题。
我观察到,如果创始人在某些基本能力上没有达到一定的水平,那可能不仅仅是一个缺陷,一个弱点,而是一个缺陷。
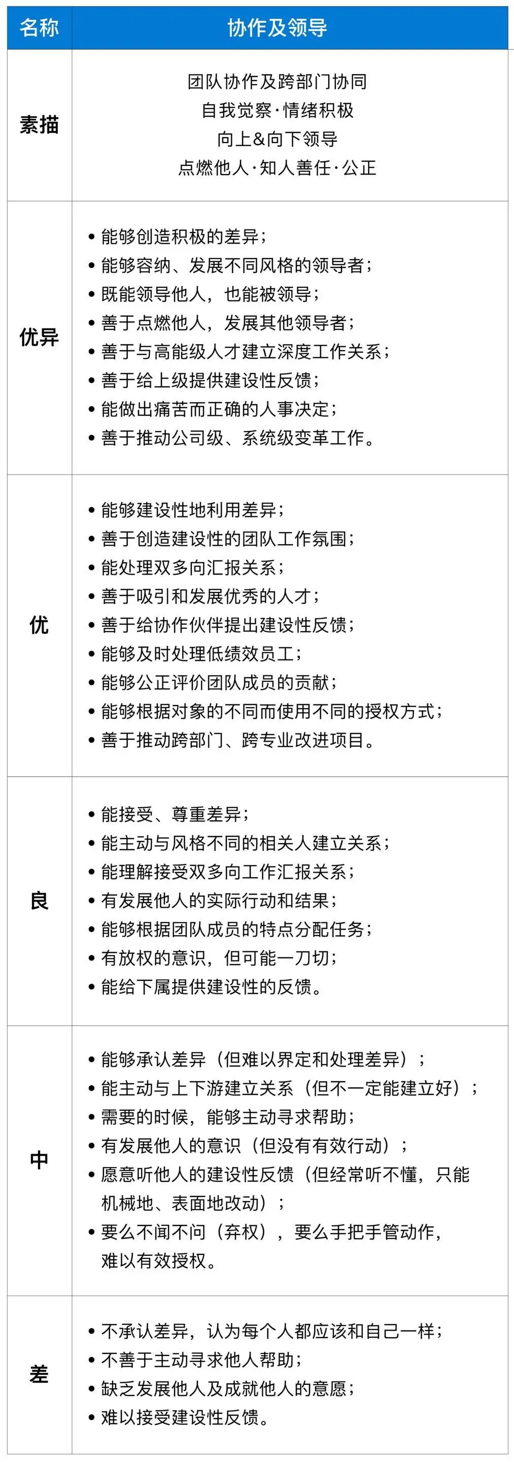
比如首席组织官定义的五个“元能力”中,有一个是“合作和领导”。我们把这些元能力的水平分为五个层次:差、中、良、优、优。如果一个创始人只能在一个元能力上达到“中”的水平,会给人带来很多痛苦。
注:五项元能力为1)主动性和内在驱动力;2)深入思考和有效决策;3)结果导向和创造性实施;4)合作和领导;5)沟通和讨论。他们之所以是“元能力”,是因为这些能力可以说是所有其他“高级能力”的基础。
你可以看看下表中的标准。对合作和领导能力的良好需求不是很高。在一个组织中,如果你想承担中层以上领导的责任,你必须做到最好。所以这个标准并不苛刻,也没有说“不优秀就是问题”。

假如创始人在这里 如果“元能力”只是“中”,不仅会严重影响工作的进度,还会带来另一种痛苦:这个创始人甚至在这种能力上缺乏足够的判断力。也就是说,“分不清优劣”,甚至把优秀当成问题,把猥琐当成优秀。
这是一种偏能力的问题,有什么例子?下面是一些例子。
大脑混乱而跳跃,令人难以理解;
缺乏自信,一讲就是两三个小时,还不清楚;
控制狂,不放权,直接管理层的行动;
尤其害怕矛盾和冲突,不敢处理不合适的员工;
没有概念思维能力,只能谈论具体的问题;
只谈概念,愿景,把方向当作战略,漂浮在天空中,无法向下;
时间管理不善,随意安排会议,经常缺少一些已经提前安排好的日程;
无法与人讨论,你要么服从,要么吵架;
对于人类的判断很随意,因为小事情翻了180度,让人不知所措;
不要给予信息,不要给予输入,让他人猜测;
喜怒无常,常常情绪爆发,无法预测;
永远不要承认自己有问题,给他们建议就是联系的结束;
尤其喜欢在细节上挑高管的问题;
在万绿丛中只有一点红色,是唯一的主角,不会分享荣誉;
缺乏安全感,不敢与任何人建立深厚的工作关系;
等等。
请注意,在上述例子中,个别例子肯定会涉及到一些价值观和性格因素,但主要还是能力问题。
这类事情,并非创始人不愿意做好,不是不努力,而是善于“专业拉仇恨”。
相反,如果一个创始人能够在“合作和领导”方面达到“良好”的能力,虽然创始人在这方面还不是很强,但也不会给别人带来太多的痛苦。高管不仅能正常生存,而且在这方面优秀的高管甚至能和创始人一起跳舞。如果只是“中”,即使高管在这方面有很强的能力,也根本无法带动创始人。
可以说,如果创始人能够实现“良好”,就可以理解为“不足”或“弱点”,但这不是“问题”。但是,如果你只是实现了“中”,作为一个创始人和首席执行官,你可以给别人带来很多痛苦。
03 什么样的高管会“剩下”?
如果创始人有这些问题,什么样的高管会“剩下”?或者,什么样的人能忍受创始人的问题?
大多数正常人无法忍受,因为创始人有前面描述的偏值观或人类问题(如骂人、侮辱甚至打人)。
在这种情况下,管理层频繁离开是很正常的。可以说,离开的人是有底线的,甚至是善良的。愿意长期留下的,要么和创始人气味相投(比如你喜欢去KTV第二场比赛,我只是喜欢),要么居心不良,想和狼一起跳舞,和虎谋皮,甚至在极端情况下等待报复你的机会。
如果创始人有偏能力的问题,我观察到,下面这样的人可能会“留下”:
夫妇,兄弟,联创,没有什么特别撕破脸皮的问题,可以留下来。
最积极的状态是创始人有很强的优势,一个英俊的人掩盖了所有的丑陋。在这种情况下,那些内心强大,没有太多想法的人选择留下来。
一些创业老员工,凭借善良和人品,选择留下长久的陪伴。
这样的人可以留下来,这是一笔非常宝贵的财富,可以算是创始人的福气。为什么这么说?虽然这种情况并不令人满意,但它避免了另一种更糟糕的情况:这些人也是容忍创始人问题的人,而不是利用创始人问题的人。
大多数情况下,创始人周围的人都是被动地“剩下”的:
我也有这个问题,所以我没有资格说你。举例来说,我说话也不清楚;举例来说,我的大脑也是混乱的。
我对这种能力没有判断力。比如创始人“把方向当成战略”,我也是这个水平,所以我觉得创始人在战略上没有错。不仅如此,我通常是那个带头鼓掌的人。
非常善于管理自己的期望,比如天下乌鸦一般黑,其他老板也罢不了。
有的人因为特殊的经历(比如年轻的时候经历过暴君父母的谩骂和体罚,所以练就了钢筋铁骨),完全可以接受这些问题。
每个人都期望很高,大家走吧,正好给我留下机会,我趁机上位,得到发展。
确实给了更多的钱,远远超出了个人的能力,在外面也没有出路。
最为危险的是,有些人善于利用创始人的问题,趁你生病要你的命,完成寄生和反向控制。
等等。
在现实条件下,绝大多数管理层在合作和领导方面都没有很高的天赋(比如在合作和领导方面都是一个很好的水平),因为他们没有经历过打击之后所培养出来的钢筋铁骨。时间长了,他们真的受不了这些问题,渐渐就走了。
离开后,即使一事无成,落个心情愉快也是值得的。
从长远来看,管理团队中剩下的都是受到创始人问题的人。
每个人都凑合着过吧。
对于创始人和这家公司来说,尽管世界上有很多人才,但实际上他们可以使用的人才池已经缩小了。
这个公司的真实人才审美”并非“你有多优秀”、要看你能否“忍受创始人的问题”,“有多大的奉献”。
然而,这个问题的奇怪之处在于,即使创始人有问题,你如何在创始人的问题和公司的业绩之间建立逻辑关系?也就是说,如何证明创始人的问题导致企业停滞?比如,为什么不是创始人旁边两三个人的问题?“清君侧”不能解决问题吗?
还有,你为什么说剩下的人不好?适者生存留下最好的,剩下的就是我们这些最有适应性和调节性的人才。我们是“用”和“玩”的,不是“剩下的”!
而且,中基层员工对我们都非常钦佩。
这里需要提到的是,中层和基层员工对创始人的感受一般不明显,因为这些问题对他们的影响频率和深度不足。虽然他们经常听到一些轶事,但他们的痛苦并不强烈,因为他们没有亲身经历。然而,当他们被提升到管理层,需要经常与创始人合作时,他们会突然发现现实世界是这样的。
只有当企业发展真正遇到瓶颈时,创始人才能开始反思自己,意识到自己的高管团队缺乏外部竞争力。然而,对于许多幸运的公司来说,那一天还很遥远。即使在那一天,创始人和高管也能找到无数其他可能的原因(如资本环境变化、政策条件差、中基层员工无效等)。).
04 创始人有问题,怎么办?
如果创始人有这样一个难以忍受的问题,该怎么办?是否有可能得到改善?是否需要改进?
的确,一些优秀的创始人可以在所有的元能力上达到良好的水平。因此,他们在自己的公司建立了积极的人才审美和组织环境。人才来自四面八方。人才和组织是他们成功的帮助,而不是连累。他们可以专注于有趣的问题,如商品、技术和模式,更有可能成长和成长。
对这类创始人来说,"剩下的高管,都是受得了创始人问题的人"这个句子没有建立起来。它们已经跨越了这个分界点。
对这类创始人来说,"剩下的高管,都是足够优秀的人才",或者,"剩下的高管,都是能跟上创始人学习能力的人才"这个结论更适用。一些创始人甚至聚集了许多敢于和他一起拍桌子的人。这些高管根本不需要在猜测、合作和管理创始人上花费太多的精力,而是可以专注于如何做好事情。这样的创始人也会成为企业家。
有人会说,这样一个美好的境界,难道不能激起有问题的创始人自我进化,跨越那个分界点吗?在自己是“中”的元能力领域,进化成“好”有那么难吗?
假如你觉得这件事很容易,你很容易觉得创始人做不到就是明知故犯,不求上进,是价值观和性格问题。
我的观察是,真的很难。创始人做不到的绝对不是价值观和性格的问题,而是能力的问题。不,不,不。
难以填补这些基本能力上的差距。这一基本能力基本上是在人生的前20年定型的。有一些问题,甚至是由“工厂设置”决定的,就像这些创始人的某些天赋一样。举例来说,让一个不喜欢主动建立关系的人,学会主动建立关系,容易吗?例如,让一个不喜欢矛盾的人,学会给人建设性的反馈,容易吗?这样的进化对他们来说是非常耗费的,尽管对比较擅长的人来说很容易。
而且,一个人能够意识到自己的问题,并且能够承认这已经是一个很大的障碍。很多创始人,对于自己在沟通和建立关系方面的问题,很容易坦率地承认(有时甚至认为这是天才的小瑕疵)。但是对于自己在深入思考和有效决策、结果导向和创造性执行等方面的问题,很难察觉,也很难承认。举例来说,让创始人承认自己只是把想法和机会作为战略,不善于把战略转化为关键任务,容易吗?那就相当于说创始人根本不知道怎么做事。谁敢说?谁愿意承认?。
即使创始人愿意承认自己有问题,也不要忘记,管理团队中仍然有大量的支持者认为创始人没有任何问题。即使创始人试图传播几次“罪己圣旨”,也很容易被消灭在萌芽状态:你要敢于做自己。如果做不到,就集体降低期望:让我们追求小而精。做一个小而美的企业,有这些问题是没有问题的。
请CEO教练有用吗?如果一个优秀的教练能够帮助创始人停止或减少一些破坏性行为,减少这些破坏性行为带来的痛苦,这种变化是非常好的。然而,如果我们想帮助他们在一定的能力上提高到良好的水平,我们仍然需要创始人强大的内在驱动力和自我否定精神、长期陪伴和关键事件的帮助。成功的几率不大。
能不能通过招聘能力超强的高管,带创始人跳舞?在中国传统文化中,这是一种普遍的期待和途径:以“昏君贤臣”的方式解决这一问题。在封建社会,大臣们别无选择,只有一位雇主,没有其他上升路径,所以还是有可能的。但是,在大多数情况下,这些圣臣和圣臣也只能得到“死后平反”的结局。优秀的人才在市场经济中有许多选择,不应期望他们都是“圣贤”。
创始人找一个互补的人,冲抵自己的问题是否可行?还是有可能通过另一个关键的人来补充和偿还。许多企业的二人组、夫妻店、三人组确实发挥了这种作用。短时间内,的确能有点互补。但是从长远来看,相似性仍然比互补性更重要。因为,没有相似性,甚至没有欣赏的能力。你们补充的那些东西,虽然在第三方看来,很有价值,但是我甚至看不到,看到了也不理解,不欣赏。
有足够的优势能否偿还问题?这取决于优势有多强。假使足够强大的话,高管可以忍受很长时间。举例来说,乔布斯的一些下属必须是“虐待型管理者综合征”。网络上有这样一句流行的话,从颜值开始,尊重才华,适合性格,长期善良,最终人品开始。天赋能起到短期的作用,但是很难长期维持关系,无法通过“合于性格”这一关。完成“长期善良,最终性格”的人,通常与创始人有特殊的关系,如兄弟、夫妻、联创等。,并且有其他机制绑定他们,成为共同的命运,所以他们可以跨越“性格合适”的考验。
通过机制建设(尤其是分权)来避免创始人的问题是否可行?许多有自我意识的创始人都在这样做。这些机制的建设对中层和基层会更有效。但是高层建筑与创始人有很多日常接触(比如一起开会,一起讨论问题,一起处理人的问题等。),机制很难有效避免那些痛苦。
退休董事长,不做CEO能不能解决这个问题?它的确是一种解决方案。很多基本问题,只能通过代际传承来解决。创始人通常是“偏才”,很少有“偏才”well-rounded“(全面发展)”。一般来说,经过长期的职业培训和选拔的职业经理人会有更少难以忍受的问题,更重要的是,他们的权力会更小,所以造成的破坏可能会更小。所以,把CEO的职位转移给职业经理人的确是一个解决办法。但是不言而喻,这件事很难做到,中国的经典案例也很少。而且,在激烈的市场竞争中,这种选择也会包含平庸的风险。
此外,退休董事长不做CEO的伎俩只适用于已经完全解决生存问题的企业。然而,大多数公司还没有处理好生存问题,他们在现阶段无法与创始人分离。另外,如果创始人还年轻,对自己做的事情上瘾不够,即使勉强退休给董事长,也很容易恢复或创造出“傀儡CEO/名义CEO”。
所以,虽然我们希望看到"剩下的高管,都是足够优秀的人才",但是这种状态并不普遍。现实中,我们不愿接受,但很普遍,“剩下的高管,都是受得了创始人问题的人”。
怎么办?还有希望吗?
有没有可能在创始人有问题的前提下,建立一个“人才济济的组织结构”?是否也可以建立一个“真正的高管团队”?
05 人才济济&真正的高管
在人才培养方面,“剩下的”不是恶魔,不仅仅是贬义。在一个人才济济的组织结构中,真正的高管不仅被选拔和培养,而且被使用和打败,或者被留下。
如何理解和解释?
对于“真正的高管”来说,选择、培养、使用、战斗和剩余方法都是非常重要的。各种方法要战略性地应用到“真正的高管”发展的不同阶段。如果用得好,“剩余”也是高管发展的关键途径。
在高管发展的四个关键阶段,请让我用军衔来比较。

每个人都可以想一想,对于这四个不同的阶段,选择、培养、使用、战斗、剩余,这五种方法的适用性是什么?
其实产生有竞争力的中层(少校中层)是可以的,也要“以选拔和培养为主”。大量企业的管理培训学生和学校招生机制可以实现不断产生具有竞争力的中层人才。
从中层(少校中学层)到管理层(大学层),不能只靠选拔和培养。“使用”和“战斗”将成为主流,“选择”和“培养”将成为帮助。假如只想通过“选拔”和“培养”来发展真正的高管,出来的人才一般都是温室里的花,缺乏竞争力。很多大厂大公司的管理层在“使用”和“打架”方面经验不足,晋升管理层更多的是资质的积累,从长远来看往往无法成为“真正的高管”。也就是说,如果你想成为一个有竞争力的管理层(大学),没有独立经历过真正的战斗训练,就很难成为一个有真正技能的真正高管。
而且从管理层到高层(少将里将层),主要靠“打出” “剩下的”。在高层,“剩下的”是非常合理的。在这个层面上,几乎不可能一步一步地计划人员的任用。
一方面,外部环境变化很快。如果人不适合(比如在职人员的弱点被竞争对手针对),或者有特殊情况(比如在职人员受伤),一定要及时调整,不能空着。还有,成长型公司名气小,发展快,人才短缺。这个时候,人员的任用会表现出很大的随机性。在极端情况下,可能是因为有人刚好路过,所以“是你”。
另一方面,任命在高层的人也必须是能够承受创始人问题的人。否则,高管无法与一号位合作,一号位的优势也无法发挥。在高层任用中,我们不能痴迷于“程序公正”。这也是高层人员成熟度的重要体现。
如果一家公司能够在中层(少校中层)建立更高质量的选拔和培训机制,然后在未来发展,即使“剩余”是实际的筛选标准,管理层和高层的水平也不会太差。
当然,如果一个公司能够进一步建立更高效的“使用”和“打架”机制,只把高层任用留给“剩下”,那就很优秀了。
所以,即使是“剩下的高管都是能忍受创始人问题的人”,也不是什么大事。因为高层之前的人才池(中层和管理层)质量已经很高了。
中层人才选拔培养体系可以通过专业和努力实现吗?我觉得完全可以。需要注意的是,创始人接触中层和中层基层的频率会比较低,所以创始人的问题不会有那么大的影响。因此,建立一个有竞争力的中层和以下选拔和培训体系,不仅是完全可能的,也是必须的。
管理层(大学层)的人才发展体系能否通过专业和努力建立?我认为优秀的公司也可以实现。如果公司人才体系的交易者(一般是CHO/CPO)水平较高,创始人具有一定的自我意识和自我约束能力,也有可能在管理层中构建以“用”和“打”为核心的高效体系。
所以,我们通过“组织”超越了创始人个人的局限性。
所以,“剩下的高管,都是足够优秀的人才”,或者,“剩下的高管,都是能跟上创始人学习能力的人才”。
当然,说起来容易做起来难。很多企业也想过这样做,但是缺乏战略、合适的交易者、财富等。,或者创始人在人才审美和关系能力方面过于透明,努力多年也没有结果。
06 结 语
"剩下的高管,都是受得了创始人问题的人",这种情况确实经常发生。
虽然这种情况让人感到“困难”,但我们不应该对此感到绝望,因为“剩余”不仅是组织现实,也揭示了人才培养规律的“月亮的阴暗面”。我们不能只考虑选拔和培养这些“积极”的人才发展模式,尤其是那些长期的民营企业。
包括创始人在内的任何人,有问题都是绝对的,没有问题都是相对的。那些看似没问题的人,往往会把时间和精力花在如何与周围的人和谐相处上,但往往做不出有价值的事情。
组织的高效性不能指望一个人成为一个没有问题的圣贤。组织的基本挑战是一群有自己问题的人如何组合起来,做一些大事,实现“普通人做非凡事”。
为了超越个人的局限性,我们努力建立一个“组织”。
使用“组织”超越个人局限,这不仅是必要的,也是可能的。灵活运用选拔、培养、使用、打击、剩余。等等,一个组织完全有可能超越“剩余”,建立一个真正的高管团队,建立一个人才济济的组织结构。
创始人,如果他们有问题,愿意改变,改变问题,我们应该投入崇拜的目光。有问题,努力过,没有改变,降低发展预期,让公司在更小的范围内做一些有价值的事情,也是一个不错的选择,不一定要做大。表面上看,每个创始人都是强者,但在他们的问题领域,他们也是弱者。我们也应该给他们理解和包容。
本文来自微信微信官方账号“首席组织官”(ID:COO-STRATEGY),作者:房晟陶,36氪经授权发布。
本文仅代表作者观点,版权归原创者所有,如需转载请在文中注明来源及作者名字。
免责声明:本文系转载编辑文章,仅作分享之用。如分享内容、图片侵犯到您的版权或非授权发布,请及时与我们联系进行审核处理或删除,您可以发送材料至邮箱:service@tojoy.com




