飞书这一知识问答功能,已经可以帮我写周报了。。
* 本文原发布于差评孵化的商业金融账户。 " 知危 "
除了为大模型时代 C 终端用户提供实用的对话模式, SaaS 企业还将目光转向企业管理层面,简单地说,就是要把目光转向企业管理层面。 AI 通过搜索平台链接企业内部数据,整合到企业的工作环节,帮助员工更好地搜索信息,从而提高工作效率。
但是很多企业都依赖于当地部署的旧系统,SaaS 企业需要时间整合可能是不同业务部门的系统,同时也要根据不同行业定制解决方案,提高市场教育和产品适应成本。
所以,如果你是一个被广泛使用的一站式办公合作平台,嵌入一个你自己的 AI 对企业而言,问答工具,是否更有效率,使用更好?
所以,飞书带着它最新的。 AI 功能性-知识问答来了。这是我们第一次尝试的功能。
因为官方提到可以浏览新闻、文档、知识库、文件等信息。根据客户在飞书上的权限,并给出准确的答案。我们使用不同部门和层次的同事飞书账号进行测试。
先看一个简单的需求场景:企业数据搜索。过去,我们需要搜索旅行标准,打开文档,仔细阅读并找到相应的信息。有了知识问答,我们只需要一个问题就能完成。
以此类推,有了这种能力,员工在学习企业文化、搜索企业信息、了解公司制度和流程时,可以节省很多时间。企业越大,这种搜索能力的优势就越明显。
在知识问答中,我们也发现问题通常不需要对问题进行准确的描述。
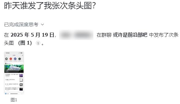
就像前一天在一堆新闻里,同事们仿佛瞄准了当天推送文章的次条图。( 封面图 ),但是当时忙于手头的事情,后面根本记不住是在哪里看的。
之前需要一个一个的打开聊天记录找半天,现在直接从知识问答里问,快速定位后,还顺手把照片发给我们。
面对每个人头痛的日报、周报、月报,我们当然也没有落后。
除了少数因语音识别错误导致的小问题外,基本上可以完成所有的工作,甚至可以准确总结一些重要项目的时间节点。
稍微提升了我们公司月报水平的味道。
这些内容大部分同事都可以通过知识问答来解决,那么涉及到更高层次的问题,甚至提出解决方案,效果如何呢?我们使用了负责视频业务的更高权限的同事的账户。
同样的问题,飞书会根据每个人在企业中的岗位差异,获得不同的数据权限,根据自己的权限生成专属答案来满足自己的需求。
比如你问公司收入多少,普通员工只能知道几位数左右的收入,管理者不仅可以知道准确的数字,还可以看到每个部门的具体收入和比例。
有些奇怪的问题当然会被拒绝回答。
我们必须提到,知识问答属于飞书的高级功能。在企业级知识问答场景中,由于信息是从内部信息中捕捉出来的,要求企业使用飞书一段时间,员工减少习惯本地存储的惯性,有一定的知识沉淀和基础设施,如文档、新闻、会议纪要、照片、视频等。,这样知识问答才能有条不紊地捕捉和判断信息,并导出准确有用的答案。
知危编辑部通常无论是会议记录、同事交流还是稿件创作,只要是工作上的事情,基本上都是在飞书上完成的。
在有了一定的知识沉淀之后,用好知识问答非常依赖于 " 会提问 "。
例如 " 整理今年知危编辑部选题,提炼关键字,分析公司或选题方向可以重点开发的公司。 " 其实这类问题的权限要求并不高,但对编辑有重要的参考价值。知识问答的回应不仅给出了成功的选题和低效的选题,也给出了具体的发展方向和建议。
我们根本没有意识到这些内容,当我们认为是的时候。 AI 在幻觉中,我们查询了判断来源,发现其实是跨部门同事分享的一个小数据。
因为我们公司更喜欢像报纸这样的扁平内容岗位,所以我们也咨询了一些同样在飞书上的零售企业,看看他们用知识问答到了什么阶段。朋友说他们经常在周期内总结工作内容,写日报;或者如果出了问题,不知道该找谁。先问答案,更像是工作助理。
当然,目前的知识问答还是有一些局限性的。比如飞书内部生态数据的交流还不够,比如日历行程、多维表格等数据,还在开放的路上。随着调用大模型能力的不断升级,飞书知识问答的上限将在未来不断提高。
在知识危险编辑部门看来,知识问答的潜力远未发挥出来。除了直接提高个人工作效率,还有很多先进的游戏等着大家去开发,去问,甚至帮助用户做出决策和趋势预测。
事实上,真正的知识问答应该像滚雪球一样沉淀越来越多的知识,问答的效果应该越来越好。事实上,除了技术支持之外,企业人才之间也需要同样的创造,从而创造更大的价值。
此外,公司内部知识与外部公共网络知识的结合也可能是一个挑战。当两种知识之间存在差异或冲突时,如果不能有效融合,答案的可靠性和实用性就会明显降低。如何在不同模式下建立准确的语义联系,有效融合内外知识,是提高答案可靠性和实用性的关键,这也是一个考验。 Agentic RAG 的可控性。
除了知识问答,我们还想谈谈。 AI 企业数字化和企业知识管理在时代面临着怎样的困难,首先要实现 AI ready,利用飞书等产品,实现企业系统与数据的充分整合与沉淀,首先要把企业系统与数据进行整合与沉淀。 " 水 " 储存足够,最后才能得到 AI 的收益。
或许最重要的是人,来自于组织文化和人才能力的制约,与时代的发展无关。类似知识问答的基本搜索版本在 2010 大约一年前就推出了,比如, IBM Omnifind。大模型的应用可以被认为是技术的飞跃式发展,但场景并不新鲜。
从组织的角度来看,自身的部门壁垒实际上直接关系到知识的流动。从某种意义上说,正是这种企业权力结构形成了一条数据环城河。也许飞书知识问答等工具会反过来测试企业结构的合理性和堡垒水平。
此外,复合型人才密度影响企业知识质量。因为既懂业务又懂技术的团队通常有更多的权限,所以他们可以在日常工作中沉淀更多的知识和经验,然后回馈知识库。他们的存在就像一座桥,可以在物理意义上降低获取高质量知识的门槛。
归根结底,有了知识问答这么好的生产工具,只不过公司在 AI 实现时代数字化的第一步。
发文:Rick
本文仅代表作者观点,版权归原创者所有,如需转载请在文中注明来源及作者名字。
免责声明:本文系转载编辑文章,仅作分享之用。如分享内容、图片侵犯到您的版权或非授权发布,请及时与我们联系进行审核处理或删除,您可以发送材料至邮箱:service@tojoy.com





