另一家美妆头部企业准备上市
昨天(4月1日),聚美丽从中国证监会官网获悉,谷雨生物科技集团有限公司(以下简称“谷雨生物”)正式启动IPO指导。

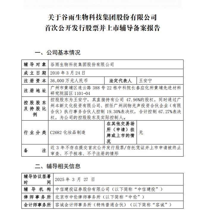
根据中国证监会的公告,谷雨生物准备于3月31日首次公开发行股票。(IPO),并且已经在3月27日与中信建投证券签订了辅导协议,这意味着A股IPO进程正式开始。
虽然谷雨起步晚于珀莱雅、毛戈平、韩束等国产产品,但今年1-2月以独家美白成分光甘草定和套盒游戏排名第三。
近年来,随着美容公司IPO的退潮,很多品牌/TP供应商的上市流程都按下了“暂停键”,包括自然堂、适宜草药、高浪控股等。另一方面,毛戈平企业自去年12月在港股成功敲钟以来,今年市值一度飙升至国内美容上市公司TOP1,同名产品在今年3.8推广中登顶Tiktok彩妆/香水/美容工具。(详情)
此外,今年还有多家美容相关企业重启/打开IPO,包括颖通再次递表港交所、创健医疗新三板成功上市后进入北交所等。下一个上市品牌协会是谁成为业界关注的焦点?
谷雨打开IPO,获得了三轮投资。
公开资料显示,谷雨生物成立于2010年,创始人为王安宁,旗下有植萃美白品牌谷雨,以及护肤品牌粹律ReGreen,具有抗衰老修复功能。
据聚美丽之前的报道,谷雨创始人王安宁的很多家族长辈都在做供应链,为国际品牌做代工。因此,王安宁多年来一直是家族化妆品厂的配方师。“精华和面霜的每一个品类,闭上眼睛都能默出50个完整的配方。”未来,MCN企业和广告公司将开业,“做化妆品品牌应该具备的所有能力板块”。
就企业发展历程而言,尽管谷雨产品在认知上可谓“前沿品牌”,但它在正式成立之前已经经历了多年的打磨和规划。

公开资料显示,早在2007年谷雨护肤实验室成立,重点研究稀有植物提取和功能。
随后,谷雨生物诞生于2010年。但天眼查显示,企业名称最初是广州尚尚企业营销策划有限公司,直到2024年11月改为广东谷雨生物科技集团有限公司(以下简称“广东谷雨生物”),才正式进入化妆品行业。
第二年(2016年),计划多年的谷雨品牌正式出现,并将光甘草定作为市场差异化的独家成分。
根据谷雨近年来对外宣布,其对光甘草定的研究,包括原料种植、提纯技术、配方研发等,已经持续了17年左右。
从融资的角度来看,天空调查显示,谷雨生物已经获得了三轮投资。其中,谷雨品牌成立之初的2016年底,公司获得盛初基金A轮投资,后来有两大雇主:金鼎投资和广州开发区产业基金。
事实上,谷雨IPO的消息其实已经有了线索。根据最新的工商信息,广东谷雨生物于今年2月25日完成了名称工商变更,正式更名为谷雨生物,并同时完成了股份制改革。现有股东还包括凯辉基金关联公司和严格的修远资本合伙人。

此外,今年3月中旬,消费品行业人士在姚兰Yvonne微信官方账号披露,谷雨准备在a股上市,辅导机构为中信建投。当时,聚美丽向谷雨相关人员证实,称相关信息以公司正式披露和公告为准。与此同时,一些中信证券相关人员表示,这一消息应该是真实的,但仍处于讨论和触摸的阶段。
渠道红利神捕手,年GMV达到50亿
谷雨生物虽然是美国、珀莱雅、自然堂等龙头企业的后起之秀,但近年来逐渐因品牌差异化而在市场上出名,也被一些媒体称为“渠道红利捕手”。之所以有这个称号,是因为谷雨在几乎每个社交媒体平台上都获得了最早的流量红利。除了主流的小红书、Aautorapper、Tiktok,甚至哔哩哔哩、知乎甚至获得的东西,他们家都是第一批吃螃蟹的玩家。
根据谷雨生物内部的说法,谷雨品牌GMV逐年增加。据悉,谷雨品牌GMV成立第六年(2021年)达到9亿元,次年(2022年)翻了一番,达到22亿元。
不仅如此,2023年谷雨合作伙伴李安章在公开演讲中还表示,该品牌今年GMV估计达到35亿元,同比增长近60%。
另外,谷雨生物向聚美透露,谷雨品牌GMV2024年达到50亿元,换言之,按照GMV来看,已经属于前沿品牌。

但在销量快速增长的背后,谷雨生物的“黑马”实力主要体现在线渠道的爆发、核心成分光甘草定位的差异化定位、大型单品矩阵等优势上。
1、多渠道泛投,TOP3
就市场营销渠道而言,谷雨在诞生之初就是重仓电商,并且泛投多平台实现高效起量。
尤其是在线渠道的红利期,谷雨生物创始人王安宁也大胆尝试,多次踩中风。比如2013年王安宁成立了电商运营公司的新文化(注:2024年4月注销)。
2016年7月,谷雨大胆尝试淘宝刚刚推出的直播板块,并在半年内开始。
第二年(2017年),公开数据显示,谷雨的直播渠道收入占70%-80%。
谷雨还积极布局小红书、抖音、快手等新兴电商渠道,渗透到货架电商下,以内容运营。 从“种草-交易”形成直播带货的闭环。
特别是在过去的几年里,在社交电子商务冲击货架电子商务的市场变革中,谷雨并没有像其他压力大的美容品牌或TP商那样面临转型的痛苦,而是凭借多平台的广泛流动再次飙升。
飞瓜数据显示,早在2021年1月,谷雨的月销售额就已经达到了数百万,而今年年底的月销售额已经飙升到了数千万,直到2023年8月,它的月销售额已经基本稳定在数亿。
就排名而言,自2023年以来,谷雨在抖音美妆的月度排名稳居前20位,特别是今年1月和2月进入TOP3队伍。

不仅如此,根据飞瓜数据官方名单,谷雨2024年在抖音美妆排名第八,平台年销售额达到15-20亿元,每张平台年销售额达到1/3左右,每张平台年销售额达到15-20亿元,每张平台年销售额达到15-20亿元。
与此同时,谷雨在美容护肤榜上排名第八,仅次于韩束、珀莱雅。
除了抖音,谷雨也是快手中最好的。飞瓜数据显示,今年3.8促销(注:3.1-3.10)谷雨在快手美容护肤中排名第二,国内顶级1。
然而,谷雨虽然发展迅速,但并不意味着它在天猫平台上哑火。
就天猫而言,谷雨官方旗舰店已累计粉丝数达747万,第三代光泽水、第三代美白奶罐面霜等已销售数十万。
由此可见,谷雨能迅速成为新锐品牌中的佼佼者,与擅长多渠道走量、踩市场风口无关。
2、大单品 套箱式自营模式
就产品而言,谷雨以光甘草为核心的独家成分现已形成“大单品” “套盒”矩阵,同时带货模式以品牌直销为主,并不过分依赖头部主播。
就拿抖音来说,2024年谷雨的营销渠道超过85%来自直播,近50%的销售额来自品牌直销,其他40%来自品牌直销。 源于达人推广。
但在达人推广方面,谷雨大咖近90%的销量都是由腰部达人和潜在大咖贡献的,最集中的两位头部主播陈三废兄弟和麦小登占比不到10%。
在产品方面,谷雨最畅销的套装是由大单品组成的套装,其中最受欢迎的谷雨套装是第三代雪肌乳液套装(售价299元)和单品。 结合第二次抛售的方式,官旗已售出125.8万件,位居护肤套装价格榜第一。其次是水乳套装(售价399元),主要推广美白效果。以上两个谷雨套装,90%以上的销量来自直销。
谷雨除形成以美白为核心的大型单品矩阵(如雪肌水、奶罐霜)外,还向抗衰老(如“山参霜”)发展。、跑道延伸,如敏感肌修复(“安肌精华”)。
从这个角度来看,谷雨近年来迅速崛起,这与其多渠道布局和大型商品矩阵有关。其中,值得注意的是,谷雨是为数不多的能够快速适应电子商务模式变化的前沿品牌之一。
爆炸的背后,谷雨仍然需要弥补短板
尽管今天谷雨在抖音和快手方面的实力不容小觑,但与韩束、珀莱雅等相比,还有许多遗留,其中,长期主义是一个巨大的挑战。
1、单个品牌收入风险高
如今,在国内上市美容公司中,上美、巨头、福瑞达、珀莱雅等。都是通过建立多品牌矩阵来实现周期性穿越的。比如珀莱雅有几十亿的珀莱雅品牌,还有超过10亿的彩棠;除了韩束的收入超过50亿,上美的Neww Page一页,红象和一叶三大品牌都是上亿级别的。
相对而言,谷雨生物的主要收入来源是主要品牌谷雨,这显示了其单品牌收入的高风险。
尽管去年六月,谷雨新推出的抗衰老修复功能护肤品牌粹律ReGreen,从目前来看,收入仍有很大的增长空间。

当前,纯律ReGreen在定位和定价上与主要品牌谷雨不同,纯律ReGreen的价格区间为180-1160元,而谷雨的价格为79-990元。
但是,粹律ReGreen也是以渠道投放模式为主要玩法。根据飞瓜的数据,2024年10月,粹律ReGreen开始尝试抖音,第一个月的销售额不到1w,接下来的两个月(11-12月)不到10w。
直到今年,纯律ReGreen在抖音的月销售额达到百万(注:截至三月底)。

从营销渠道来看,纯律ReGreen的销售额近60%来自直播,主要是商品卡(近40%的销售额),其次是品牌直销(销售额不到38%)。
就达人推广而言,粹律ReGreen和伊能静,可以叫我nina深度捆绑,均占大咖销售额的10%以上。
2、品牌困境,400-500元是极限?
品牌化实际上是当今许多品牌面临的痛点之一,在国产美妆通过技术、成分和文化自信实现突破的过程中。
其中,一位国产品牌创始人曾告诉聚美丽,“国产美容与国际品牌的分水岭价格在500元左右,国产产品占据不到500元的市场,但外资仍以500元以上为主。”
而且从实际情况来看,国产美妆或多或少都会出现品牌化停滞的困境,谷雨也是如此。
去年6月,谷雨推出了近1000元的新产品精华水,引起了争议,甚至冲上了微博热搜。其中,有网友质疑谷雨以廉价国产产品的形象占据了用户的心智。现在价格冲刺1000元是不是太着急了,底盘不稳定。(详情)
3、研究开发作业待补,缺乏线下基因
虽然国内美容化妆品的崛起背后,但不可避免的话题是电商红利。然而,真正跑到前列的国内产品,在此期间完成了线上线下布局和自建R&D体系的转移。
例如,巨人生物和华熙生物每年的R&D投资已经超过1亿元。同时,可复美、可丽金、薇诺娜、毛戈平等品牌在线下设有专柜或深入OTC渠道,而韩束、珀莱雅等经典国产产品本身就有线下门店的原始基因。另一方面,目前谷雨的数量主要是快速发展。
不仅如此,从拆解谷雨的成功途径来看,在作用护肤风口下,它凭借光甘草定义 传统文化的故事打破了圈子。但是,我们也必须清醒地认识到,谷雨的崛起与新管控法规的实施和竞争产品未能及时获得美白证书的独特窗口密切相关。
但现阶段,越来越多的品牌在美白成分的自主研发和美白市场的扩张下,在国内外美容品牌中,珀莱雅、欧诗漫等都有独家美白成分,未来总部与广州环亚集团旗下的皮肤将明星原料377深度绑定,而妮维雅、玉兰油等国际美白头部品牌也不断突破目标,通过自主研发成分实现更高效的渠道。

随着回放谷雨的发展、渠道和护肤红利的加持,它迅速崛起。然而,与其他前沿品牌一样,在马太效应日益明显的今天,积累长期主义的“原始资本”(指R&D堡垒和多渠道发展)是其穿越周期的关键因素。
所以,现在谷雨启动IPO也是迈向长期主义的重要一步,聚美丽也期待着越来越多的国产品牌成功上市。
本文来自微信微信官方账号“聚美”(ID:jumeili-cn),作者:飘飘,36氪经授权发布。
本文仅代表作者观点,版权归原创者所有,如需转载请在文中注明来源及作者名字。
免责声明:本文系转载编辑文章,仅作分享之用。如分享内容、图片侵犯到您的版权或非授权发布,请及时与我们联系进行审核处理或删除,您可以发送材料至邮箱:service@tojoy.com






