年青人不言而喻,只是一味搞AI玄学?
在DeepSeek走红之后,热度可以算是几乎席卷了所有的行业,中不上网的人都可以看到DeepSeek相关的东西。
举例来说:各大手机品牌纷纷接入DeepSeek;腾讯元宝也有DeepSeek模型;甚至网易云音乐都有DeepSeek歌单分析等等,似乎普通大众都在分析。「AI」这个词有一个非常具体的概念或认知。
虽然DeepSeek一开始服务器总是崩溃,感觉有点不好,但最终还是抵挡不住年轻人疯狂的热情,和各种AI聊天被称为“如火如荼”。很多网友看到那些聊天记录,喊着“这才是AI正确的打开方式”,一下子玩了很多关于AI的新想法。
本期《手机AI学校》,就来教大家一些有趣的手机AI玩法。

AI还具有神秘的东方力量?
使用过的DeepSeek、腾讯元宝的人都知道,这些人工智能现在有很强的信息检索和逻辑推理能力。因此,我们可以为它设定一个身份,并将其设定为一个命理学大师,他知道八字和奇门等其他命中方法,然后给出一些相关信息的提示,这样人工智能就可以拥有神秘的东方力量。

这真的激起了我作为一个年轻人的兴趣,所以我编造了一个出生日期,和Deepseek一起玩cosplay。不管给出的答案是真是假,至少情感价值是给我的,关键是免费的,真的很容易让人玩得开心。

腾讯元宝检测结果
所以,要不是说还是年轻人会玩呢,一下子就把它拿来。#DeepSeek 算命#、#DeepSeek 逐渐成为恋爱中的谋士#等词条带来了微博的热搜。这也导致越来越多的年轻朋友加入了这个游戏阵营。「AI玄学」很多社交平台都带火了。

与小红书有关的话题
我试着在小红书搜索#DeepSeek算命#、#Seek玄学,Deep#、#Seek玄学,Deep指令#等相关的话题,如今的热度确实很高。其中,单单“DeepSeek算命”这一话题,就拥有接近3000万的浏览热度。
看起来,现在的年轻人不言而喻,只是喜欢一味地搞。「AI玄学」啊。
AI很有“网抑云”天赋。
如果我没有刷小红书的笔记,我甚至不知道网易云音乐已经访问了DeepSeek,还有一个独特的功能——网易云心动歌单分析。

首先,我教你如何触发这个神奇的功能。手机打开网易云音乐APP,进入“我喜欢的音乐”,点击右上角三个点的图标,然后点击“复制DeepSeek锐评指令”,最后粘贴并发送到DeepSeek软件中。它可以根据你最近喜欢的100首音乐生成很多分析。

DeepSeek网易云音乐歌单分析
我也玩得很开心。你可以看看我上面的大分析。看起来真的很像样,越看越有网易云年度歌单的味道,还有点过分。看来AI也有“网抑云”的天赋。你可以试着自己玩,看看里面有多少水。

关于话题热点的小红书
由我在视频号、小红书搜索“DeepSeek根据与“网易云音乐”相关的关键字,这款趣味游戏目前关注的人较少。
但是,我认为,如果我们继续深入改进,制作一个类似年度歌曲列表的切片图,并添加一个与微信朋友圈分享的按钮,可能会引发新的社交趋势。
这个时候,大家都开始玩了吗?

AI结束了我的选择困难。
最后一个有趣的玩法应该更受欢迎,那就是通过AI帮助我们做各种推荐。比如推荐美味的食物或者美味的饮料,甚至可以根据自己的脸型和身材推荐合适的衣服。
比如我在纠结吃什么外卖的时候,会直接打开元宝,告诉它我住在哪里,让它给我介绍好吃的外卖,然后给出一个水灵灵灵的答案。我验证了这些商店是真的,但它们给了我这么多选择,这似乎让我更加纠结。...

推荐腾讯元宝外卖
还有,建议穿。这个问题的提示因人而异。我可以给你提供几个模板,可以分开组合。问题越具体越好,AI基本上可以给出答案。
简单的提示有:“小姑娘显高穿三件套”、“夏季微胖男孩显瘦穿搭推荐”、"今日天气推荐什么衣服"等等。

DeepSeek推荐给小女孩穿着。
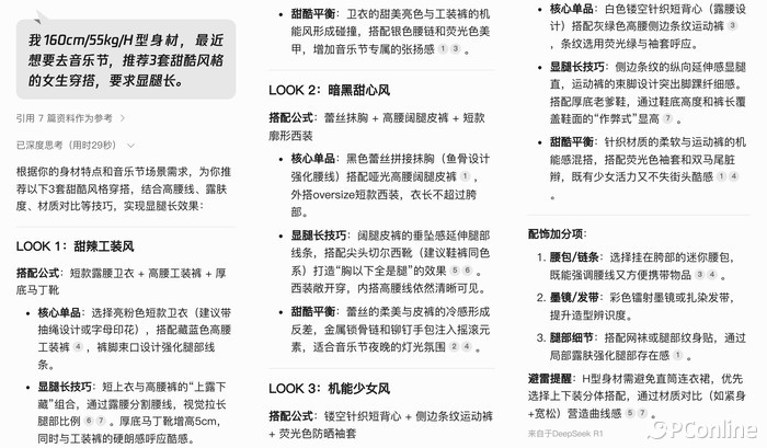
复杂可以限制更多的条件,增加自己的身高和体重,比如:“我有160厘米/55公斤/H的身材。最近想去音乐会,推荐三套甜酷风格的女生穿,要求腿长。”

推荐腾讯元宝DeepSeek版穿搭。
这样,我认为每个人都可以使用AI作为博主或时尚人士。唯一的缺点可能是AI目前无法给出相应的穿着图片。毕竟文字还是不够直观。希望DeepSeek能尽快学会生成穿着图片,所以我成为时尚达人指日可待!

写在最后
其实看完这些,大家应该都知道,对于现在的AI,我们应该触发它的深度思维能力或者逻辑推理能力。有一个非常简单的技巧,那就是具体的提示。我们给出的提示越详细,就能给出接近我们想要的答案。这可能是考验每个人“语言艺术”的时刻。
最后,我想说,AI看似无所不能,但AI有幻觉,给出的答案也需要验证。我们不能太依赖它。我们只能说,把它作为一种辅助工具,从来不会提高学习或工作的效率。因此,我们经常使用新的东西,并保持思考,这是我目前对AI热潮的态度。更多关于AI的精彩内容,可以期待我们下次在手机AI学校分享。
本文来源于微信公众号“PConline太平洋科技”,作者:太平洋科技,36氪经授权发布。
本文仅代表作者观点,版权归原创者所有,如需转载请在文中注明来源及作者名字。
免责声明:本文系转载编辑文章,仅作分享之用。如分享内容、图片侵犯到您的版权或非授权发布,请及时与我们联系进行审核处理或删除,您可以发送材料至邮箱:service@tojoy.com




