老白干的高管不想“老白干”?
近期股价持续下跌的老牌白酒品牌——老白干酒,受到核心管理层的减持。
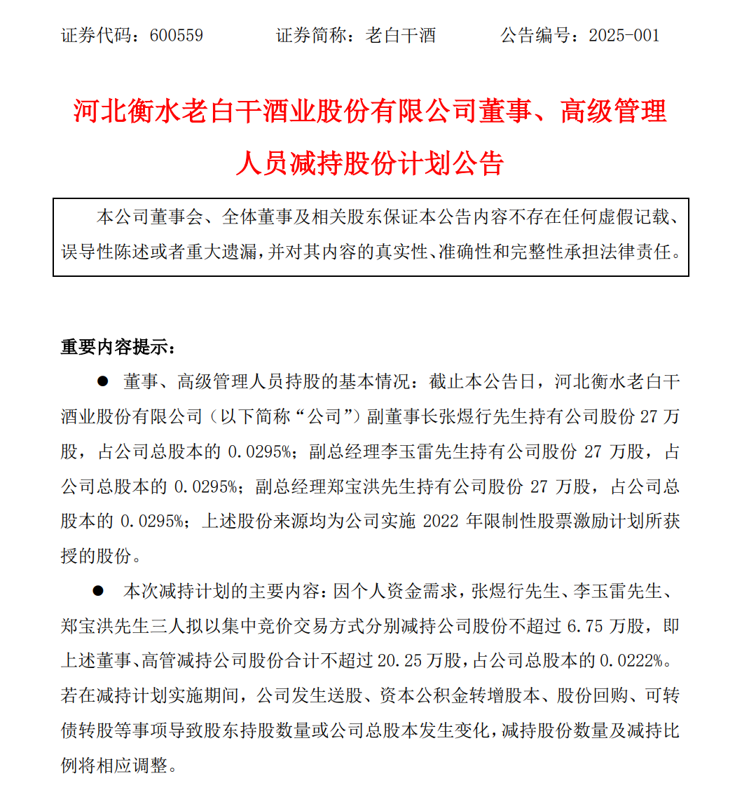
2月7日晚,老白干酒宣布,由于个人融资需要,公司副董事长张煜行、副总经理李玉雷、副总经理郑宝洪拟通过集中竞价方式减持公司股份不超过6.75万股,总股本不超过20.25万股,占公司总股本的0.0222%。
尽管减持数量不大,但由于减持来自管理层,投资者对公司未来的发展前景产生了猜测。
老白干酒成立于1996年11月,前身为河北衡水老白干酒厂,2002年上市,目前拥有7000多名员工,年生产能力12万吨。
“老白干酒作为典型的区域品牌,在这一轮白酒的高库存周期中无法保护自己。第二季度是白酒行业的淡季。这个时候,如果减持,敏感度会相对较低。”中国食品工业分析师朱丹蓬凤凰WEEKLY财经分析。
就业绩而言,2024年前三季度,老白干酒营业收入达到40.88亿元,同比增长6.29%。;净利5.56亿元,同比增长33.00%;扣除5.18亿元的非净利润,同比增长34.28%。
老白干酒作为一个老牌的葡萄酒品牌,近年来一直想在激烈的市场环境中寻求高端市场的突破,但并没有取得明显的效果。然而,在低端市场,老白干酒仍然面临着更加激烈的战斗。虽然减持股票是正常的商业行为,“但对公司的影响还是比较大的,尤其是军心的动摇。”朱丹蓬说。

一次浮盈双倍减持
这次减持的三位高管给出了个人融资需求的理由,而从股价来看,这些高管的套现基本上都是赚钱的。
根据减持公告,这三位高管减持的股份均为公司实施《2022年限制性股票激励计划》获得的股份。

公告截图
老白干酒于2022年4月公布股权激励计划,向包括上述三人在内的213人以10.34元/股的价格授予1774万股鼓励股权。
最后,207人参与了这个计划,鼓励股权减少到1746万股,当年6月完成了股权分配。在股权激励当天,老白的股价超过了20元/股。换句话说,这些高管基本上是以当时股价的一半获得股份。
以上三人持有的股份均为27万股,如果按照当时的激励计划计算,这些高管持有的股份价值为279万元。
当然,实现股权激励计划也是有条件的。第一个解锁条件是2022年净资产收益率不低于10%,不低于标杆企业75分或同行业平均业绩水平;2022年净利润较2020年复合增长率不低于15%,不低于标杆企业75分或同行业平均业绩水平;2022年主营业务收入占比不低于95% 。
“如果2022年至2024年的三个绩效考核条件都符合标准,限制性股票将在未来36个月内分三批解除限售,解除限售的比例分别为40%。、30%、30%。”
有意思的是,这些高管去年6月首批解售40%的股票,但直到今年才公布减持计划。在此期间,老白干酒股价持续下跌。2024年,其股价普遍下跌5%,今年以来股价下跌10.81%。就在减持公告发布前几天,2月6日和7日,股价持续上涨2天。
此外,从业绩来看,去年前三季度老白干酒实现了良好的增长。 一些投资者质疑,在业绩好的情况下,他们选择在业绩期内减持,可能是为了依靠辉煌的业绩来提高低迷的股价,然后套现盈利。
尽管股价表现不佳,但较低的持股成本也使这三个人此次减持盈利颇丰。
根据公告,这三位高管减持6.75万股的日期为3月3日至6月2日,价格按市场价格计算。在减持公告发布之前,老白干酒的股票收于18.72元/股。从这个角度来看,这意味着老白干酒高管等人获得的鼓励股票的浮动利润约为两倍。
香颂资本执行董事沈萌告诉我凤凰WEEKLY财经:“虽然年度报告还没有公布,但基本上高管对公司的经营状况有一定的了解。白酒行业消费低迷的趋势可能没有改善的迹象,春节后白酒板块股价可能会迎来新一轮的压力。此外,随着中长期资金入市和中国证监会新公告创造的热度,首先实现包装。如果业绩能有利,那就是锦上添花。”
根据股权激励计划,这三位高管手中有10.8万只流通股,但这次只减持了62%,未来是否会继续减持还不得而知。
值得注意的是,这次减持的张煜行,年薪税前51万,李玉雷和郑宝洪都是48万。这个工资水平在业内并不高。一些投资者开玩笑说:“董事高管:‘不能老白干’。”
据统计,2023年迈白干酒董监高总薪酬614.6万,在21家有统计的白酒上市公司中排名第15位。

品牌化,全国化遇阻
就业绩而言,2024年前三季度,老白干酒营收超过20.4亿元,同比增长15.71%,超过100元以下白酒的利润。
朱丹蓬告知凤凰WEEKLY财经:“白酒行业的低、中、高端产品有一个大概的价格定位。120元以下的人都叫低端酒,120元到300元是中档酒,300元到600元是次高端酒,600元以上是高端酒,1200元以上是超高端酒。”
然而,在老白干的年报中,分类似乎比较简单。
在老白干的商品序列中,高档酒100元以上,中档酒40元-100元(含100元),低档酒40元(含40元)。高档酒主要代表1915 衡水老白干酒,十八酒坊(甲等20)、十八酒坊(甲等) 15)、衡水老白干(古方20)、衡水老白干(五星)、武陵上酱等。
所以,虽然其100元以上的商品收入占100元以下的商品,但也无法验证其高端葡萄酒是否真正在市场上站稳了脚跟。
近两年来,老白干酒一直在打造自己的高端葡萄酒定位。根据公开信息,衡水老白干更健康的高端白酒品牌定位于2022年确定,品牌知名度通过衡水老白干酒文化节不断提升。2023年,老白干酒成立了高端白酒事业部。
在2024年中期报告中,老白干酒表示,营业成本较上期增长1.1亿元,增长15.13%,主要是因为本期公司高档白酒销售比例的增加。可见,老白干酒在高端白酒市场上下了很大功夫。
从产品来看,老白干酒1915推出了各种价格带39度、53.9度、67度的商品,500ml零售额高达1688元、2488元和3288元。这些产品在一个头部电商平台上的销售情况一般。大部分价格超过1000的产品销售数据不超过1000单,最畅销的产品还是200元左右。
另外,根据《2023年河北省白酒市场调查报告》,河北省白酒高端市场基本被全国名酒占据,茅台、五粮液、国窖1573主要占据600元以上的高端市场。、汾酒青花30振兴版等占据;而中端市场,同样面临着剑南春、天蓝、汾酒青花20等省外产品的残酷竞争。
河北本地酒企除了进入下沉市场外,竞争也十分激烈,几乎每一个城市都有自己可以打的本地酒。
据国联证券报道,河北省本地白酒品牌众多,沙城老窖股份有限公司、刘伶醉、燕南春、迎春酒、燕潮酒等白酒均位居河北省名酒第一梯队。北方市场本土品牌基础雄厚,竞争激烈,价格100元;中间市场有很多国外品牌,价格从100元到300元不等;南方市场本地品牌竞争激烈,价格从100元到200元不等。
对此,朱丹蓬表示:“老白干酒作为一个区域品牌,其实作为高端葡萄酒的受众应该比较窄。此外,河北市场的高端葡萄酒已经被国窖1573占据,因此他们很有可能在建设高端市场时做出不尽如人意的贡献。老白干酒更多的优势在于腰部的价格战,这是实现营收、盈利、投入、产出的最佳定位。”
除了品牌化,老白干酒也试图走出河北市场。2018年,老白干酒以13.99亿元收购丰联酒业100%股份。收购后,公司拥有衡水老白干(老白干)、板城烧锅酒(浓香型)、文王贡酒(浓香型)、武陵酒(酱香型)和孔府家(浓香型)是五大区域性子品牌,公司试图通过区域性酒企快速实现全国布局。
但这些品牌各自为战,不能给老白干带来实际贡献。2024年前三季度,河北仍提供最大比例,是湖南排名第二的三倍。然而,从数据来看,其他地区的利润正在持续增长。
2015 2008年,刚刚担任老白干酒董事长的刘彦龙,为企业设定了营收100亿元、净利润25亿元、市值500亿元的目标,但到2024年,这三个目标都没有实现。面对激烈的竞争和内卷行业,老白干酒似乎打不了多少牌。但减持公告出来后,其股价上涨了1.57%,这可能是这些高管的愿望。
本文仅代表作者观点,版权归原创者所有,如需转载请在文中注明来源及作者名字。
免责声明:本文系转载编辑文章,仅作分享之用。如分享内容、图片侵犯到您的版权或非授权发布,请及时与我们联系进行审核处理或删除,您可以发送材料至邮箱:service@tojoy.com




