*1月17日起停牌,ST博信触及退市指标。
中国基金报记者 忆山
继*ST美讯之后,另一只a股将触发市值退市。
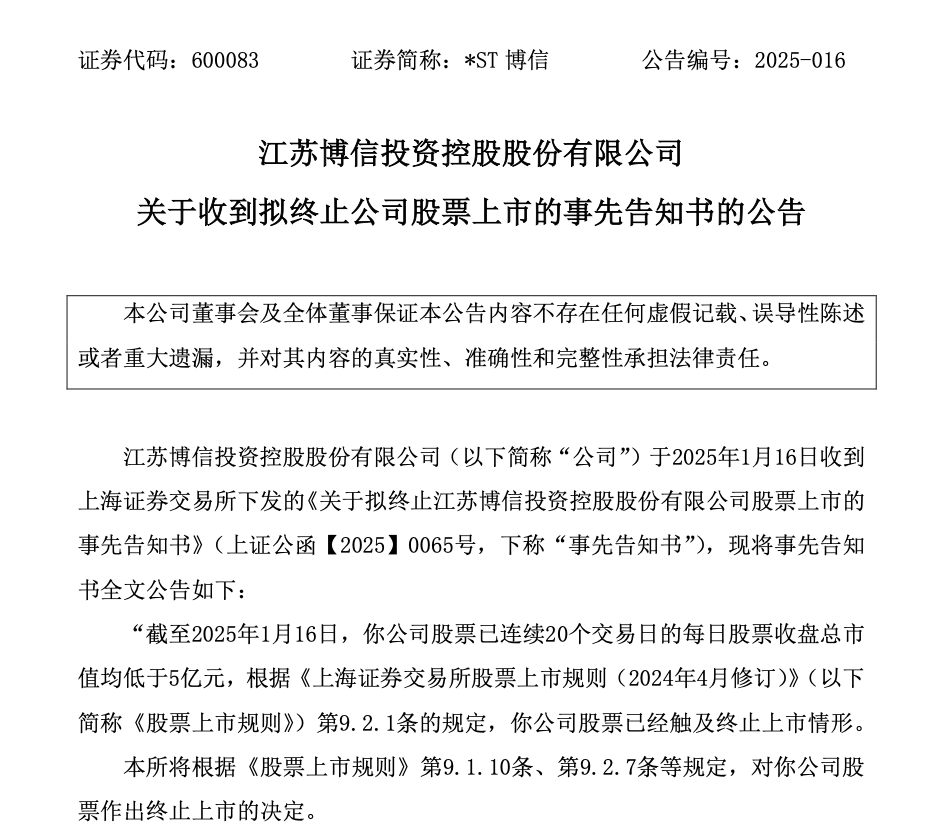
1月16日晚间, *ST博信公告称,由于收市总市值已连续20个交易日低于5亿元, 触摸终止上市条件, 公司股票将从1月17日(星期五)开始停牌。

已收到终止上市事先通知书。
一月十六日,*ST博信再次跌停,收于0.92元/股,收于市值2.1亿元,连续20个交易日低于5亿元。

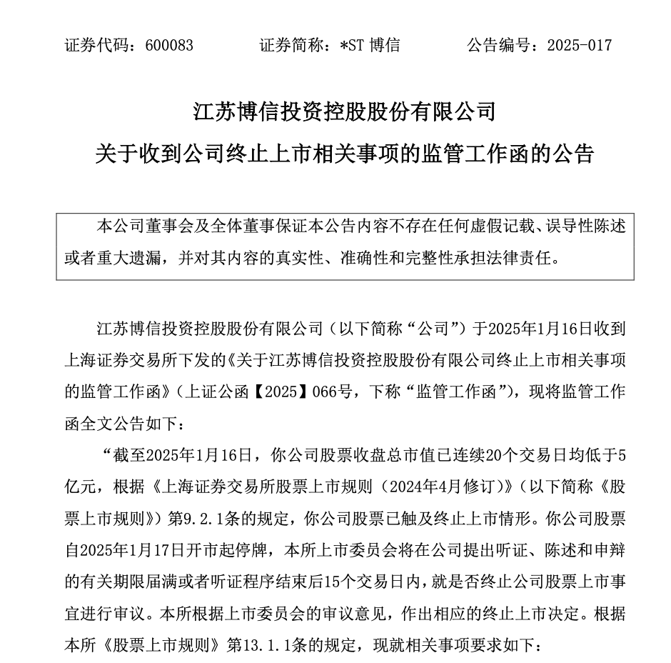
同日,*ST博信收到上海证券交易所发布的《关于停止江苏博信投资控股有限公司股票上市的预告》和《关于终止江苏博信投资控股有限公司上市的监管工作函》。
根据相关规定,上海证券交易所决定终止*ST博信股票上市。如果公司申请听证,应在收到通知后5个交易日内提交书面听证申请,注明申请听证事项和申辩理由。

上海证券交易所还规定*ST博信将及时披露,充分提示风险,做好股票终止上市工作,维护公司正常的生产经营活动,保护公司和全体股东的利益。

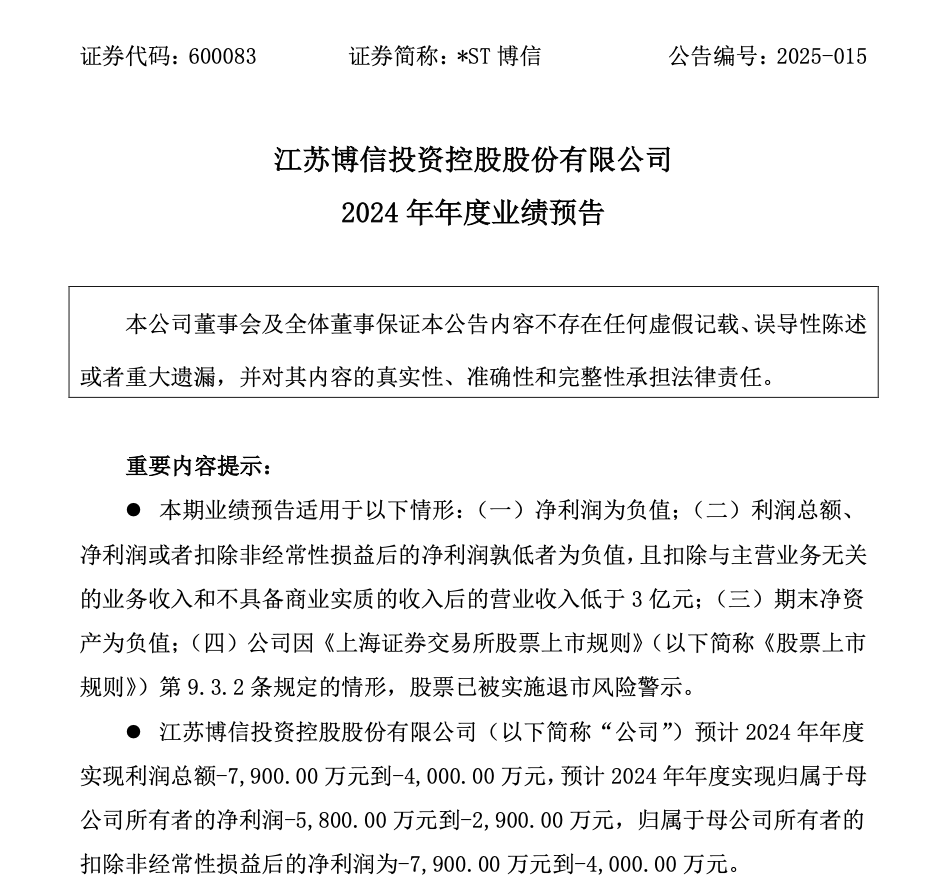
预计2024年亏损额同比下降。
同日公布的业绩预测显示,*ST博信预计2024年净利润为-5800万元至-2900万元,亏损额度较2023年净亏损2亿元有所下降。

对于2024年业绩预亏的原因,*ST博信表示,由于资源有限,为了控制业务风险,公司实施了智能产品及其衍生产品业务的业务收缩策略,促进了公司智能产品及其衍生产品业务规模的缩小。
此外,风电行业和城市基础设施的投资建设仍在复苏过程中,市场需求低于预期,供给侧竞争激烈,导致公司设备租赁业务收入减少,综合降低公司运营效率。
*ST博信的主要业务包括设备综合服务业务、智能产品及其衍生产品业务。截至去年9月底,公司股东总数已达1.86万。

本文仅代表作者观点,版权归原创者所有,如需转载请在文中注明来源及作者名字。
免责声明:本文系转载编辑文章,仅作分享之用。如分享内容、图片侵犯到您的版权或非授权发布,请及时与我们联系进行审核处理或删除,您可以发送材料至邮箱:service@tojoy.com



