a股也有大动作:“买矿”
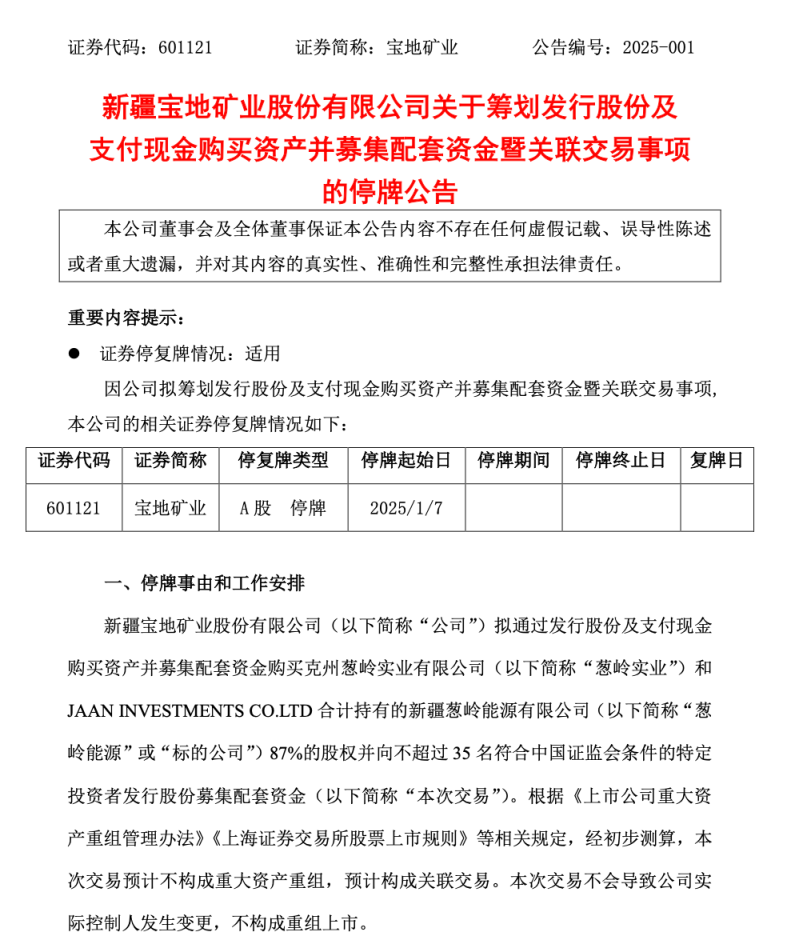
1月6日,宝地矿业发布公告称,公司拟购买新疆葱岭能源有限公司(以下简称葱岭能源)87%的股份,估计构成相关交易。该公司的股票将从1月7日起停牌。

计划通过发行股票和支付现金来购买资产
公告显示,宝地矿业拟选购克州葱岭实业有限公司及 JAAN INVESTMENTS CO.LTD持有葱岭能源87%的股份,并向不超过35名符合中国证监会要求的特定投资者发行股份,募集配套资金。
宝地矿业表示,根据相关规定,经初步计算,本次交易预计构成相关交易,不构成重大资产重组。本次交易不会改变公司的实际控制人,也不会重组上市。申请后,公司股票自2025年1月7日(周二)开市以来停牌,预计停牌时间不超过10个交易日。
数据显示,葱岭能源成立于2014年3月,注册资本2.5亿元。公司主营业务为铁矿石开采、选矿加工、铁精粉销售,拥有新疆阿克陶县孜洛依北铁矿石开采权和新疆阿克陶县托合特日克铁矿石开采权。目前主要资产为矿山、工厂选择等与采矿相关的资产。
宝地矿业表示,1月6日,公司与交易对手签订意向协议,约定公司拟通过发行股份和支付现金的方式购买标的资产。最终价格由交易各方协商确定,最终价格由符合要求的评估机构出具并经国有资产监管部门备案的资产评估报告结果。本次交易的具体方案和相关条款由交易各方单独协商,并签订正式交易协议。
现在有5个矿区
宝地矿业于2023年3月上市,主营业务为铁矿开采、选矿加工、铁精粉销售。
公司业务主要在新疆,目前拥有铁矿、松湖铁矿、宝山铁矿、察汉乌苏铁矿、哈西亚图铁多金属矿五个矿区。主要客户包括新疆八一钢铁有限公司、新疆天山钢铁巴州有限公司、首钢伊犁钢铁有限公司、新疆伊犁钢铁有限公司、甘肃酒钢集团宏兴钢铁有限公司等主要钢铁行业。
业绩方面,2024年前三季度,公司实现营收9.75亿元,同比增长78.7%;归母净利润为1.71亿元,比去年同期下降0.55%。
一月六日,宝地矿业每股收益6.71元,上涨5.67%,市值54亿元。

本文仅代表作者观点,版权归原创者所有,如需转载请在文中注明来源及作者名字。
免责声明:本文系转载编辑文章,仅作分享之用。如分享内容、图片侵犯到您的版权或非授权发布,请及时与我们联系进行审核处理或删除,您可以发送材料至邮箱:service@tojoy.com





