最全面的a股抗流感名单公布
2025年,a股市场以震荡调整开始,但另一方面,一些板块仍然表现强劲。比如医药板块就是其中之一。该板块不仅最近普遍上涨,而且许多股票最近逆势上涨,其中许多涉及抗流感药物。
那哪些公司有什么“专用药物”来抵抗流感呢?
抗流感概念股逆势普涨
一月六日,医药板块多点开花, 肝炎、新冠肺炎药品、仿制品、生物疫苗等相关药业概念逆势上升,一度占据通达信概念板块前十(如图1所示) )。其中,118只肝炎概念成分股上涨107只,8只触及日线极限,包括鲁抗药业、众生药业、哈药股份等。新冠肺炎药物、仿制药物和生物疫苗的概念分别是两个、四个和四个触及日线极限。

就相关企业的商品而言,多与抗流感有关。典型的众生药业,是一家集药品研发、生产、销售为一体的高新技术企业,计划用于成人流感口服创新药物昂拉地韦片,是国内首家获准临床的甲型流感病毒RNA聚酶抑制剂,对包括奥司他韦耐药株、高致病禽流感病毒株和巴洛沙韦耐药株在内的各种亚型流感病毒株有很强的抑制活性。据报道,目前昂拉地韦片正处于审批阶段,并按CDE要求正常推进。
再比如鲁抗药业,公司主要经营人用抗生素、半合成抗生素、兽用抗生素等。子公司鲁抗赛特公司生产的阿奇霉素片可用于治疗支原体感染,子公司鲁抗青海地面药业有限公司生产的氨咖啡黄敏胶囊和安乃近可用于治疗流感。此外,阿奇霉素片、氨咖啡黄敏胶囊和安乃近三种药物在2023年底的抗流感过程中正在蓬勃发展。
对于这一点,有业内人士指出, 抗流感药物的市场需求随着流感病毒的普及和人们健康意识的提高而不断增加。尤其在流感季节,对抗流感药物的需求将大幅增加,相关企业将受到重视。 但也有业内人士表示,短期内要注意炒作风险。
石头集团和甲流“专用药”
所以,还有哪些上市公司有与抗流感药相关的布局?
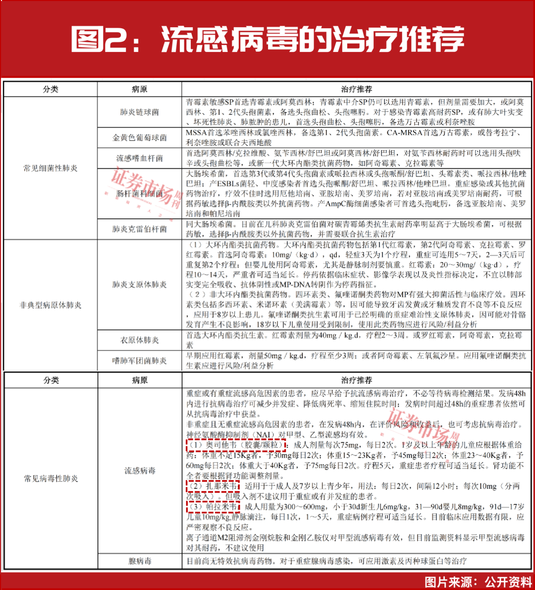
据 2019年儿童社区性肺炎诊疗标准 年版)》 ,肺炎按病源分为三类,其中流感病毒的治疗建议主要有三类。奥司他韦(胶囊/颗粒)、扎那米韦,帕拉米韦三种药物(如图2所示)。另外,目前市场上比较认可的药物也有玛巴洛沙韦(又称“速福达”)、阿比多尔和连花清瘟胶囊等等。其中,速福达在市场上很受欢迎,因为它只需要口服一次,就可以在一天左右停止病毒排毒,也被市场称为“甲流专用药”。

据悉,速福达(20mg*2片/盒)的医疗保险支付价格为222.36元/盒,最近一度出现供应紧张的情况,而且价格被炒成了300元/盒。但是现在在美团App搜索北京东城区,速福达供应的药店很多,而且打折前价格一般在245元/盒左右(如图3所示)。

据悉,玛巴洛沙韦最初是由日本盐野义制药有限公司开发的,2016年,罗氏加入合作。罗氏玛巴洛沙韦片于2021年4月29日被中国国家美国食品药品监督管理局批准,产品名称为速福达。2021年7月,石药集团(H股)旗下的欧意医药提交了玛巴洛沙韦片上市申请。石药欧意仿药玛巴洛沙韦片于2022年10月11日正式获批上市,是我国首个仿制品。
全名单抗流感阵营
除速福达外,其它流感抗病毒药品市场普遍较大,并有相应的a股公司。
比如奥司他韦,据相关数据显示,2023年零售感冒药/清热市场规模约为413亿元,TOP5分别为感冒灵颗粒、磷酸奥司他韦颗粒、藿香正气口服液、磷酸奥司他韦胶囊和连花清瘟胶囊/颗粒,其中奥司他韦两种商品的市场份额总额达到10.58%,超过单一类别排名第一的感冒灵颗粒2.12%。
与速福达类似,磷酸奥司他韦胶囊由吉利德开发,罗氏负责全球商业化推广。目前,磷酸奥司他韦胶囊或磷酸奥司他韦干混悬剂已在国内多家公司上市。。此外,磷酸奥司他韦胶囊或磷酸奥司他韦干混悬剂或磷酸奥司他韦颗粒已在诺泰生物、尖峰集团和普利制药等多家公司获得注册证书。
另外,阿比多尔对应的上市a股包括江苏吴中、北大药业、人福医药等。其中,江苏吴中的硫酸阿比多尔片已经进入 2021 国家医疗保险目录的版本并成为国家卫生健康委员会 2020年流行性感冒诊疗方案 年版)》 新型冠状病毒诊疗方案第六、七、八版(实施)及修订版(见表2)也是官方推荐的抗流感病毒药品。

本文仅代表作者观点,版权归原创者所有,如需转载请在文中注明来源及作者名字。
免责声明:本文系转载编辑文章,仅作分享之用。如分享内容、图片侵犯到您的版权或非授权发布,请及时与我们联系进行审核处理或删除,您可以发送材料至邮箱:service@tojoy.com





