极越过 “年关”
造车新品牌极越,已经处于舆论的漩涡之中。
前几天,网络爆炸极越已经开始大规模裁员,“CFO已经离职,CEO移民新加坡,COO已经去了其他企业”。对此,极越法务部迅速回应称“公司目前运营正常”。
这个谣言的受欢迎程度还没有消退。今天有媒体发帖称,极度拖欠传播款36万元,逾期不付款。经过多次发送催款函,他们仍然拒绝支付。
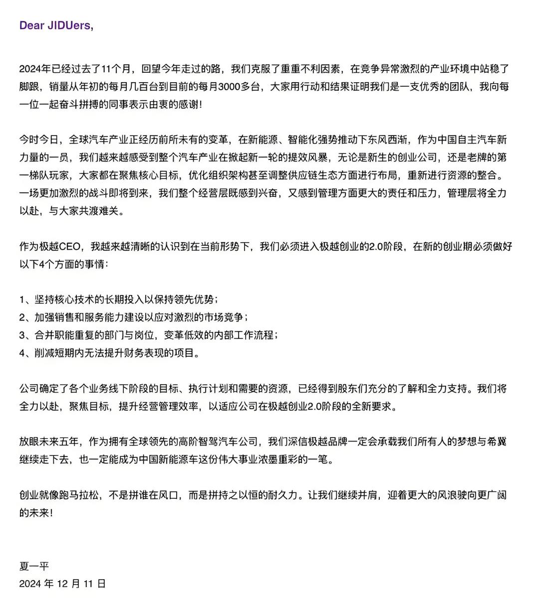
今天下午,越南首席执行官夏一平在最新内部信中表示,将减少短期内无法提高财务表现的项目,呼吁全体员工“尽最大努力渡过难关”。

事实上,自成立以来,极越一直没有真正克服“困难”。
在极越07正式发布之前,前来参加发布会的李斌问夏一平创业的难度和mobike创业的难度有多大。夏一平的回答是至少10倍。
也许这不是卖惨,而是夏一平的心里话。
今年8月,极越汽车月销量首次突破2000辆,比7月份翻了一番。这个在其他汽车公司看来完全不值一提的数据,是极越“里程碑”的一大步。当被问及这一成就时,夏一平激动得当场泪流满面。后来他解释说:“真的不是为了流量,而是当时的情绪达到了那个点,真的无法抑制自己的情绪。”。
面临到目前为止还没有资格坐上头牌桌的极越,夏一平的确太难了。
9月底,夏一平亲自上阵,在真实路况下进行了极限07电池寿命直播。从出发到完全“躺下”车辆,整个直播持续了18个小时,打破了汽车公司CEO持续直播的时长记录。

期间感觉客人换了好几轮,团队里的其他人轮流休息,只有夏一平从头到尾坚持。之后,很多极端员工发朋友圈表示眼泪和哭泣。“一路走来,我们都知道,越来越难了。”。
在极越上市发布会上,夏一平说:“我平均每天睡5个小时。做别人几天的事需要一些努力,总有一天会完成的。”
之后,努力加班并不是公司最好的出路。仅仅依靠夏一平的终极努力,很难让极越实现“逆天而行”——一开始,他可能会选择错误的道路,这使得夏一平的许多努力都花在了刀背上。
作为百度诞生之初 吉利 宁德时代三大巨头共同打造的新势力品牌,可以算是“生来就有金汤匙”的最强富二代:不用说,资金实力雄厚。只有百度的智能技术和Apollo智能驾驶系统,吉利最先进的生产线和完善的SEA浩瀚结构,才足以让极越在当时脱颖而出。
然而,极越的市场表现并不等同于它的身份。极越01上市后,月销常年徘徊在三位数。极越07备受期待,月销量只有2000台左右。更不用说蔚小理等老牌新力量,以及极越几乎同时进入市场的小米汽车,已经稳坐2万家俱乐部,开始每月交付3万辆。
国产新能源汽车已经正式进入加速淘汰阶段,而且一直没有销售超过一万的极越,又该何去何从?
百度造车,还需要更大的决心。
2021年初,小米下定决心造车还有几个月。百度不想错过智能电车浪潮,高调宣布结局造车,而传统巨头吉利则是合作伙伴。
当时的想法很美好。一个是吉利,拥有20多年的汽车制造经验,生产线和供应链高度完善。另一个是百度,最早使用AI和智能驾驶方向,拥有萝卜快跑积累的L4级技术。无论从哪个方面来看,极越都有资格和特斯拉同场比赛。
但是与小米破釜沉舟的造车态度相比,极越对百度来说,更像是一次试水。
在早期的一次采访中,李彦宏曾经说过:“造车的门槛有点高,要有生产资质之类的,比较麻烦。
吉利正处于新能源转型的迫切需求阶段,让两者一拍即合:百度需要一个可靠的造车队友来处理硬件问题,降低试错成本,吉利需要软件的帮助来弥补智能领域的技术不足。
又是这种各有各的合作模式,为后来极越的发展埋下了一些隐患。
事实上,代工制造汽车的方式已经得到了市场的验证。蔚来初期选择与江准合作,而小鹏则与海马合作。这两家代工厂在很多方面都远远落后于吉利。不同的是,两大新力量主要是“借用”代工厂的资质和工厂,平台架构、智能技术,包括质量控制,主要由自己负责。

百度对吉利的“依赖”程度更高。不仅新车完全是基于吉利浩瀚的SEA平台架构,后续的制造也是由队友主导,而且致力于智能技术的应用和落地——简单来说,百度选择了一条轻松的捷径。
相比之下,小米坚持选择用全栈自研和自建工厂这一“地狱级”的难度来开启挑战,双方的决心与气魄,差距明显。
与此同时,年过半百的雷军亲自挂帅小米汽车,而“佛性”的李彦宏则将极越全权托付给夏一平。
因此,两者的交卷结果也大不相同。正是雷军不屈不挠的努力把小米汽车带到了不属于它的高度,而百度的“甩手掌柜”风格让极越处于无法上下的尴尬境地。
从目前的角度来看,百度的ASD阿波罗高级智能驾驶并没有成为用户的必需品,而是锦上添花。一方面,智能驾驶不是目前客户购车的首选因素,在日常驾驶中感知度较弱;另一方面,今年,随着智能驾驶跑道的加速,尤其是城市的大规模落地,没有图片,没有端到端,很难说某个智能驾驶有着突出的优势和竞争力。
与此同时,吉利本身在智能领域也一直在加大力度,现在似乎很难说没有百度的技术赋能就无法谈论。与此同时,随着极端氪星逐渐挑起新能源转型的大梁,吉利对极端氪星的态度开始越来越微妙。
雷军“学徒”,事半功倍
公司强制解雇极越员工购买小米SU7。后来极越公关负责人炮轰小米“卖一辆车亏了6万。你为什么卖这么多?”如果要说哪家车企最不服小米,极越绝对榜上有名。
但是质疑小米,理解小米,变成小米,还是变成了极越的归宿。
在此之前,夏一平将极越的困境归咎于营销和品牌力不足。“从2023年4月到2023年9月,我们已经将近半年没有对外宣传了。用户对极越了解才七个月,极越01上市才四个月。”
因此,从今年开始,夏一平开始大刀阔斧地改变。1月份,营销和销售团队发生了很大的变化,夏一平亲自带领团队;3月份以来,3月份以来,极越市场端的UD-客户开发部门和销售端的UO-用户运营部门都进行了大规模的人员调整,夏一平亲自在市场端执教UD-客户开发部门的领导。
夏一平还试图处理“过去用简单粗暴的优惠政策吸引用户”的问题,并提出“卖感觉而不是卖硬件”的新销售政策。
与此同时,夏一平也积极向雷军学习,从直播和拍摄视频开始,亲自进行营销改革。极越07发布时,夏一平说:“我基本上每周直播一次,每天一个短视频,有时候一天四五个短视频。”在夏一平的带动下,极越也成为了“卷王”:八月份,极越品牌发布了13,000个视频。
极越07的新闻发布会也充满了“米味”。不仅李彦宏、李斌和曾毓群来到镇上,曾毓群也成为极越07的第一位车主,这并不绝望。而“特斯拉没有制造的模型 5”、极越07介绍语,如“世界上第一款投资超千亿的汽车,是这个星球上最强的智驾汽车”,也是小米熟悉的味道。
夏一平为了连接品牌和用户,真的开始“拼”了。除了高强度的体力直播,他几乎对网友“有所回应”。:有人提到低温,夏一平在零下18℃的冰库中对极越07进行暴力冰冻解锁检测;网友问什么时候下跑道,夏一平真的开着极越07上跑道刷圈速度,验证车辆性能;同时,夏一平还亲自去宁德时代工厂测试了1200度喷火枪测试。在气凝胶测试过程中,他直接用手感受火枪烘烤下电池温度的变化。

相比之下,夏一平曾戏称网友要求的测试,“不但要花车,还要花CEO”。
相信“熟能生巧”的夏一平,真的已经尽力了。这位非常敬业的领导人绝对是汽车公司里最努力的人。但正如前面所说,个人努力的效果在市场浪潮中微乎其微。
极越等待一款“爆款”车型
没有三电技术和全车平台架构、底盘等维度能力的百度,离不开吉利,但已经具备智能驾驶竞争力的吉利,对百度的需求远不如当时强烈。
对于百度来说,销量永远无法上升,这可能会动摇百度结局造车的概念;对于吉利来说,“多生孩子好打架”的意义更大,但现在这种情况已经改变了。
自从《台州宣言》之后,吉利开始加快内部各种业务的整合,几何被合并到银河系,领克也与极客融合。相传极星也将并入极客系统。
我们之前分析过极氪和领克的融合。随着极氪重要性的日益突出,吉利正在用集团的力量为这个新品牌铺平道路,甚至毫不犹豫地将其纳入其中,以减少内耗。
在这种情况下,优越的情况变得越来越尴尬。毕竟,吉利不希望优越存在的价值是与极氪“掰腕”。它也是SEA浩瀚架构生产的优越01,与极氪001长期内斗;而优越07,甚至是极氪007,甚至是Z10、银河E8都在同一个竞争地带。

现在极越唯一的希望,就是等待一款能把它拉出“泥潭”的爆款车型。
虽然很难,但也不是不可能。小鹏就是最好的例子。今年,小鹏曾经来到绝望的境地,这是MONA。 M03的“单骑救主”,让小鹏在销售和毛利方面取得了很大的飞跃。
目前极越的产品实力还在线,百度的智能驾驶能力也处于领先地位。无论是通过低价策略,还是更真诚的促销政策,极越都有可能有一定程度的月销量过万的微弱希望。
假如销售能够迅速增长,极越也不是没有“改变生活”的可能。否则,随着淘汰赛的加速,极越的局面将越来越困难。
本文来自微信微信官方账号“光子星球”,作者:旭植,36氪经授权发布。
本文仅代表作者观点,版权归原创者所有,如需转载请在文中注明来源及作者名字。
免责声明:本文系转载编辑文章,仅作分享之用。如分享内容、图片侵犯到您的版权或非授权发布,请及时与我们联系进行审核处理或删除,您可以发送材料至邮箱:service@tojoy.com




