[复材信息][复材信息]AFM:用于筋腱再生的3D打印多尺度仿生支架
人体细胞由细胞和细胞外基质组成(ECM)组成,考虑到ECM是一种典型的多尺度三维微纳结构,由生物材料组成。如果类似的生物支架可以在体外仿生构建,无疑可以大大提高其在体内的再生性能。
EFL团队报道了一种3D打印的仿生多尺度支架,这种多尺度仿生筋腱。(MBT)在宏观、微观和纳米尺度上,支架模拟了筋腱的特性。通过熔化挤出3D打印,构建多孔外壳和仿生筋腱鞘结构;波纹纤维和Shish-Kebab结构是通过近场直写3D打印和杂化串晶技术构建的,可以完成仿生筋腱波纹微米级胶原纤维组织和纳米级胶原纤维结构的仿生。
MBT支架的抗拉强度高达6.94 MPa,甲基丙烯酰化明胶通过纤维上的Shish-Kebab结构和(GelMA)筋腱干/祖细胞增强(TSPCs)粘附和增殖。动物实验表明,MBT支架可以手术缝合在肌腱缺损区域,可以促进肌腱组织的机械转导,加速肌腱组织的再生。
有关研究采用“3D” Printing of Multiscale Biomimetic Scaffold for Tendon Regeneration“问题发表在Advanced上 Functional Materials。浙江大学贺永教授、湖州师范大学马志勇副教授、贵州大学陈跃威副教授是姚克博士、吕尚博士、张新杰博士,他们是共同通讯论文的作者。

图文导读

图1 多级结构多尺度仿生筋腱支架
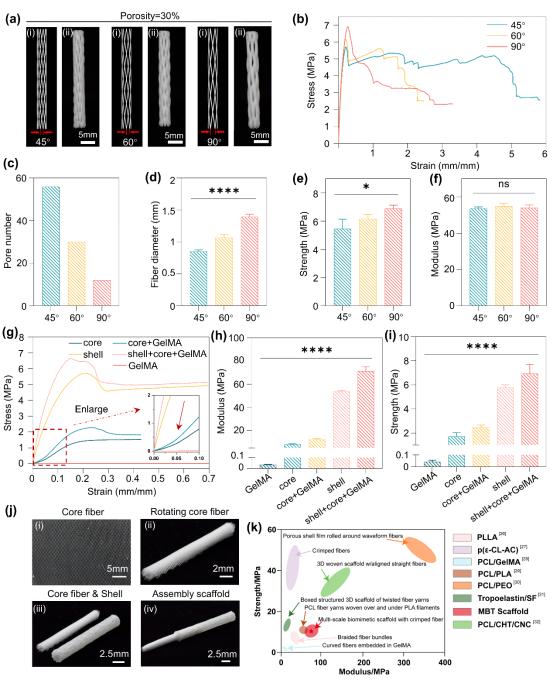
研究人员首先选择MEW技术来打印和收集纤维和卷曲纤维层(图2)(a)(b))。作为第二层卷曲纤维收集的基础,采集纤维直径为40-60um。采集纤维被设计成复制筋腱胶原纤维的螺旋结构,在轴向张力下提供结构支撑和吸收变形。用于模拟胶原纤维波浪结构的卷曲纤维直径为5-10um。接着,将支架浸入过饱和PCL/乙酸中(HOAc)引导纤维表面形成类似胶原纤维螺旋结构的纳米杂交Shish-Kebab结构(图2)(c))。随后,研究人员通过旋转印刷制备了多孔机壳,然后将收集和卷曲的纤维卷成管状,并加入GelMA水凝胶。最终,MBT支架是通过组装正式支架和外壳来建立的,如图2所示。(e)所示。

图2 多尺度仿生筋筋支架制造工艺
此外,研究人员还讨论了MBT支架的机械性能。外壳支架部分,充分考虑机械性能和支架的可降解性,旋转45度作为外壳支架的打印参数。核心支架部分验证了MBT支架的波纹结构,可以模仿生筋腱组织J型应力-应变曲线特性(图3(g)),这一卷曲的形式可以使纤维吸收更多的张力,有效地帮助管理肌肉或骨骼所施加的机械负荷。

图3 多尺度仿生筋筋支架的力学性能
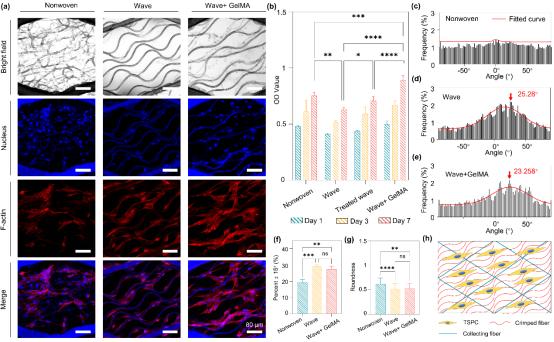
研究人员发现,MBT支架的波纹结构可以诱导筋腱干细胞延卷结构的生长,这表明波纹结构微细胞可以增强拓扑引导,诱导细胞在体外构建类似于体内的卷曲结构。并通过CCK8试验,研究人员还验证了纳米Shish-Kebab结构和GelMA水凝胶可以显著促进细胞粘附和增殖,从而进一步改善TSPCs功能和组织重塑(图4)。

图4 TSPCs定向生长是由多尺度仿生筋腱支架诱导的。
不仅如此,研究人员还验证了MBT支架可以显著促进体外TSPCs的一型胶原蛋白、BGN和DCN功能表达,这证明了多尺度仿生支架在体外构建筋腱ECM中的有效性,对于进一步作为组织替代品的应用具有重要意义(图5)。

图5 TSPCs功能表达有效支持多尺度仿生筋筋支架。
最后,研究人员建立了兔子全层肌腱损伤模型,将MBT支架缝合到肌腱缺陷处,进一步评估了MBT支架促进肌腱再生的作用。实验结果表明,MBT支架可以促进肌腱在早期康复过程中的再生;与对照组相比,实验组有更密集的胶原蛋白沉积,呈现类似于实际组织的波纹结构;而在12周内,实验组的CD31更少。 该地区表明炎症细胞和血管减少,具有较好的修复效果。与对照组相比,MBT支架在促进筋腱缺损快速再生方面具有较好的效果。

图6 多规模仿生筋筋支架可有效地促进兔筋筋的结构和功能再生
论文链接:https://doi.org/10.1002/adfm.202413970
免责声明:中国复合材料协会微信微信官方账号发布的文章仅用于复合材料理论知识和市场信息的交流与分享,不用于任何商业目的。如果任何个人或组织对文章版权或其内容的真实性和准确性有疑问,请尽快联系我们。我们会及时处理。
继续滚动阅读下一个轻触阅读原文。

学会向上滑动中国复合材料,看下一个。
原标题:“复材信息”AFM:用于肌腱再生的3D打印多尺度仿生支架
本文仅代表作者观点,版权归原创者所有,如需转载请在文中注明来源及作者名字。
免责声明:本文系转载编辑文章,仅作分享之用。如分享内容、图片侵犯到您的版权或非授权发布,请及时与我们联系进行审核处理或删除,您可以发送材料至邮箱:service@tojoy.com





