银行财眼|总共有450万元被浙江三家村镇银行罚款
2024-07-26
凤凰网财经讯 据国家金融监督管理总局7月24日消息,浙江永嘉恒升村镇银行连续收到两张罚单,各罚款140万元,60万元。
具体违法行为如下:
1、非法向股东发放贷款;
2、非法开展存款业务;
3、缺乏员工行为管理;
4、贷款风险分类不准确;
5、以不正当手段吸收存款
朱国兵,时任浙江永嘉恒升村镇银行行长,受到警告。
时任浙江永嘉恒升村镇银行行长助理余大约,被警告。
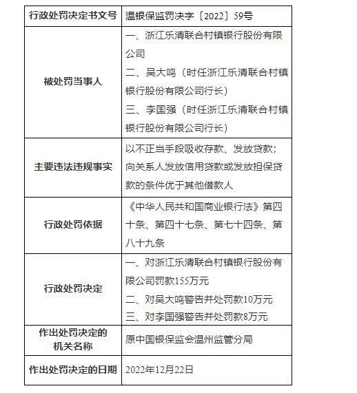
浙江乐清联合乡镇银行因吸收存款、发放贷款、以不正当手段向关系人发放信用贷款或担保贷款的条件优于其他贷款人两项违规行为被罚款155万元。
时任浙江乐清联合乡镇银行行长吴大鸣,被警告并罚款10万元。
时任浙江乐清联合乡镇银行行长李 国 强者,被警告并罚款8万元。
浙江洞头富民村镇银行因存款送实物礼品违规吸收存款等3项违规行为被罚款95万元。
具体违法行为如下:
1、非法吸收存款,通过存款赠送实物礼品;
2、信贷风险管理不慎;
3、五级贷款分类不慎
朱建群,时任浙江洞头富民村镇银行大门支行行长,受到警告。

本文仅代表作者观点,版权归原创者所有,如需转载请在文中注明来源及作者名字。
免责声明:本文系转载编辑文章,仅作分享之用。如分享内容、图片侵犯到您的版权或非授权发布,请及时与我们联系进行审核处理或删除,您可以发送材料至邮箱:service@tojoy.com




