两年亏损超过21亿元,帝欧家居多方辗转回款。
一天之内,帝欧家连发多则公告。
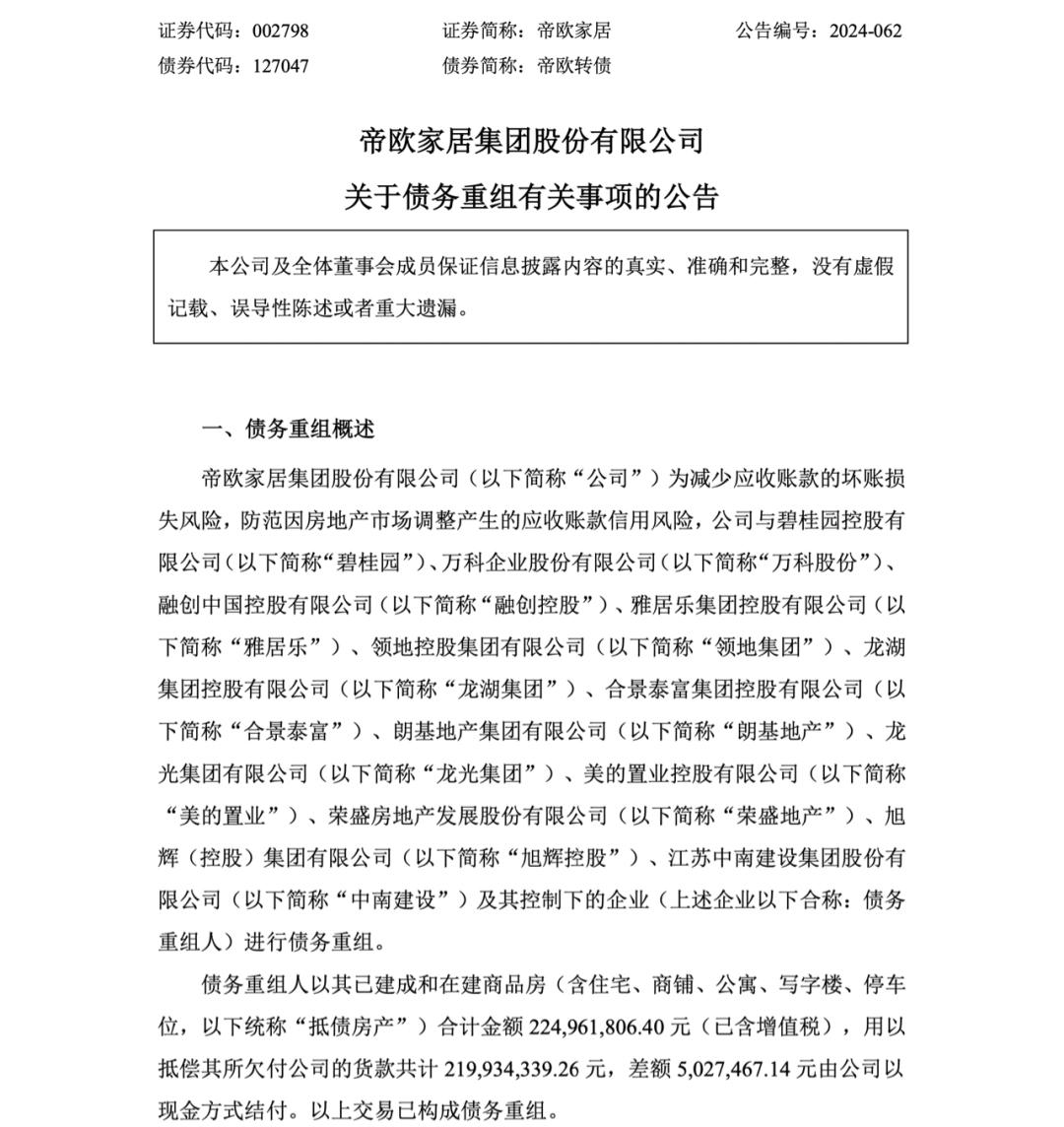
6月1日,帝欧家居集团有限公司(以下简称帝欧家居)发布公告,称与碧桂园、万科股权、融创控股、雅居乐等13家房地产公司进行债务重组。这些房地产企业约支付2.20亿元,因为他们已经建成并建造了新的商品房。
另一则公告宣布,帝欧家居将为经销商提供担保,银行贷款不超过2亿元。贷款资金将专门用于支付佛山欧神诺瓷器有限公司(以下简称欧神诺)欠经销商的公司和全资子公司的货款。

“公司现金流紧张的问题透露出来,无论是同意以房抵债,还是为供应商担保,帮助他们偿还自己的贷款。”一位业内观察人士告诉《中国房报》京津冀分析。
同一天发布的另一份公告证实了这一观点。帝欧家居透露,2023年上市公司股东净利润为-6.58亿元,未分配利润为-6.89亿元,实收股本为3.85亿元。目前,公司未弥补的损失已超过实收股本总额的三分之一。
“未弥补的损失超过实收资本总额的三分之一,这意味着公司的经营状况严重不健康。需要召开股东大会,要么结束业务,要么补充资本,否则风险可能会很大。”香颂资本董事沈萌说。
01
财务状况严峻
多项数据指标表明,帝欧家庭面临着严峻的财务状况。
举例来说,帝欧家居为经销商提供的担保额度不超过2亿元后,公司及其子公司的对外担保额度将达到58.15亿元,占公司最近审计净资产的266.66%。
累积的担保金额已经超过公司净资产的两倍,这一担保比例,无疑是帝欧家庭财务健康的一大隐患。
“对外担保的比例太高,意味着你面临的资金风险很高,你可能会因为被担保人而流动性枯竭,资金短缺。”沈萌直言不讳地说。
根据帝欧家居6月1日发布的公告,该公司2023年度信用减值损失为3.42亿元,商誉减值损失为2.24亿元。具体兑现(兑息)金额为749.94万元,财务费用为9228.48万元,公司可转换债券(债券代码:127047,债券简称:帝欧转债)。
面对目前的财务状况,鉴于碧桂园、万科股权、融创控股、雅居乐等13家房地产企业无法用现金偿还所欠公司的货款,帝欧家居为了降低应收账款的坏账风险,决定妥协资产抵付,同意重组债务。
事实上,自2021年下半年房地产市场下滑以来,大客户主要是房地产企业的帝欧家居,财务状况一直受到影响。早在2021年9月,帝欧家居在处理恒大集团欠下的账款时,就已经得到了抵押的解决方案。
中国企业资本联盟副主席柏文喜表示,“房地产的市场价值可能低于债务面值,特别是在房地产市场下行期间,房地产的市场价值可能会面临折扣问题。另外,房地产的流动性一般不如现金,帝欧家庭需要以合理的价格在合适的时间出售这些房地产,以实现资金的回收。”
“虽然这些房地产在实现过程中可能会面临更多的折扣,但这是帝欧家庭无法以常规方式收回欠款的无奈之举。这种改善公司财务状况的策略也表明,面对债务风险,缺乏更强大的方法。”数字转型顾问、新媒体营销专家唐兴通表示。
02
第一季度亏损4463万元
根据帝欧家居早前发布的2023年年报和2024年第一季度报告,2023年帝欧家居营业收入为37.60亿元,同比下降8.55%;与2022年15.09亿元的巨额亏损相比,净亏损6.58亿元,减少了8.49亿元。
在这两个主营业务中,地砖业务实现了30.14亿元的营业收入,同比下降7.79%;卫浴业务实现营业收入6.36亿元,比去年同期下降8.27%。
帝欧家居今年一季度营业收入同比下降7.50%,持续亏损4463万元,较去年同期增长44.43%。
虽然房地产市场下滑对帝欧家居的影响很大,但其近两年业绩下滑的原因,或许也应归功于经营决策中的失误。
2017年之前,帝欧家居也被称为“帝王洁具”,主要从事卫浴业务,营业收入不到5亿元。但此后,帝欧家居上演了“蛇吞象”,宣布收购收入超过18亿元的陶瓷企业欧神诺,核心业务转为瓷器业务,营收规模翻了一番。
回顾过去,帝欧家居的业绩也处于增长区间,因为收购欧神诺恰好是陶瓷行业快速增长的阶段。与此同时,帝欧家居加快了产量提升,推高了债务规模。
不过,2021年,帝欧家居业绩下滑初显端倪,原净利润仅为7200万元左右,负债总额却达到50亿元。
到2022年,帝欧家居业绩遭遇滑铁卢,营业收入同比下降约30%至41.12亿元,净亏损15.09亿元,同比下降2282.82%。自帝欧家居上市以来,这是第一次亏损,损失令人惊讶。
中国家居/设计行业互联网战略专家王建国认为,“帝欧家居的关键跑道是房地产项目的供应,占比很大。这类项目的特点是用户大规模采购,单价比较大,但往往涉及到项目的会计问题,所以预付款很常见。当房地产行业下滑,大客户爆雷时,对帝欧家居的影响无疑是巨大的。”
“帝欧家居的经营问题主要是建筑陶瓷和卫浴市场竞争日益激烈,帝欧家居竞争力不足;客户集中,过多依赖少数大客户;成本控制不力,持续亏损表明公司在生产、管理和销售过程中存在成本控制的重大漏洞。”唐兴通分析说。
03
如何在低谷解困?
就目前而言,虽然帝欧家庭亏损相对缩小,业绩压力有所缓解,但投资者对该公司的期望仍然很低。
截至6月3日收盘,帝欧家居股价为每股3.76元,较去年同期下跌42.51%。总市值为14.86 亿。
由于主营业务与房地产行业密切相关,帝欧家居将破局点寄托在新的楼市政策上。在今年5月初的2023年度业绩简报会上,帝欧家居总裁吴志雄表示:“公司注意到了成都等地区和城市最近出台的房地产政策。目前的政策层面有利于促进房地产市场的稳定运行,对家装建材行业有积极作用。”
吴志雄说:“除了提高房地产政策,还可以通过旧改、翻新、城市化等方式为家装建材公司提供新的发展机遇。
但很多业内人士认为,楼市信心修复缓慢,需要相当长的时间才能传递给建筑陶瓷和卫生洁具公司,目前帝欧家居没有太大的空间可以腾出来。
同时,目前建筑陶瓷行业整体“内卷”严重。帝欧家居收购欧神诺后,欧神诺的创始人已经套现退出市场,原欧神诺管理层基本换血。对于瓷器业务占营收比例超过8的成帝欧家居来说,做好市场上流行的产品压力相当大。
唐兴通表示:“帝欧家居需要深刻反思和优化市场定位、产品创新、成本控制和财务管理,才能突破目前的困境。
王建国认为,“企业应该利用趋势生存,而不是逆势而上。当房地产行业客户数量减少时,帝欧家居应该建立坚实的零售渠道,同时做好产品研发和交付,规划品牌和价格体系。打好基本功后,他们应该全面战略。”
本文来自微信公众号“中房报京津冀”(ID:ZFB___jjj),作家:中房报 发自北京的马志刚/36氪经授权发布。
本文仅代表作者观点,版权归原创者所有,如需转载请在文中注明来源及作者名字。
免责声明:本文系转载编辑文章,仅作分享之用。如分享内容、图片侵犯到您的版权或非授权发布,请及时与我们联系进行审核处理或删除,您可以发送材料至邮箱:service@tojoy.com





