强赎倒计时!不及时操作或亏损超50%

11分钟前

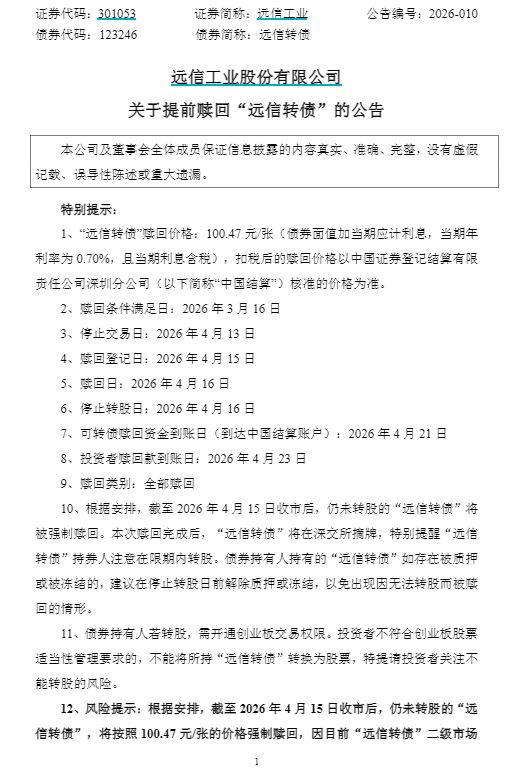
远信转债已进入强赎倒计时阶段,4月10日将是其最后一个交易日。


4月9日收盘时,远信转债在二级市场的价格为235元,而强赎价格仅为100.47元。投资者如果不及时卖出手中的可转债,也没有在规定时间内完成转股操作,就会面临高达57.08%的被动亏损。



远信转债最后交易日定在4月10日


按照公告安排,远信转债会在4月13日(下周一)停止交易。由于周末休市,4月10日(明日)就成了该转债最后的交易机会。


根据公告内容,远信转债的赎回登记日是4月15日;在当日收盘后,那些既没有出售也没有转股的债券,将按照每张100.47元的价格被强制赎回。


3月16日,远信转债发布公告表示,其正股远信工业股份有限公司在2月24日到3月16日期间,有15个交易日的收盘价不低于当期转股价格(22.95元/股)的130%,也就是29.835元/股,这已经触发了可转债的有条件赎回条款。



来源:巨潮资讯


截至4月9日收盘,远信工业股份有限公司的股价为53.78元/股。



来源:Wind


多只可转债即将面临强赎


根据集思录的数据,永22转债和亿纬转债会在4月中下旬停止交易并被强制赎回,赎回价格都在100元出头。4月9日收盘时,永22转债的价格是107.761元,亿纬转债的价格为129.088元。





来源:集思录、Wind


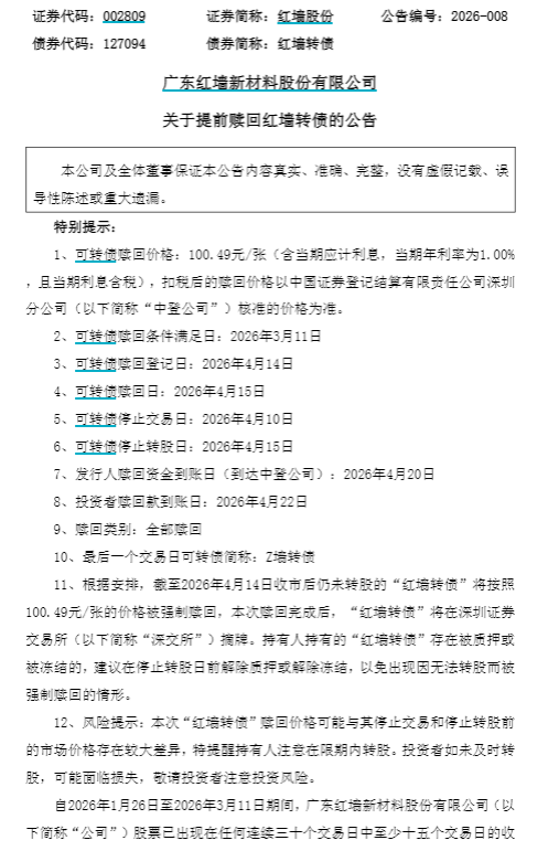
红墙转债从4月10日起停止交易。4月9日收盘时,红墙转债在二级市场的价格为每张104.132元。




来源:巨潮资讯、Wind


本文仅代表作者观点,版权归原创者所有,如需转载请在文中注明来源及作者名字。

免责声明:本文系转载编辑文章,仅作分享之用。如分享内容、图片侵犯到您的版权或非授权发布,请及时与我们联系进行审核处理或删除,您可以发送材料至邮箱:service@tojoy.com