赛博果蝇“复活”:人类“数字永生”还有多远?
若此刻有人告诉你,能将意识上传至电脑实现赛博永生,你会作何选择?
这并非科幻,而是可能的现实。
3月7日,美国初创公司Eon Systems在X平台发布了一个堪称赛博奇迹的Demo:他们把一只成年果蝇的12.5万个真实神经元连线搬进计算机,过程中既未编写任何行为代码,也未用海量数据训练模型……
神奇的是,这只“数字果蝇”在屏幕里“活”了过来——会走位、清理触角,甚至能寻找食物,与真实果蝇别无二致。

▲ The First Multi-Behavior Brain Upload,Dr. Alex Wissner-Gross@X
在无数科幻作品中,人类曾无数次幻想上传大脑以实现赛博永生。
如今,这一梦想有了初步实践。
Eon Systems用43秒视频,将尘封已久的“全脑仿真(Whole-Brain Emulation, 简称WBE)”梦想重新推向公众视野。
这次突破或许会颠覆现有大模型构建AGI的路径,催生出更贴近生命本质的全新智能形式。
长期遇冷的全脑仿真
全脑仿真,更通俗的说法是“意识上传”。
该概念最早出现于20世纪50年代科幻小说,艾萨克·阿西莫夫、阿瑟·克拉克等科幻作家都曾提及相关设定。
后来冯·诺依曼在《计算机与人脑》中从数学和计算机角度探讨机器模拟人脑的可能性,为其提供了理论基础。
但这一技术路径长期停留在设想阶段,直到2008年牛津大学人类未来研究院的桑德伯格和波斯特洛姆在《全脑仿真:一份路线图》中正式提出“全脑仿真(WBE)”术语与工程框架,才将其从科幻想象推进为具有明确技术路径的跨学科研究方向。
简单来说,大模型试图通过模拟“智能”发生过程实现AGI,而全脑智能则通过还原大脑结构复制已有智能。
这一想法看似可行,却在过去近二十年里沦为科研“冷板凳”。
原因很简单:实现全脑仿真的技术难度极高。
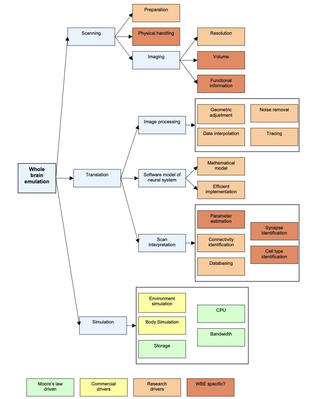
全脑仿真不像大模型能通过堆算力和语料库快速见效,它需要在纳米级成像、超大规模计算、生物动力学和物理仿真四个维度同时达到“临界点”。

▲Whole Brain Emulation:A Roadmap,推动全脑仿真(WBE)关键技术发展的技术驱动力
比如,实现全脑仿真需先对大脑进行纳米级切片并用电镜扫描;再将海量图像中的神经纤维重新连接,构建完整三维神经连接图;接着分析突触间的信号传递和神经活动规律;最后在计算机中模拟这些结构和信号,重建大脑运行过程。
但2010年前后,扫描1立方毫米脑组织(约一只苍蝇大脑的体量)往往需要多台显微镜连续工作数年。之后人工手动“描线”连接神经元,又要消耗数十万个工时。更不用说后续解码神经信号、动态模拟生物信号,难度只会更高。
不过近年随着相关技术跨越式发展,这些曾看似不可能的任务正逐步变得可行。
例如多束电子显微镜技术成熟,使扫描速度提升数百倍,原本按“年”计算的周期可压缩到“周”;Google的FFN算法等计算机视觉技术进步,大幅推进了神经元自动分割和追踪;机器学习及MuJoCo等高性能物理引擎的开源优化,也是Eon Systems取得突破的关键。
具体而言,Eon Systems的突破建立在2024年《Nature》发表的FlyWire项目基础上——该项目通过电镜扫描精准重建了果蝇大脑约12.5万个神经元及超5000万个突触连接。
研究人员利用模型根据突触形态特征,以极高准确率推断出每个连接的“属性”;最后借助MuJoCo等物理引擎,让数字生命拥有了足够真实的“数字训练场”。
感知、决策、行动的闭环首次在虚拟环境中跑通,这正是Eon此次突破的核心:研究人员在数字世界几乎1:1还原了成年果蝇的“灵魂”。
没有程序员教它走路,数字果蝇却自发行走、清理触角,甚至表现出找食物的倾向。这些复杂行为并非事先编程,而是从真实生物结构中自然涌现。
从果蝇到人脑:隔着重重技术与伦理鸿沟
果蝇全脑仿真成功后,人们自然会问:既然果蝇可以,人类也行得通吗?
明确答案是:理论上可以,但目前不行,未来很长时间可能也不行。
原因不复杂:果蝇与人类并非简单“规模扩大”,而是隔着巨大工程鸿沟。
此次成功的果蝇仅有约12.5万个神经元,而人类大脑约有860亿个神经元,数量是果蝇的近70万倍。
目前全脑仿真还处于“从昆虫迈向哺乳动物”阶段。此前学界仅完成线虫大脑仿真(仅302个神经元),果蝇刚超过线虫,再往上技术就遇到瓶颈。
比果蝇更大的实验体是小鼠(约7000万个神经元),这已接近当前技术能力边界。因此,实现比小鼠复杂得多的人脑1:1全脑仿真仍相当遥远。

技术卡住的首要原因是数据规模急剧膨胀。
神经元数量每提升一个量级,扫描、存储和处理的数据量几乎呈爆炸式增长。
果蝇全脑数据量约数百TB,小鼠完整扫描的原始图像数据可能达数个PB,而人类大脑数据规模或逼近1ZB。
很多人对1ZB没有概念:1ZB等于10亿TB,若1TB相当于一车沙子,1ZB可填平太平洋。而IDC预测2025年全球数据总量也不过175ZB左右。
这意味着,仅看清并存储一个人脑,就需单独建设一套顶级数据中心。
即便获取了数据,第二道难关是让“神经地图”真正运行。
大脑不是静态电路图,而是持续进行电化学活动的动态系统。人脑中约100万亿个突触每秒都在传递和调节信息。
若依靠传统冯·诺依曼架构计算机逐一模拟,即使是当今最强超级计算机,模拟人脑一秒活动也可能需要几天时间。
更深层的难题不仅是算力,还有我们对大脑本身的理解有限。连接组学能告诉我们“谁和谁相连”,却未必能解释这些连接传递什么信息、如何调节,以及为何产生特定认知和意识状态。
果蝇实验能突破,关键原因是研究者对部分神经递质功能做出了有效推断。
说白了就是“猜”,且猜中了(小规模数据下有效)。但进入更复杂的哺乳动物大脑,这种方法就困难得多。
因为大脑不仅依赖“有线连接”,还存在大量“无线式”化学调制。如多巴胺、血清素等神经调制物质会在脑内扩散,影响大范围神经活动,这些机制无法仅通过电镜扫描直接观察。
这意味着,未来成熟的全脑仿真不仅要复制连线图,还需理解电信号、化学调制和动态活动间的复杂关系。
即便技术问题都解决,人类还会面临更棘手的伦理问题。
若某天人类大脑被1:1仿真出来,这个系统究竟是什么?是高度逼真的行为模拟器,还是拥有主观体验、情感甚至自我意识的存在?
如果它能感受痛苦,关闭模拟器是否等同于“杀人”?如果它拥有记忆和身份连续性,是否应拥有法律地位?
这些并非科幻设想,而是WBE逼近人类阶段时无法回避的现实挑战。届时人类或许不仅需要新技术标准,还需一整套数字伦理与法律框架。
因此,果蝇全脑仿真的意义,不在于“人类全脑上传近在眼前”,而在于它第一次让这条技术路线不再完全虚无。
它证明复杂生物的大脑在一定程度上可被扫描、重建并运行。
但从果蝇走向人类,仍横亘着小鼠这道工程红线,以及数据规模、算力瓶颈、化学机制和伦理边界等真正的大山。对如今的WBE而言,果蝇是重要里程碑,却远非终点。
全脑仿真:从科幻走向现实的智能新路径
既然距离实现人类级智能仍遥远,为何现在要讨论全脑仿真?毕竟有人预测AGI可能在未来几年出现。
答案是,规模法则在某种程度上也适用于全脑仿真。
果蝇实验的真正意义,不仅是完成了一次惊艳的技术展示,更首次证明了一条完整技术路径可跑通:扫描、重建、仿真,再到具身行为出现,形成了可验证的闭环。
一旦路径被证明可行,问题就从“是否可能”转向“如何扩展”——如何提高扫描通量、改进物理模拟、处理更庞大的数据规模。
更重要的是,WBE并非大模型路线的简单延伸,它在关键维度代表着完全不同的智能路径。
最突出的差异是能效。
此前有人说,AI问题本质是能源问题。一张顶级AI显卡如NVIDIA H100功耗接近700瓦,训练或运行GPT-4级别模型往往需要成千上万张GPU同时工作,连同散热和基础设施,整体功耗以兆瓦计,足以支撑一座小型城镇用电。
但人脑完成感知、记忆、推理、学习和运动控制,仅需约20瓦功耗,相当于一盏昏暗灯泡或路由器待机的耗电水平。

两者差距不仅是效率问题,更像是架构代差。
正因如此,果蝇全脑仿真成功意味着AI研究可能出现新范式:从依赖海量数据训练的“黑盒模仿”,逐渐走向复刻生物结构的“白盒还原”。
首先,它为具身智能提供了更接近终局的思路。如今机器人系统的核心问题是缺乏常识和自然物理理解。
而生物经数亿年进化形成的感知与运动能力,很大程度编码在神经连接结构中。只要结构还原足够精确,机器就可能获得更接近生物的灵活性。
其次,它在某种程度上验证了“结构即智能”的假设。智能不一定只能通过海量数据堆叠,也可能是可计算、可复制的结构结果。
若这一思路成立,整个AI架构都可能被重新审视。
例如,以Transformer为核心的大模型架构是否真的是通向更高阶智能的唯一道路?未来计算系统是否会转向更接近生物神经系统的设计,如脉冲神经网络、稀疏连接结构和事件驱动计算?
因此,现在关注WBE,并非因为它明天会取代大模型,也不是因为人类全脑上传近在眼前,而是它正从遥远的科幻路径,逐渐变成拥有清晰技术栈和阶段性成果的现实路线。
大模型代表通过数据逼近智能的方式,WBE则代表通过结构重建智能的路径。两条路线未必相互取代,但它们的竞争与融合,很可能决定下一代人工智能的最终走向。
正如Eon团队所言:“Ghost is no longer in the machine. The machine is becoming the ghost.(幽灵不再隐于机器,机器正在成为幽灵。)”
当这只数字果蝇在屏幕上笨拙迈开第一步时,它跨越的不仅是虚拟与现实的边界,更是碳基生命与硅基生命的鸿沟。未来已来,只是分布尚不均匀。
本文来自微信公众号“有界UnKnown”,作者:有界UnKnown,36氪经授权发布。
本文仅代表作者观点,版权归原创者所有,如需转载请在文中注明来源及作者名字。
免责声明:本文系转载编辑文章,仅作分享之用。如分享内容、图片侵犯到您的版权或非授权发布,请及时与我们联系进行审核处理或删除,您可以发送材料至邮箱:service@tojoy.com



