脑机接口概念股大涨引关注 多家公司披露进展 上交所发函问询
多家上市公司指出,其脑机接口相关产品仍处于早期市场培育阶段,且采用的技术路线与国际主流存在明显不同。
近日,脑机接口等相关概念股迎来持续上涨行情。到1月6日时,已有多只概念股连续三个交易日的收盘价涨幅偏离值累计达到30%。针对这一情况,多家上市公司在1月6日晚间发布了股票交易异常波动公告,说明公司在脑机接口领域的新产品还处于市场培育的初期阶段,并且和国际主流技术路径有着显著差异。
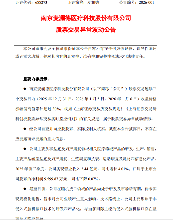
麦澜德在公告里提到,截至目前,公司在脑机接口领域的产品仍处于研发和市场培育阶段,还没有实现规模化销售,暂时不会对公司业绩产生重大影响。在技术路线方面,公司主要专注于非侵入式脑机接口技术的研发和产品化,这和当前国际主流的侵入式脑机接口技术路径有明显区别。

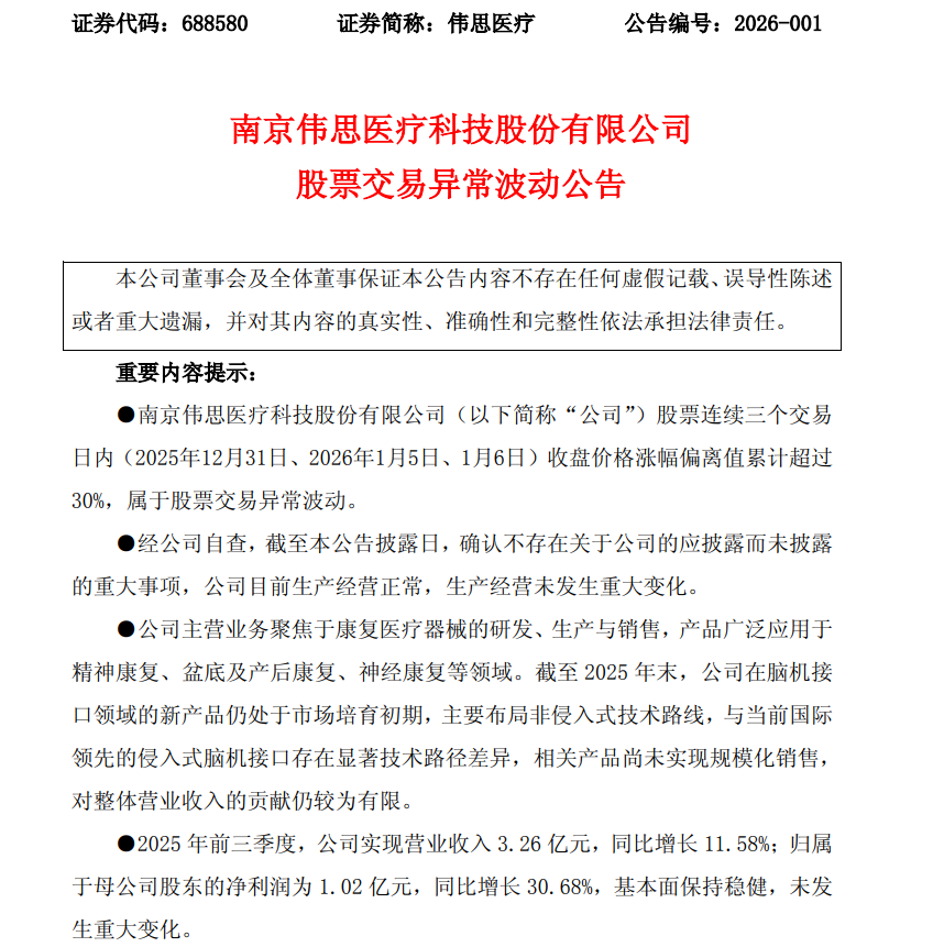
伟思医疗也在公告中表示,公司的主营业务是康复医疗器械的研发、生产和销售,产品在精神康复、盆底及产后康复、神经康复等多个领域都有广泛应用。截至2025年末,公司在脑机接口领域的新产品仍处于市场培育初期,主要布局的是非侵入式技术路线,和当前国际领先的侵入式脑机接口技术路径存在显著差异,相关产品还没有实现规模化销售,对公司整体营业收入的贡献仍然比较有限。

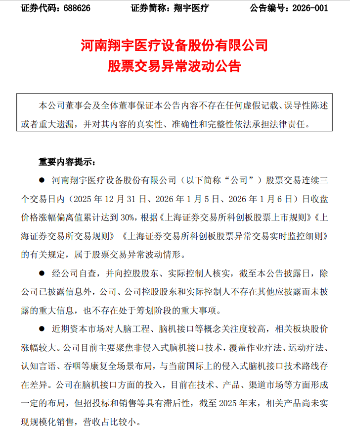
翔宇医疗在公告中透露,公司目前主要聚焦非侵入式脑机接口技术,覆盖了作业疗法、运动疗法、认知言语、吞咽等康复全场景布局,和当前国际上的侵入式脑机接口技术路线有所不同。公司在脑机接口方面的投入,目前在技术、产品、渠道市场等方面已经形成了一定的布局,但招投标和销售等环节具有滞后性,截至2025年末,相关产品还没有实现规模化销售,营收占比也比较小。

与此同时,上交所也采取了行动,1月6日向亚辉龙发出了问询函,要求公司对披露的战略合作框架协议进行补充披露。之前在1月5日晚间,亚辉龙发布公告称,公司和深圳脑机星链科技有限公司(以下简称“脑机星链”)签订了《战略合作框架协议》,双方将在产品研发、市场推广以及股权投资等方面展开合作。目前,公司间接持有脑机星链4%的股权。上交所的问询函要求亚辉龙补充披露脑机星链的主要技术路线、主要产品类型、应用领域、产品所处的研发或商业化状态,脑机星链自身是否具备推进后续研发或商业化所需的各类资源,以及公司未来拟对脑机星链进行股权投资或资金支持的具体安排和形式等内容。

对此,亚辉龙在1月6日晚间发布了补充公告,公告显示,脑机星链成立时间不长,规模也比较小,目前在睡眠产品方向主要开发的产品有脑电采集分析仪、脑机接口助眠仪、脑机接口睡眠监测仪、迷走神经刺激仪,这些相关产品还没有进入注册申报阶段,其中迷走神经刺激仪处于二类医疗器械证书注册检验准备阶段;在阿尔茨海默症、孤独症、脑卒中诊断领域的相关产品目前还处于早期研发阶段或临床前阶段。公告还透露,脑机星链目前在研产品的技术路线为非侵入式技术路径,和马斯克创建的脑机接口公司Neuralink的技术路线存在本质区别,目前也没有侵入式技术布局。
亚辉龙同时强调,本次签署的协议只是战略合作意向的框架性协议,还没有实质性的合作内容,后续业务合作的具体实施内容和进度将以另行签订的实际业务合同为准,目前脑机星链在研产品的研发进度及未来商业化程度,以及本协议的执行情况都还存在较大的不确定性。公司会根据协议履行情况及后续合作进展,及时履行信息披露义务。
上述多家公司在公告中都表示,公司股价短期波动幅度较大,提醒投资者要注意投资风险,做出理性的投资决策。
本文仅代表作者观点,版权归原创者所有,如需转载请在文中注明来源及作者名字。
免责声明:本文系转载编辑文章,仅作分享之用。如分享内容、图片侵犯到您的版权或非授权发布,请及时与我们联系进行审核处理或删除,您可以发送材料至邮箱:service@tojoy.com





