八旬创始人与子决裂:一双鞋背后的家族企业传承困局
2026年初,中国鞋业上演了一出家庭伦理与商业权力交织的大戏。1月3日,84岁的双星名人创始人汪海发布声明,公开与儿子汪军、儿媳徐英断绝关系,将这场酝酿已久的家族矛盾推向了公众视野。
看似家务事的决裂,实则是企业控制权争夺战的爆发。2022年,儿媳徐英控股的公司通过增资获得双星名人56.96%的股份,汪海虽仍为创始人,企业实权却已旁落。2025年5月,双方矛盾彻底激化,上演了激烈的“公章争夺战”。
这场父子反目不仅是一家之痛,更戳中了中国众多家族企业的共同难题:企业传承究竟是延续荣光,还是埋下仇恨的种子?

老爹的心血鞋厂,如何成了儿媳的控股资产?
双星名人是老一辈人熟悉的品牌,汪海自上世纪80年代起便投身鞋业,一手将品牌推向全国,企业早已成为他生命的一部分。
然而生意壮大后,家庭与企业的边界逐渐模糊。2022年,青岛星迈达工贸有限公司通过增资成为双星名人最大股东,持股56.96%,而该公司80%的股份由汪海儿媳徐英持有。
这一操作意味着儿媳通过商业手段获得了公公创办企业的控股权。汪海虽保留创始人头衔,但在董事会决策中已失去话语权。
类似的案例并不鲜见,如海翔药业创始人罗邦鹏将企业交予儿子罗煜竑后,儿子通过股权转让与减持,最终让公司控股权易主,老一辈的心血付诸东流。
家族企业中这种“温水煮青蛙”式的权力转移屡见不鲜。子女或姻亲通过合法商业操作逐步掌控企业,老一代创始人常因亲情牵绊半推半就,待察觉时已无力回天。
公章争夺战:家族企业“人治”弊端的集中爆发
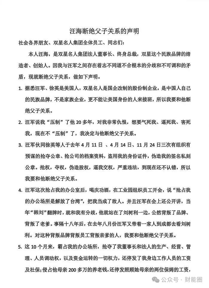
2025年5月,汪海终于发声,指控儿子与儿媳“抢夺公章”“逼宫”,甚至在其不知情的情况下搬迁公司。
一枚小小的公章,成为家族内斗的焦点。在中国企业运营中,公章象征着企业的控制权,合同签署、资金往来等关键事务均需公章确认。
这让人联想到快餐品牌真功夫的家族内斗:创始人蔡达标与妻弟潘宇海为争夺控制权反目,最终蔡达标入狱,企业上市计划搁浅,品牌形象受损,落得双输局面。
双星名人的情况与之相似。当亲情破裂,公章、财务章、营业执照等企业物件都成了必争之地,暴露出许多家族企业仍停留在“人治”阶段,制度形同虚设,谁掌公章谁掌权。
84岁的汪海仍需为公章与儿子撕破脸,令人唏嘘。创业时筚路蓝缕,晚年却连企业公章的去向都无从知晓,难以安享晚年。
断绝父子关系:亲情与股权的残酷抉择
2026年1月3日,汪海发布断绝关系声明,将家族内斗推向高潮。
“断绝父子关系”在中国传统文化中分量极重,汪海此举足见矛盾已触及底线,亲情在股权争夺面前不堪一击。
家族企业中父子决裂的案例虽不罕见,但总令人唏嘘。汪海与汪军因鞋厂反目,背后是家族企业传承的核心问题:传承的究竟是企业,还是经营理念?当子女与父母理念相悖时,父母该坚守心血,还是放手让子女尝试?
汪海选择断绝关系,实则是在守护自己视为“另一个孩子”的企业,不愿其偏离自己的期望。但用亲情换取控制权的做法,是否值得?
鞋厂的未来与家族企业的破局之路
双星名人的风波尚未落幕,却为所有家族企业敲响警钟:企业传承绝非简单的遗嘱继承,需要系统规划。
从海翔药业到真功夫,从兰陵陈香到双星名人,相似的剧本反复上演:第一代创业者白手起家,视企业为己出;第二代接手后,或能力不足,或理念不合,最终导致父子反目、企业受损。
“富不过三代”的老话,如今在第二代传承中已显现危机。
破局之道或许可借鉴欧美百年家族企业:建立完善的家族宪法、清晰的股权结构与职业经理人制度。家族成员可享受企业红利,但日常运营交给专业人士。
核心在于将企业与家庭适当分离。企业有企业的规则,家庭有家庭的温情,血脉相连却需界限分明。
84岁的汪海与承载几代人记忆的双星名人,希望这场风波能有圆满结局,不让有历史的企业折戟于家族内斗。
毕竟,消费者关注的是鞋子的品质,而非企业家族的“连续剧”。
本文来自微信公众号“财能圈”,作者:财能圈,36氪经授权发布。
本文仅代表作者观点,版权归原创者所有,如需转载请在文中注明来源及作者名字。
免责声明:本文系转载编辑文章,仅作分享之用。如分享内容、图片侵犯到您的版权或非授权发布,请及时与我们联系进行审核处理或删除,您可以发送材料至邮箱:service@tojoy.com





