金融监管总局发布重要通知 调整险企业务风险因子以服务实体经济
为进一步完善保险公司偿付能力监管标准,充分发挥保险资金作为耐心资本的独特优势,切实提升服务实体经济的质量与效能,近日国家金融监督管理总局正式发布《关于调整保险公司相关业务风险因子的通知》(以下简称《通知》)。
《通知》紧密围绕防风险、强监管、促高质量发展的核心要求,在严格坚守风险底线的前提下,对保险公司相关业务的风险因子进行了适度调整。具体包含两方面举措:一是优化保险公司投资特定股票的风险因子设置,旨在培育和壮大保险行业的耐心资本;二是下调保险公司出口信用保险业务以及中国出口信用保险公司海外投资保险业务的风险因子,以此鼓励保险公司加大对外贸企业的支持力度,更有效地服务国家战略布局。
接下来,国家金融监督管理总局将指导各保险公司严格落实《通知》的各项要求,推动保险公司提升长期资金的投资管理能力,强化偿付能力管理工作,保障偿付能力数据的真实性、准确性和完整性。
通知全文内容如下:
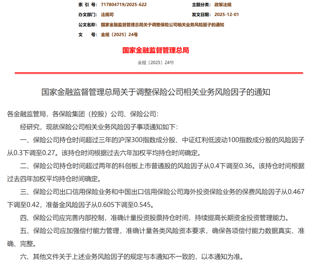
国家金融监督管理总局
关于调整保险公司相关业务风险因子的通知
各金融监管局,各保险集团(控股)公司、保险公司:
经研究决定,现将保险公司相关业务风险因子的调整事项通知如下:
一、对于保险公司持仓时间超过三年的沪深300指数成分股、中证红利低波动100指数成分股,其风险因子从0.3调整为0.27。此处的持仓时间需依据过去六年的加权平均持仓时间来确定。
二、保险公司持仓时间超过两年的科创板上市普通股,风险因子由0.4下调至0.36。该持仓时间按照过去四年的加权平均持仓时间计算。
三、保险公司开展的出口信用保险业务,以及中国出口信用保险公司经营的海外投资保险业务,其保费风险因子从0.467降至0.42,准备金风险因子从0.605调整为0.545。
四、保险公司应当健全内部控制机制,精准计量投资股票的持仓时间,不断提升长期资金的投资管理水平。
五、保险公司要加强偿付能力管理,准确核算各类风险资本要求,确保所有偿付能力相关数据真实、准确且完整。
六、若其他文件中关于上述业务风险因子的规定与本通知存在不一致之处,均以本通知的内容为准。

本文仅代表作者观点,版权归原创者所有,如需转载请在文中注明来源及作者名字。
免责声明:本文系转载编辑文章,仅作分享之用。如分享内容、图片侵犯到您的版权或非授权发布,请及时与我们联系进行审核处理或删除,您可以发送材料至邮箱:service@tojoy.com






