奥迪威拟登陆“北+H”:前三季度业绩双增长,董事长张曙光曾有中学教师经历

瑞财经 王敏 11月27日,港交所披露信息显示,广东奥迪威传感科技股份有限公司(简称“奥迪威”)已向港交所主板递交上市申请,招商证券国际担任独家保荐人。
资料显示,奥迪威2015年在新三板挂牌,2022年6月14日于北交所上市,截至2025年11月27日收盘,其总市值约为38亿元。
据招股书介绍,奥迪威成立于1999年,是全球传感与执行解决方案领域的领先企业之一,专注于为智能家居、智能汽车、智能终端及智能制造等人工智能与物理世界交互的场景,提供智能传感及精密微型执行解决方案。
弗若斯特沙利文的数据显示,2024年,在全球智能家居产品传感器收益方面,奥迪威中国排名第二;全球汽车超声波传感器与执行器出货量全球排名第三;全球传感器出货量中国排名第五;全球汽车传感器出货量中国排名第三。

业绩表现上,2022年、2023年、2024年及2025年上半年,奥迪威的营收分别为3.78亿元、4.67亿元、6.17亿元和3.27亿元;同期年内溢利分别为5261.8万元、7697.8万元、9395.1万元及4696万元。

截至最后可行日期,奥迪威执行董事、董事长兼总经理张曙光及其配偶、执行董事黄海涛,分别直接持有公司约15.39%和1.80%的股份。二人合计在24255710股A股中拥有权益,占公司已发行股本的17.19%。

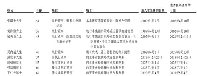
张曙光现年58岁,1990年6月获得兰州大学物理系学士学位。他自2002年4月10日起担任奥迪威执行董事,2010年12月10日起任公司董事长兼总经理。
张曙光于2000年3月9日加入当时名为广州市番禺奥迪威电子有限公司的奥迪威,2002年4月10日被委任为执行董事兼副总经理;2010年12月,升任公司董事长兼总经理;2014年10月29日,公司改制为股份有限公司并更名为广东奥迪威传感科技股份有限公司后,他继续担任董事长兼总经理。
此外,张曙光2022年1月至2024年4月曾任中科传启(苏州)科技有限公司董事,2022年12月至2023年10月曾任江西奥丰医疗科技有限公司董事;2021年7月起任广州蜂鸟传感科技有限公司董事,2023年11月起任奥感微(广州)科技有限公司执行董事;2018年12月起担任广州市兰州大学校友会法定代表人,2018年7月起任中国电子元件行业协会副理事长,2023年8月起任广东省机器人协会副会长。

从公司2024年年报可知,张曙光1990年8月至1991年4月期间,曾在顺德县黄莲中学担任教师。
相关公司:奥迪威 bj832491
本文仅代表作者观点,版权归原创者所有,如需转载请在文中注明来源及作者名字。
免责声明:本文系转载编辑文章,仅作分享之用。如分享内容、图片侵犯到您的版权或非授权发布,请及时与我们联系进行审核处理或删除,您可以发送材料至邮箱:service@tojoy.com





