邵佳一上任新战术,韦世豪国足生涯或终结
邵佳一上任后推行新战术,这或许会让韦世豪的国足生涯走向终结。
毛雷尔和邵佳一关系匪浅,二十多年前邵佳一在慕尼黑 1860 踢球时,他们就已结识。毛雷尔在青岛西海岸执教时是教练组的关键人物,负责战术训练。受其影响,邵佳一采用的战术和毛雷尔极为相似,单前锋的 4231 阵型成了标配,这也是毛雷尔在多支球队执教时常用的阵型。
随着毛雷尔进入国足教练团队,这套阵型很可能会被引入国足。在战术思路上,他们都秉持“积极防反”策略,通过在前场大胆逼抢和对抗,利用快速转换来发动有威胁的进攻,防守是基础,但比赛场面并不难看。

在这个战术体系中,攻击型中场和中锋位置十分特殊。在青岛西海岸队,戴维森是攻击型中场,拥有最大的战术自由度;阿齐兹担任中锋,负责拿球、做球以及逼抢对抗。

在国足,攻击型中场有合适的人选——归化球员塞尔吉尼奥。他传威胁球的能力很强,但不擅长组织,正好符合邵佳一快速通过中场的要求,有望成为重要的战术棋子。中锋位置上,拜合拉木理论上符合要求,但技术粗糙且不够成熟,如果张玉宁没有伤病,他仍是最佳选择。塞尔吉尼奥和张玉宁这两位“老将”,可能会成为前场双核,带动国足前进。

然而,在这个体系下,部分球员的生存空间会受到挤压,韦世豪首当其冲。邵佳一强调前场反抢,对球员的比赛态度和体能要求很高,年轻球员获得的机会可能更多。
实际上,韦世豪在过去 6 年里多次被禁赛。2019 年中国杯三四名决赛中,韦世豪背后飞铲乌兹别克球员舒库罗夫,导致对方右脚踝骨折。他被恒大停赛 1 个月,俱乐部还表示将视其检讨反省情况决定是否开除。


2023 年中超第 15 轮,武汉三镇客场 1 - 3 不敌上海海港,替补席上的韦世豪抗议马宁,被足协停赛 6 场并罚款 6 万。

2023 赛季亚冠小组赛,河内 vs 武汉三镇,韦世豪在对抗中踢到对方头部被直红罚下,遭亚足联停赛三场,罚款 1000 美元。
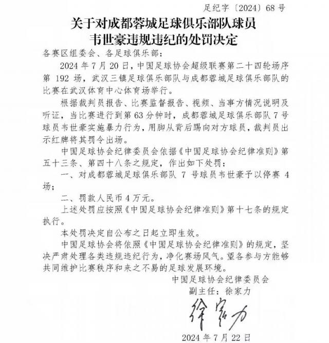
上赛季,中超第 24 轮武汉三镇 VS 成都蓉城,韦世豪从背后恶意踹翻老队友邓涵文,被判定实施暴力行为,遭停赛 4 场、罚款 4 万元的重罚。


据统计,韦世豪从 2017 年开始踢中超,出战的头 180 场比赛打进 57 球、有 23 次助攻,累计领到 33 张黄牌,3 张直接红牌。最近两个赛季,韦世豪已 3 次受到纪律处罚,累计停赛场次达到 15 场。再往前看,韦世豪在国青、国奥比赛时也吃到过红牌,他缺乏自制力、容易冲动,和几任国足主帅的关系都不太好。
除了情绪容易冲动,随着年龄增长,韦世豪的状态也在下滑,而且同位置的王钰栋正在崛起,年过 30 的韦世豪的国足生涯恐怕要终结了。

本文仅代表作者观点,版权归原创者所有,如需转载请在文中注明来源及作者名字。
免责声明:本文系转载编辑文章,仅作分享之用。如分享内容、图片侵犯到您的版权或非授权发布,请及时与我们联系进行审核处理或删除,您可以发送材料至邮箱:service@tojoy.com



