未来“家”的色彩角逐:新趋势与商业逻辑
当立邦、蒙娜丽莎、圣象、金牌家居、尚品宅配、玛格等不同品类巨头,都纷纷发布色彩趋势时,色彩已不只是单一产品的功能属性,而是成为串联整个大家居行业、重塑“家”空间价值及体验的重要战略。
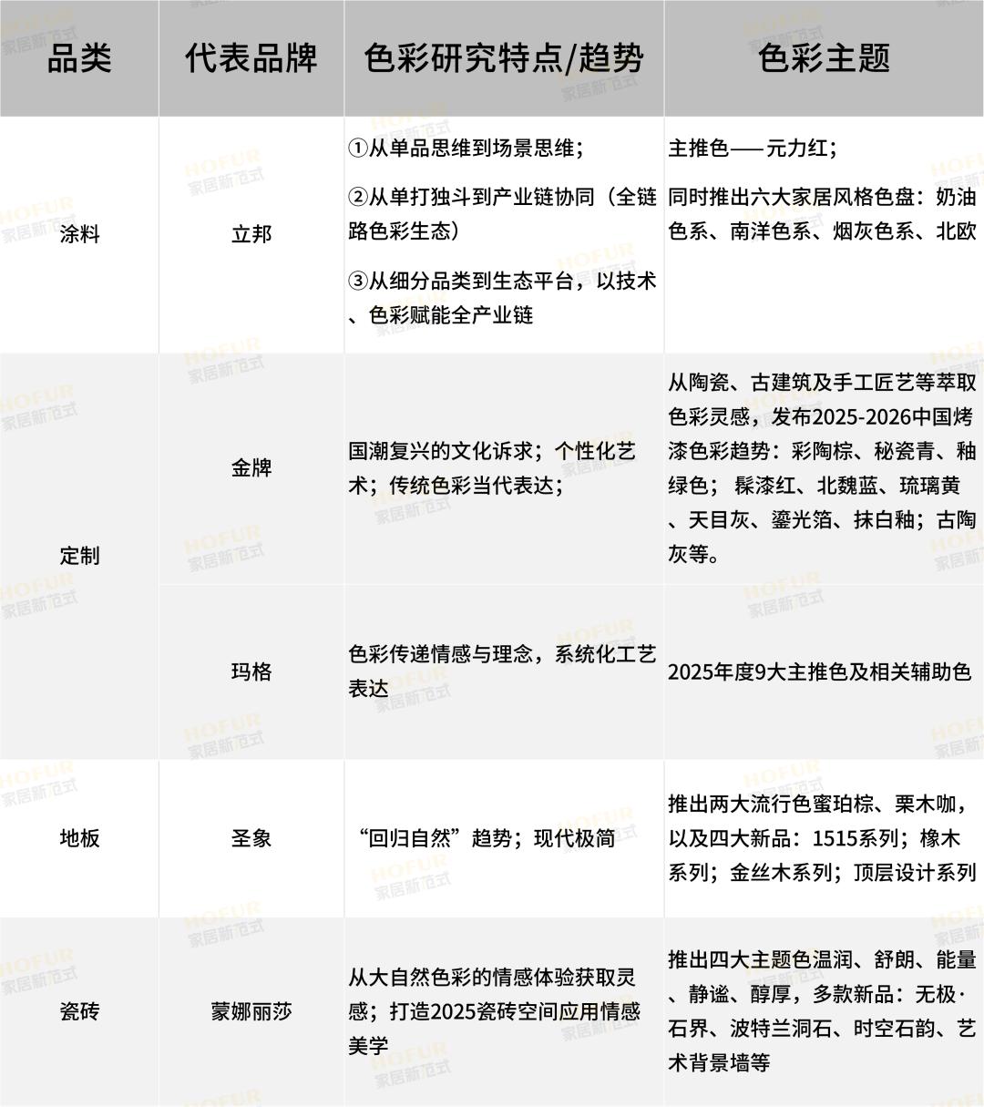
代表性家居品牌的色彩研究情况
除了PANTONE潘通等全球知名的色彩开发研究权威机构,近年来,越来越多家居企业也开始挖掘“色彩经济”的潜力。

比如立邦,上世纪90年代就把色彩墙面引入人居空间,改变了当时只刷大白墙的状况;之后又率先推广中国流行色;从2021年起,连续四年携手色彩专家宋建明及北斗星色彩研究团队发布年度《中国流行色彩趋势》。
家居新范式梳理了涂料、定制家居、地板、瓷砖几大细分领域代表性家居品牌的动作,发现它们各自色彩研究的特点和色彩主题大致如下:

色彩的四大变化趋势
家居新范式发现,虽然各家得出的色彩结论有所不同,但大多是围绕“家”的颜值与价值服务的,主要呈现出四大趋势:
一是从“装饰墙面”到“营造情绪空间”,逐步情感化。通过叙事转型,将消费市场对功能属性的关注,转向情感与身份认同,把装修施工关注转化为情绪氛围、心理和生活方式的体验诉求。
在立邦近年的色彩趋势中,情绪空间需求表现得很突出:2024年,“奇想世界”用明亮又稳定的橙色系展现鲜活能量和人们对自然与科技的新想象;2025年主推色“心岛绿”,以自然的绿调营造舒适、安定的居住氛围。今年提出的“元力红”更注重情绪激活,象征着创造力、热情与力量。
二是从“单点配色”到“整体场景方案”,逐步系统化。墙面、地面、家具、软装之间的色彩难以调和,一直是装修的痛点。高定家居品牌更注重打造品牌色彩体系,强调色彩在全屋空间的协同应用,提供风格统一的整体解决方案。
例如玛格通过精准应用色彩与肌理,让整体空间美学和谐统一。方诗得则与清华艺科院色彩实验室合作,打造了一套FotileStyle特色色彩体系,连接情感与空间秩序,重塑高级定制领域色彩谱系。
三是从“材质仿真”到“萃取自然色彩”。近年来,仿真自然有了新发展,从模仿材质纹理到从自然生态中萃取色彩元素,形成新的设计色号。比如蒙娜丽莎瓷砖的时空石韵系列,从大地和原木中获取色彩灵感,把户外的情感体验引入室内,满足用户对生态美学与心灵栖居的向往。
四是从“功能载体”到“设计风格宣言”的符号化。例如圣象地板与Pantone联名,将地板变成承载设计理念的风格符号,成为表达个人审美品味的宣言。圣象的栗木咖取材于大地与天然果实深邃的棕色,彰显使用者踏实低调的气质。
跨品类共创的“色彩宣言”
家居建材行业的色彩研究正在经历深刻变革:消费者不再满足于单一产品的功能堆砌,追求整体空间的审美统一与情绪连贯,色彩研究也从“单品思维”向“场景整合”转变,催生了“跨品类色彩共创”的新模式。
家居新范式认为,这种色彩共创生态不仅实现了趋势红利的共享,还通过平台化赋能推动行业从“色彩预测”走向“色彩实现”。借助统一的设计语言,色彩成为打破行业边界的力量,引领家居产业从单打独斗走向协同共生。
随着行业竞争从单一产品的性价比,提升到“设计语言统一性”与“美学价值供给能力”的比拼。以色彩融合传统与时代的特质,打破涂料、瓷砖、家具、软装之间的品类壁垒。以色彩为起点,激活从设计、制造到落地的全链路协同共创。
色彩趋势发布背后的商业思考
近年来,家居品牌热衷发布色彩趋势。家居新范式认为,原因在于消费者需求发生了深刻变革,品牌意识到,色彩不仅是美学风向标,也是连接消费者需求与品牌产品的重要桥梁。在这“色彩商业思考”背后,有四大核心逻辑:
一是卖的不仅是颜色,更是“情绪价值”。在“悦己经济”下,消费者希望装修既实用又有个性,住着放松开心。品牌发布年度色彩,展示“理想生活”的想象。消费者买的不是一罐漆,而是一种色彩疗愈的生活感觉。
二是消费者从“采购工”变成“主创人”。很多年轻人提前做装修攻略,了解不同品牌、产品和渠道,很有主见。他们主动规划和共创,把单品搭配得高级和谐。所以,他们为品牌提供的“审美自信”和“省心方案”买单。
三是品牌们从单打独斗到“组队”服务。消费者想要一站式解决方案,行业竞争从“产品好不好”升级到“能不能搞定一个完整好看的家”。所以立邦联合东鹏、尚品宅配、罗莱家纺等,把一种流行色从墙面到地砖,再到柜子沙发,全部配齐。
四是以抢占用户“审美心智”为终极目标。谁能在消费者构建理想家模样时进入其脑海,谁就能提升品牌的认知度与偏好度,赢得未来市场。
结语
从某种程度上说,色彩趋势发布只是表象,所有品牌的努力都是为了帮助消费者成为自己生活空间的“首席审美官”。对于企业而言,谁能在色彩语言上与消费者产生共鸣,谁就能在未来家居美学中占据更重要的位置。一场围绕色彩展开的竞争,正在重塑家居行业的商业模式与市场格局。
本文来自微信公众号“家居新范式”,作者:爱桦,36氪经授权发布。
本文仅代表作者观点,版权归原创者所有,如需转载请在文中注明来源及作者名字。
免责声明:本文系转载编辑文章,仅作分享之用。如分享内容、图片侵犯到您的版权或非授权发布,请及时与我们联系进行审核处理或删除,您可以发送材料至邮箱:service@tojoy.com



