北京2万多套保障房列入计划,西城占200多套,今年任务超额完成
2025-11-12
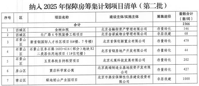
北京今年保障房任务超额完成,第二批计划新建1.98万套。今年年初,北京就定下了全年建设筹集保租房5万套(间),竣工各类保障房8万套(间)的任务,并且将其列入市政府实事之一。市住建委今日发布消息,截至10月底,上述任务已全面完成。同时,今年北京第二批保障性住房建设筹集计划也正式出炉。该批次计划新建17个保障房项目、房源1.98万套,筹集项目7个、0.24万套,竣工项目7个、房源0.81万套。根据计划,新开工建设的保障房项目共有17个,房源19780套。其中保租房项目10个、房源9968套;安置房项目7个、房源9812套。






本文仅代表作者观点,版权归原创者所有,如需转载请在文中注明来源及作者名字。
免责声明:本文系转载编辑文章,仅作分享之用。如分享内容、图片侵犯到您的版权或非授权发布,请及时与我们联系进行审核处理或删除,您可以发送材料至邮箱:service@tojoy.com




