【复材资讯】清华与天津大学合作成果登上Nature
研究背景
固态锂金属电池因高能量密度和高安全性,成为下一代储能技术的理想之选,尤其适用于电动汽车和大规模储能系统。但在实际应用中,固态电池面临诸多挑战。锂枝晶的不可控生长、界面不稳定以及固体电解质界面(SEI)的脆性问题,严重影响了其循环寿命和快充能力。传统固态聚合物电解质虽有良好的界面亲和性,但其离子电导率低,形成的SEI多为脆性无机成分,在高电流密度和面积容量下易断裂,导致锂枝晶穿透和界面副反应加剧。即便通过复合陶瓷填料提升了电解质的离子电导率,电池在实际工况下仍难以实现长周期稳定循环。这些问题的根源在于SEI的力学性能与离子传输性能不平衡。因此,开发兼具高韧性、高离子导率和界面稳定性的SEI,是推动固态电池实用化的关键。本研究提出并验证了一种以Ag₂S和AgF为主要成分的韧性无机富集SEI,该界面层能在极端电化学条件下保持结构完整,促进锂离子快速传输,为高功率、长寿命固态电池提供了新路径。
本文亮点
本研究在PVDF基复合电解质中引入AgNO₃与Ag/LLZTO填料,原位形成以Ag₂S和AgF为主的韧性SEI。该SEI具有不对称结构,上层是韧性Ag₂S - AgF,下层是亲锂性Ag/Li - Ag合金,显著提升了界面力学稳定性和锂离子传输效率。亮点如下:实现了15mAcm⁻²高电流密度下4500小时的长循环寿命;在 - 30°C低温条件下稳定运行超过7000小时;通过理论计算与实验验证了Ag₂S/AgF的低扩散势垒与高韧性机制。
图文解析

图1.韧性SEI的设计与筛选依据
要点:图1通过理论计算与材料筛选,展示了Ag₂S和AgF作为SEI关键组分的合理性。研究人员基于Pugh准则计算多种金属化合物的体积模量与剪切模量比值(B/G),发现传统SEI组分如LiF、Li₂S和Li₃N的B/G值较低,属于脆性材料,而Ag₂S和AgF的B/G值分别高达4.14和12.98,具有优异的韧性变形能力。密度泛函理论计算显示,Li₂S - Ag₂S界面的扩散能垒最低,说明Ag₂S的引入能显著提升锂离子的迁移效率。图中还展示了PALA电解质诱导形成的SEI具有不对称结构,上层为Ag₂S/AgF韧性层,下层为Ag/Li - Ag合金层,既保证了界面的机械强度,又实现了锂离子的快速传输,为后续电化学性能的提升奠定了理论基础。

图2.Ag/LLZTO填料与复合电解质的结构与性能
要点:图2通过多种表征手段,揭示了Ag/LLZTO填料及其复合电解质的物理与电化学特性。TEM和HRTEM图像显示,Ag/LLZTO中Ag纳米颗粒均匀分布在LLZTO表面,形成微观电容器结构,能在电场作用下产生诱导电场,增强电解质的介电性能。介电常数测试表明,含50wt%Ag/LLZTO的PAL和PALA电解质在10Hz下的介电常数远高于纯PVDF和仅含LLZTO的PL,说明Ag纳米颗粒的引入显著提升了材料的极化强度。离子电导率测试显示,PALA在25°C下的电导率为9.65×10⁻⁴Scm⁻¹,在 - 30°C时仍保持2.18×10⁻⁴Scm⁻¹,同时锂离子迁移数提高至0.57,表明Ag/LLZTO和AgNO₃的协同作用有效优化了锂离子的配位环境与传输动力学。

图3.韧性SEI的纳米结构与成分分布
要点:图3通过cryo - TEM和XPS深度剖析,揭示了PALA诱导形成的SEI的微观结构与化学组成。cryo - TEM图像显示,该SEI具有不对称镶嵌结构,上层分布有Ag₂S和AgF纳米晶,下层为Ag和Li - Ag合金,与传统SEI的均匀脆性结构形成鲜明对比。XPS谱图证实了Ag₂S和AgF的存在。深度剖析结果表明,Ag₂S和AgF主要分布在SEI的上层0 - 16nm范围内,呈梯度分布特征,这种分布有利于界面应力的消散,通过形成连续的锂离子传输通道降低了界面阻抗,为SEI在循环过程中的结构稳定性提供了保障。

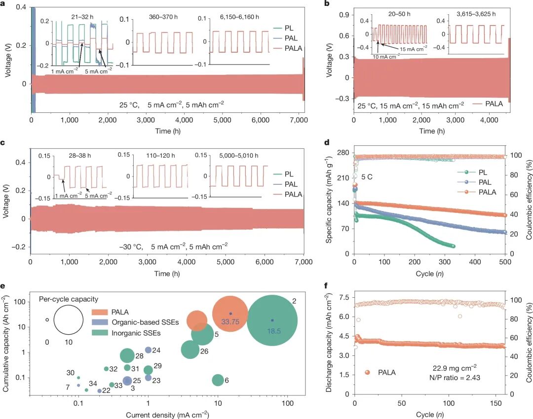
图4.PALA基固态电池的电化学性能
要点:图4系统评估了基于PALA电解质的对称电池和全电池在不同条件下的电化学行为。Li|PALA|Li对称电池在25°C、5mAcm⁻²和5mAhcm⁻²条件下稳定循环超过7100小时,极化电压低且阻抗仅为7.37Ωcm²;在高至15mAcm⁻²和15mAhcm⁻²的极端条件下,电池仍能循环4500小时以上,过电位约250mV。在 - 30°C低温环境中,电池以5mAcm⁻²和5mAhcm⁻²运行7000小时后仍保持稳定,而对比组PAL和PL电池则很快失效。全电池测试中,NCM811|PALA|Li在5C倍率下循环300次后容量保持率达88%,在20C高倍率下仍能提供101.9mAhg⁻¹的容量,且低N/P比(2.43)条件下实现了4.18mAhcm⁻²的高面积容量和90%的循环保持率,充分证明了PALA体系在高能量密度和快充应用中的潜力。

图5.韧性SEI的力学与离子传输特性
要点:图5通过理论计算与实验测试,深入分析了含Ag₂S/AgF的SEI的力学性能和锂离子传输行为。广义堆垛层错能计算显示,Ag₂S和AgF的Egsf值远低于Li₂S和LiF,表明其具有优异的韧性变形能力。弯曲实验表明,PALA形成的SEI在锂阳极弯曲至150°时仍保持完整,而PAL组则出现明显断裂,验证了其在实际工况下的机械可靠性。三维重构和截面分析显示,PALA组中锂沉积呈致密椭球状,且SEI涂层均匀无裂纹,而PAL组中则存在多处枝晶和界面破碎。此外,锂离子在PALA诱导SEI中的扩散系数是PAL组的41.8倍,其界面迁移活化能降至20.14kJmol⁻¹,固体核磁交换谱中也观察到更强的Li - SEI交换信号,这些结果说明Ag₂S/AgF界面不仅具备高韧性,还显著提升了锂离子的传输动力学。
总结与展望
本研究设计并构建了以Ag₂S和AgF为主要组分的韧性无机富集SEI,成功解决了固态锂金属电池在高电流密度、高面积容量及低温环境下界面不稳定和锂枝晶生长的关键难题。该SEI通过AgNO₃与Li₂S/LiF的置换反应原位形成,具有不对称结构,上层为高韧性Ag₂S - AgF复合层,下层为亲锂性Ag/Li - Ag合金层,兼具高杨氏模量和优异变形能力,能有效抑制锂枝晶穿透,缓解循环过程中的应力集中。
实验结果表明,基于PALA电解质的对称电池在15mAcm⁻²和15mAhcm⁻²条件下实现了4500小时以上的长周期循环,在 - 30°C低温下仍稳定运行7000小时,全电池在5C倍率下循环300次后容量保持率达88%,且在20C高倍率与低N/P比条件下仍表现出高容量和优异循环稳定性。理论计算证实,Ag₂S和AgF不仅具有低的锂离子扩散能垒和堆垛层错能,还通过与LiF、Li₂S形成复合界面,显著提升了SEI的离子电导与机械韧性。
展望未来,这种韧性SEI设计策略为高性能固态电池的实用化提供了新方向。下一步研究可聚焦于优化Ag基化合物的分布与界面调控工艺,降低原材料成本,提升大规模制备的可行性。同时,该SEI设计理念可扩展至其他金属电池体系,为下一代高安全、高功率储能器件的发展提供理论支撑与技术路径。此外,结合人工智能与高通量计算,有望加速更多韧性界面材料的发现与验证,推动固态电池在电动汽车、航空航天等领域的规模化应用。
免责声明:中国复合材料学会微信公众号发布的文章,仅用于复合材料专业知识和市场资讯的交流与分享,不用于任何商业目的。任何个人或组织若对文章版权或其内容的真实性、准确性存有疑议,请第一时间联系我们。我们将及时进行处理。
原标题:《【复材资讯】清华/天津大学合作,Nature!》
本文仅代表作者观点,版权归原创者所有,如需转载请在文中注明来源及作者名字。
免责声明:本文系转载编辑文章,仅作分享之用。如分享内容、图片侵犯到您的版权或非授权发布,请及时与我们联系进行审核处理或删除,您可以发送材料至邮箱:service@tojoy.com




