牛市众生相:大佬翻车、大V翻身与价投“老登”翻船
牛市来临,市场上好戏不断。

首先是大佬翻车。顶级游资陈小群在8月时今年收益接近10倍,然而胜宏科技一战却让他遭遇挫折。上周五他买入胜宏科技后,本周该股连续大跌两天,等他割肉离场,胜宏科技却强势拉升创新高。陈小群无奈发朋友圈苦笑道:“爱伤的只有我。”

接着是大V翻身。雪球大V省心省力在2022年底清仓认输,暂别股市去努力搬砖。他一生践行“保本出”的赌徒理念,却没能保本出,黯然离场。此后,在董事长父亲的支持下,他重回股市,今年打了一场漂亮的翻身仗,收益已超130万,特别是最近在百济神州的操作,几乎卖在最高点,一战封神。

最后是价投“老登”翻船。先来看看年轻人对“老登”的定义:老 + 梭哈 + 成功了 = 首富;老 + 梭哈 + 失败了 = 小丑;老 + 不梭哈 + 成功了 = 价值;老 + 不梭哈 + 踏空了 = 老登。
财经大V“水晶苍蝇拍”,微博粉丝超200万,著有《股市进阶之道:一个散户的自我修养》和《复利信徒》两本书。他自称2006年开始接触股市,2008年转为职业投资人,之后5年熊市中年复合收益率超过30%。如此厉害的成绩,自然要发行私募产品。2019年,他发行了首只私募产品——汇蠡水晶稳健私募基金;2020年又成立了汇蠡水晶睿选私募基金。

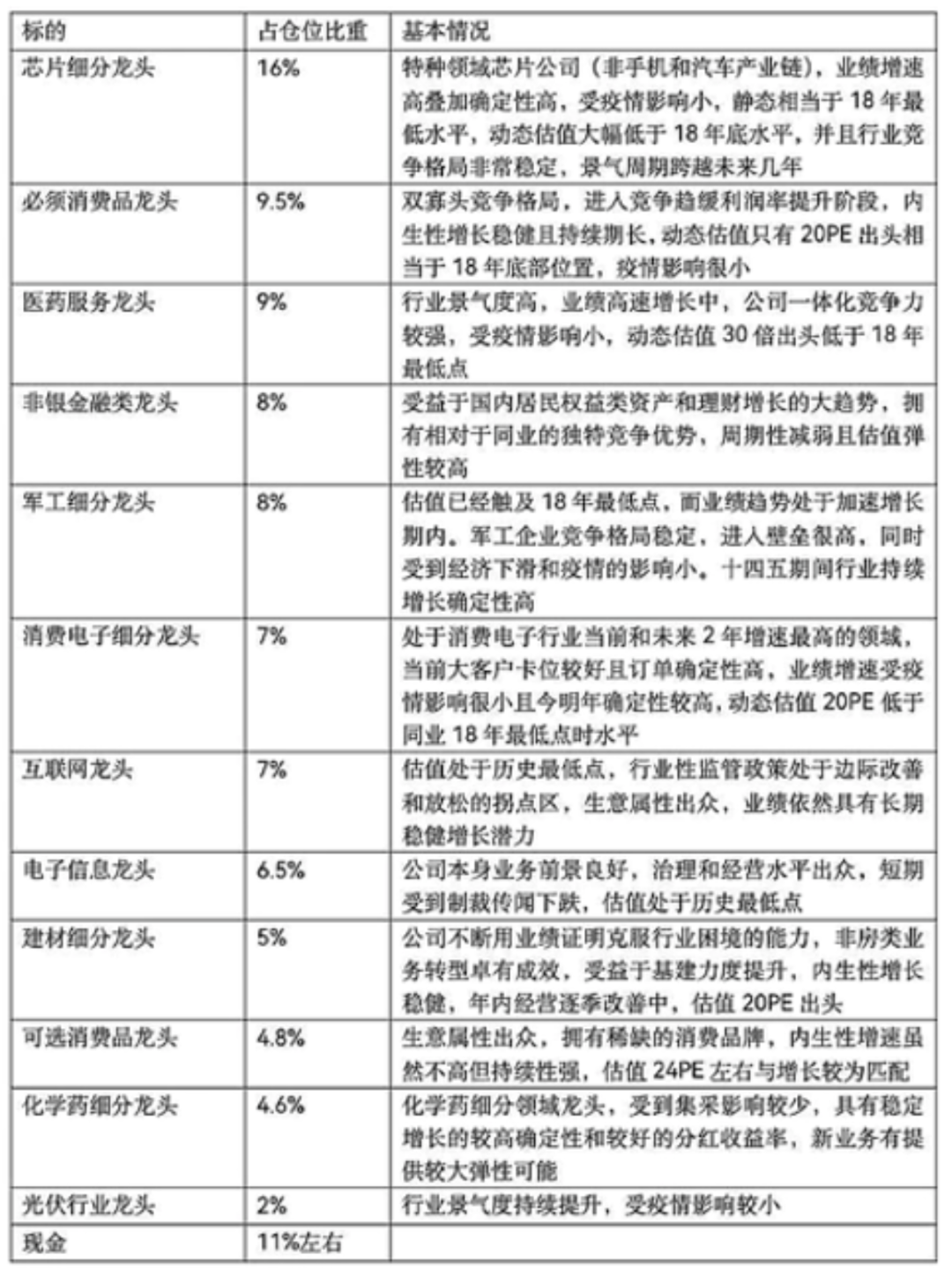
2022年,有文章曝光了他惨不忍睹的收益。随后,他下架了产品业绩展示,还写了一封给投资人的临时沟通信。从信中可知,当时他的投资组合包括芯片细分龙头、消费品龙头、消费电子龙头等,配置较为均衡。他在信中表示,虽然业绩不好,但自己已尽力。2月份查出心脏有问题,一度想结束基金运行,但考虑到当时有十几个点的亏损,想弥补亏损后再结束,没想到越亏越多。不过,他对未来并不悲观,认为优秀公司会有比市场平均水平更好的表现。

在2022年和2023年的熊市煎熬后,2024年和今年迎来反弹行情,他的基金能触底反弹吗?日前,有投资者爆料,他持有的汇蠡水晶睿选私基金B,自2020年9月7日成立以来,截至今年8月29日,累计净值为0.72。2022年4月15日时,该基金净值是0.77,现在反而只有0.72了。当时上证指数3200点,现在都快3900了,但基金净值竟然还倒退,离清盘线一步之遥。之前配置的芯片细分龙头、消费电子龙头、电子信息龙头,都不反弹吗?

再看他最近在微博的发文。7月他认为A股有圣杯级指数,微盘股日频等权今年以来涨幅近50%,但他的基金今年以来产品净值只上涨了28%,连创业板都没跑赢。9月4日,市场大跌,他写道:“除非结束了,否则主线不会变,特别是还未充分演绎完并且四季度有更多催化的。另外看到有些颓废了好几年的行业,老业务反内卷初步见到成效,新业务成长得飞快,估值杀了几年现在只有十几倍,业绩优异甚至未来1 - 2年可能有加速,分红收益率还接近银行股,这种就是调整中加大仓位。”但他究竟加仓了没有,真叫人着急。

昨天,他微博发文称:“牛市里其实也会很熬人的,每一个比你赚得多的故事,每一次差一点接近你的盈利目标就回撤,每过一阵子就发现之前没拿住的又起飞了。只要你有足够强的得失心和比较欲,牛市就和熊市一样有一百种办法让你疯。”买了他基金五年的持有人,看着跌成七毛的净值,怕真的要疯!
最后,送他一句话:与其在微博写“投资的美感”,不如先把净值做回1元给基民看看。毕竟空谈误国,实干兴邦,炒股这件事情,嘴炮再响也不如净值漂亮!
本文仅代表作者观点,版权归原创者所有,如需转载请在文中注明来源及作者名字。
免责声明:本文系转载编辑文章,仅作分享之用。如分享内容、图片侵犯到您的版权或非授权发布,请及时与我们联系进行审核处理或删除,您可以发送材料至邮箱:service@tojoy.com




