山阴县人民法院开庭公告(4月27日至4月30日)
04-29 10:44
山阴县人民法院于2025年4月27日至4月30日开庭。假如这里有你的案子,记得按时参加开庭;假如这里没有你的案子,有兴趣的朋友也可以带着身份证来参加。法院审理案件应当公开审理,但法定不公开审理案件(涉及国家机密、个人隐私、审判时未满18周岁的未成年人案件)和申请不公开的案件(当事人提交申请确实涉及商业机密的案件)除外。
以下审判信息是提前整理形成的。由于调解、撤诉、延期审判等特殊情况可能发生在案件审理过程中,审判时间有时会进行调整。如果当时与实际审判时间和地点不一致,以实际情况为准。
2025年4月27日 星期日
山阴县人民法院
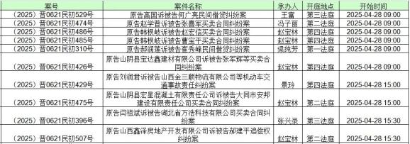
2025年4月28日 星期一
山阴县人民法院

2025年4月29日 星期二
山阴县人民法院

2025年4月30日 星期三
山阴县人民法院

继续滚动阅读下一个轻触阅读原文。

山阴县人民法院向上滑动,看下一个
原标题:山阴县人民法院开庭公告(4月27日至4月30日)
本文仅代表作者观点,版权归原创者所有,如需转载请在文中注明来源及作者名字。
免责声明:本文系转载编辑文章,仅作分享之用。如分享内容、图片侵犯到您的版权或非授权发布,请及时与我们联系进行审核处理或删除,您可以发送材料至邮箱:service@tojoy.com




