@所有的父母,孩子都有这样的情况可能是...
留学生需要提高警惕!
国内反诈骗升级
诈骗者进入海外
00后青少年海外生活经验少年
容易陷入文化差异和精密骗术的困境
稍有疏忽
就成了诈骗目标!
近来,留学生经常被骗!
以下是最近发生的事情
真实的诈骗案例
留学时间本应充满期待。
可短短五天
让小华的生命永远停留在20岁。
第三天,山东姑娘小华登陆马来西亚。
“一个个标注” 86 “21”的电话刺破了平静。
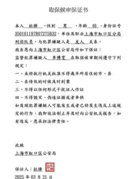
"我是上海虹口分局杜峰警察。
您名下的银行账户涉及跨国洗钱案!"
自称“上海虹口公安杜峰警察”的人
视频聊天的同时
在甩出手中清晰可见警号的警官证明的同时
当AI产生的“犯罪视频”出现时
小华的指尖开始变冷——
在任何案件中,她都没有参加。
但是视频里却是自己的脸。
(实际上是由AI技术引起的诈骗分子)
图片来自网络
对方厉声呵斥
此外,背景音及时传来刺耳的警笛声
单纯的小华只能信以为真。
并且主动询问如何配合
对方告诉小华
念念在小华可能是身份被盗?
属于牵连犯罪
能给小华一个机会
没有必要被引渡回国
并且让父母也受到牵连
但是前提是她需要全力配合。
并再三洗脑
声称自己赌上了职业生涯来帮助她。
小华顿时心存感激
没多久
骗子们发了一份《保释决定书》
要求小华迅速缴纳25.8万“保释金”
图片来自网络
接下来
诈骗者轮流扮演“刑警队长”“检察官”
使用虚拟定位制造“警察包围圈”缩小错觉
让小华完全信任他们
图片来自网络
试图联系小华的家人
云控制系统将断开通话。
最终小华无法承受压力。
一跃而下,从自己的公寓一跃而下
!
案例分析
诈骗者对海外学生实施诈骗,首先以“ 86 21“国内区号伪装警察,伪造身份证明和AI脸部交换视频,增强真实性;然后通过虚构高额索赔、模拟警笛等方式制造危机感,切断受害者的社会支持;最后,以“身份被盗”为由获得信任,依次扮演不同角色形成“权威链条”,以“取保候审决定书”为幌子骗取高额“保释金”。
为防止上述悲剧的发生?
出国留学的学生
还有学生家长
必须时刻保持警觉
除上述案例外
还有其它类似的案例
也值得注意
虚拟绑架诈骗:
骗子扮成劫匪,用AI变脸或伪造视频称留学生被绑,威胁家属支付赎金,还诱导留学生失去联系,造假“被绑现场”。
诈骗涉嫌犯罪:
打电话给“警察”、“大使馆”,污蔑留学生犯罪,让他们配合调查缴纳“保释金”,或者用PS伪造“逮捕令”等等。
欺诈:“学费代缴”:
假冒学校人员或中介,以优惠汇率代缴学费诱骗转账,收款后消失,留学生金钱受损,学籍有风险。
诈骗:“换汇圈套”:
以先转账后汇款为借口,在社交平台或留学生群发“低价换汇”消息,收钱后拉黑或提供假凭证拖延。
!
防骗指南
1、来电不轻信
官员们从来不打电话办案/要钱,遇到“ “86”“00”开头电话,立即挂断并拨打110进行核实。
2、免罪是圈套
所有司法通知都必须有正式文件(传票/逮捕令),不得有“免费缴费”。
3、换汇走正轨
“低汇率”“代缴学费”=诈骗高发区,只认学校官网/银行柜台,转账留存凭证。
4、威胁就报警
听到“你犯了罪”“影响了家人”,冷冷地说:“我马上报警核实”,然后挂了联系警察。
警方提示
1、假冒公安法诈骗是国际学生经常遇到的诈骗类型。其核心是诈骗分子冒充公安法机关,利用受害者对国内外法律制度和行政管理不熟悉的急切心理,尽快证明自己的清白。
2、留学生身处异国他乡,对不熟悉的电话要高度警惕。记住:“视频聊天不等于真实证据”“转帐要求必须是诈骗陷阱”。
3、如发现异常,立即挂断并报警,切忌因恐惧或“感激”心理而陷入欺骗。人生无价,预防第一!
请把这篇文章转给身边的留学生和他们的父母朋友,
特别是新生人群!
加强预防意识
警惕这种悲剧的发生!
原标题:“@所有的父母,孩子都有这样的情况可能是这样的。...》
阅读原文
本文仅代表作者观点,版权归原创者所有,如需转载请在文中注明来源及作者名字。
免责声明:本文系转载编辑文章,仅作分享之用。如分享内容、图片侵犯到您的版权或非授权发布,请及时与我们联系进行审核处理或删除,您可以发送材料至邮箱:service@tojoy.com




