中国内容机构2025(MCN)产业发展研究白皮书发布
2024年是MCN机构更加关注“结果”的一年,是未来寻找稳定发展的一年,也是试水后回流过渡的一年。
在过去的一年里,在“规模和利润”的引力下,他们花了一年时间实验结果。除了稳定业务的基本盘,调整市场形势的业务结构外,他们还深入探索了收入规模、平台变化、行业变化等多维挑战。
为找出破局的方法,「克劳锐」走访了数百家机构,将调查结果汇总成今年的巨献。——中国内容机构2025(MCN)产业发展研究白皮书。
从2019-2025年,这是「克劳锐」中国MCN产业研究白皮书连续第七年发布。
现在,内容机构已经不再是单一的形式,它正逐步转变为多元化的商业体,在每个历史阶段都面临着选择、发展、变化和前进的考验,「克劳锐」记载的,正是中国内容生态的整体变化。
我们希望通过白皮书,全面解读中国MCN机构行业过去一年的八大现象和五大趋势,呈现中国内容机构生态的真实变化,为同行的战略布局提供决策参考。
MCN机构的八大现象:决策的十字路口,每一步都是选择题
股票时代,每个决定都要更加理性,这也是大多数机构在过去一年里做出的,"有限扩张,节省开支,灵活活动"调整的原因。
不同梯队的机构如何迎接行业的“考试”?机构如何在不增加效率的情况下进一步发展?整体增长放缓,时间下降。各大机构应该如何转型?
这类问题和现象,一直困扰着许多机构,也吸引着许多机构。「克劳锐」的关注。
现象1:MCN业务面临“考试”,步步为营。
在周期性迭代阶段,MCN进入了操作“考试”。站在决策的十字路口,每一个选择都是极其关键的,这就需要所有的MCN机构都有一个坚定的认识。"要做什么,不要做什么"。
坚定做什么:坚持基本业务;接受短期业务下滑;延长机构生命周期
坚决不做任何事情:不要盲目地进入新的领域;不要做不擅长的生意

此外,机构处于不同阶段,必须有不同的经营策略。
第一梯队的强大的迭代领袖,需要进入3.0资源迭代阶段,要懂得叠加上下游相关领域的资源,进行横向拓展。
第二梯队的跟随模仿者,可从区域、行业两个层面,统一模仿某一区域或某一垂头MCN。
更多的迭代,更弱的迭代MCN第三梯队,由于市场敏感度较低,需要找到借鉴、模仿的对象。否则,一旦跟不上时代的发展,就很容易被市场淘汰。
现象2:增长带来的惊喜不多,机构管理在压力下调整预期稳步发展。
在过去的一年里,虽然有一半的机构保持了收入规模的增长,但是实现利润增长的机构不到30%。
这样也使得各大机构在目前的结果导向下,经营压力大,竞争激烈。

尤其是目前创收不增效的情况,促使很多机构开始调整业务预期。比如我们不仅会更加注重实际效率,还会通过精简团队来提高效率。
同时,各大机构在布局新业务时变得更加谨慎,相当一部分机构降低了增长预期,希望实现稳步发展。
现象3:由于市场集中度的影响,机构业务盘面分化向双方迈进。
由于增长放缓、时间下降等因素,各大机构的业务盘面也开始出现分化,主要集中在两个方向:
一是部分机构逐步从垂直市场走向集中,希望以专业优势巩固市场地位
以家庭生活为核心「发亮星球」构成了生态内自闭环内的内容、广告、品牌、转换。
「派芽MCN」然后围绕“吃”的场景进行延伸,逐步加强自己在食品领域的地位。

二是高集中度市场走向分化,许多机构开始放弃单一的方式,拓展多元化业务
「西西里传媒」数码、家居、汽车等品类矩阵的成长和复制都是由于美容行业的推出而完成的。
「缇苏」然后从商单广告为主的收入模式向敏捷转型“广告” “直播”的复合运营模式转型,并取得了良好的效果。
现象4:地方MCN自我定位向全方位服务商转变
因为国内MCN产业已经进入成熟阶段,许多地方机构的自我定位也发生了很大的变化。
在发展过程中,这些机构不仅拓展了电子商务业务,进入了不同的平台,进入了多元化的内容领域,还开始打造自己的品牌,拓展海外业务。
同时,相当一部分MCN机构逐渐从“打造大咖内容,促进业务”的核心演变为以“服务大咖、客户、平台”为核心的服务商模式。

现象5:建立自主品牌,发展出海业务已经成为两条扩展路径,机构共性和集中性。
除上述转型外,建立自主品牌、出海经营,已成为机构的重要共识。
在调研中,「克劳锐」了解到五月星辰孵化了自己的护理品牌「混和故事」;闪亮星球打造了美学品牌「怪物天使」;愿景未来自营咖啡品牌「ok no」等等,都取得了不错的成绩。

但是就业务出海而言,「奇光」使力北美电商;「新偶文化」整体使力在美区、英区电商侧;「无忧传媒」打造中东秀场;「御今文化」重点实现海外版权;「构美」并购泰国机构…同样引人注目。
由于篇幅原因,如机构生产思维、业务覆盖、运营等创新策略;对平台运营的“三看三看”等洞察;我们不会在这篇文章中逐渐从低成本地区崛起。
挑战与压力:MCN的“有所作为”和“有所不为”
目前,MCN机构面临的主要困境仍然是用人成本激增、内容创意疲劳、红人管理难度增加等问题,业务单一,抗风险能力差”这是组织最关心的问题。
除机构自身经营的考验外,外部环境的压力也越来越大。
61.4%的机构表示,很难找到新的增长业务;60.3%的机构认为同一领域的竞争对手越来越多;超过40%的机构表示,品牌所有者的需求正在逐步提高。

虽然内交困境增加了组织的增长阻力,但也促进了组织架构的质量提升、战略调整和变化,从而实现业务的飞跃。
这样也让很多机构走向锐进探索,精耕细作,坚持不懈,拓新攻坚。四种类型的演变,揭示了机构的发展“有所作为”和“有所不为”。

锐进探索型
这种类型的机构应该知道如何通过。精确爆破,快速迭代,成为跑道的标杆,以敏捷创新, 快速探索,强制执行” 获得市场红利。

「一簇传媒/发光星球」通过各个板块的业务相互串联,形成内部自闭环,看到孵化器创造商业壁垒。
「方片新媒体」依靠孵化 签约 培训形成成长飞轮,并在平台上聚焦,内容多样,快速创新,形成差异优势。
「熊小婴集团」深度培育大咖长期内容延伸潜力,充分释放复利经营价值。
拓新攻坚型
这种类型的机构需要对新的商业生态进行系统的尝试,通过资源投入或跨域整合布局新领域,找到新的轨道。
与此同时,还要以跨界思维重构业务结构,快速试错和资源复用,实现新业务“0-1”的突破。

举例来说,拓新攻坚机构可以尝试完善但未涉足的业务,或尝试海外及创新业务,也可尝试组合提效或跨平台营收场景创新等。
身为典型代表,「缇苏」从内容型企业向电子商务发展,达人和团队两方都可以弥补多元化的营销环境。
「奇光」然后从广告转向电子商务,加快北美市场布局多元化业务的拓展。
「美哒」将挂车转换升级为双线布局,看准直接转换为用户提供附加值。
精专深耕型
精耕细作的机构需要以优势跑道深挖为重点,实现商业价值升级,通过内容或交易创新获得客户与用户的长期价值绑定。
这就要求组织擅长领域。做得透彻而不是摊薄,要通过垂直分层挖掘价值,横向扩展绑定多种需求。

「派芽星球」积极延伸核心优势品类,提高效率,积累口碑,稳定市场地位。
「蜂群」然后把创意作为第一生产力,建立良好的共赢生态,基于内容创作的深度合作机制。
「芥末文化」专注于电子商务模式深度培育,向上下游延伸,三年打造独特的电子商务MCN定位。
稳守持恒型
坚持不懈的机构,需要抵制市场变化的“少变应万变”。
这就要求他们依靠现有的方法来稳定收益,最小化试错,增加链接来增加利润,防止激进投资,从而完善系统来实现稳定的现金流收益。

「大禹」继续坚持大咖孵化战略,学习和迭代高质量内容,看机构发展的长期主义价值。
「谦寻」通过内容 技术整合两翼,增强高质量内容生产能力,沉淀流量回归信任经济。
「告趣」扩大合同规模,实现电子商务多元化切入赋能,实现稳定增长,这些都是稳定持恒的典型代表。
在「克劳锐」看起来,MCN目前正在发展。本质是「战略定力」与「创新锐度」多重游戏。
各类机构更需要了解哪些“有所为”,哪些“有所不为”,这才是长远发展的王道。

平台变化:内容精品化、技术渗透智能化、平台战略转变
当前,平台功能界限不断结合,系统化、智能化成为生态闭环建设的核心驱动力。
无论是以短视频为主的Tiktok、Aautorapper,以电商起家的淘宝、JD.COM、拼多多,还是以社交信息发家的微信、微博,界限都在不断拓展,业务范围也在逐渐产生一定的重叠。
相互扩展融合的结果,实际上已经指出了各大平台的核心发力方向。
每个人都开始向前看"内容精品化,技术化 AI广泛应用于商业场景组合,内容 消费跨界”等待方向变化。
内容精品化
在过去的一年里,中长视频用户的消费持续增长,各大平台开始向知识化、价值化转型支持优质创作者,但愿更多的用户被高信息量和沉浸式叙述所吸引。

在抖音精选事实上,2024年视频同比增长超过30分钟,增长207%、与去年同比增长210%、超长视频发布创作者增长158%。
@米三汉 一个长达450分钟解读《红楼梦》的超长视频,竟能赞1200万 ,可以看出它的价值。
过去一年,B站顾客使用时间达到102分钟,哔哩哔哩百大UP主均为横屏中长视频创作者,每天的知识区域内容播放量增长400%。
@渤海小吏 凭借对历史形势的生动解读,获得了超过360万粉丝的关注。
从去年开始迅速发力的视频号,长视频权限的认证创作者和粉丝量解锁,推出“视频号助手” 支持长视频发布等功能,促进高质量内容的发展。
@星球研究所作为平台的典型代表, 从地理角度呈现世界奇妙之处,大量视频点赞超过10万。 ,可以看出顾客对这类内容的喜爱。
智能技术深度渗透
在过去的一年里,AI的快速发展,让我们相信AI时代已经到来。
内容创作领域,所有主要平台都发布了AI工具,并通过AI 内容生产,算法优化,推荐投放等待能力,帮助创作者更好地产生内容,提供流程帮助。

快手的可灵AI在1.6版本升级后,“图片视频”场景的综合效果比1.5版本高出近200%。;2024年Q4,可灵AI的日均生成营销材料消耗量超过3000万元。
2024年,抖音和博纳影业完成AI短剧;2025年,即梦AI、抖音正式启动 为高质量的AIGC短剧创作者提供现金和流量鼓励,“AIGC短剧招募计划”。
视频号还依托AI技术优化内容推荐和广告营销,使得过去一年视频号总客户时间快速增长,四季度广告收入同比增长60%。
最近,「克劳锐」还对腾讯、Aautorapper等大厂AI动态进行了深入报道:点击查看《阿里、腾讯、Aautorapper最新财务报告解读:AI时代谁主沉浮》。
各大平台发展战略的调整变化
2024年,各大平台的发展战略也发生了调整和变化,这就要求各大机构跟上节奏,加快平台内容场景的融合,实现生态协调。
举例来说,在许多机构看来,微博聚集了大量的跨行业兴趣客户,仍然具有很强的公域知名度,热点营销仍然是品牌必不可少的经营行动。
因此,当微博开始通过跨域博主生态建设和热点营销技术创新,探索更多新的商业机遇,形成“内容-客户-品牌”的积极循环时,相关机构就会跟进变化。

去年,视频号的快速增长,为微信小店与小程序、服务号三位一体的形成提供了帮助。
2024年,微信小店GMV规模增长1.92倍;动销商品数量增长3.83倍;订单数量增长2.25倍,微信商店已成为下一个被寄予厚望的生态串联产品。

由于篇幅的关系,我们不能在本文中逐一进行抖音电商、淘宝&天猫、小红书、喜马拉雅等各大平台的经营策略。
趋势总结
趋势1:从规模扩大到MCN「价值深耕」,利润模式和目标的重构
「克劳锐」调查显示,过去一年实现收入和利润双增的MCN机构不到10%。
从“人员与团队扩张、运营模式扩张、竞争流量与经营范围、提升行业占有率”的角度来看,这就要求机构摒弃规模有限的方式,在MCN3.0阶段,优先考虑盈利。
所谓3.0阶段,需要通过垂直深度培育、技术赋能、多元化运营,提高业务效率,从单一收入转向复利运营;同时需要改变经营理念和目标调整,接受增速放缓或短期下降,看行业长期发展价值。

趋势2:流量红利放缓,客户需求分层,内容产业两极化双轨格局加剧
当曝光不再是唯一的展示数字时,效果和服务质量的竞争将成为竞争的核心,组织也应该关注。高质量内容产生的新增长极。
李子柒去年的回归让非遗爆红,知识、非遗、文化、艺术等精美内容也成为各大平台竞争的焦点;用户对 “伪爆款” 免疫功能日益增强。
这一变化也促使更多擅长内容的机构开始探索多样化的内容,例如从短剧到坚屏综艺等。

趋势3:机构与大咖啡的关系升级,携手共进,共同成长
过去一年,更多孵化型机构,从雇佣->伴随->合伙的升级开始。
这类机构不仅注重个人特征、爱好、专业技能的孵化,而且更加注重生命周期规划,甚至实现内容创作者向品牌合作伙伴的转变。
更多签约型机构同时也希望从收益共赢走向深层共生。
举例来说,目前机构与达人的关系逐渐疏松,从1V1的商业合同,转变为1V多的疏松合同关系,双方聚焦于业务规模的突破。
机构更注重交付的高质量,比如从重新签约经纪到重新服务,从一个交付项目到合作效果的动态评估,代理/品牌客户服务的深度绑定等等。

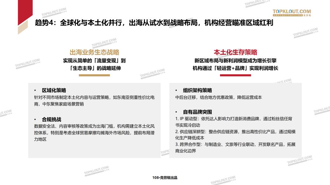
趋势4:全球化与本土化并行,出海从试水到战略布局,机构经营看区域收益。
到了2024年,许多机构已经实现了从简单到简单的目标。「流量变现」到 「生态主导」战略延伸。
他们不但会根据不同的市场,制定本土化的内容和运营策略,而且会提前建立本土化的风险控制体系,提前布局潜在区域。
扎根于当地经营机构,则更加注重打造“新区域布局和新利润模式”的增长引擎。
许多机构通过中后台转移、结合地方优惠政策等方式,与自主品牌合作突破,依靠「轻运营 品牌」实现利润增长。

趋势5:跨行业整合与平台生态重构,实现「内容中介」到「产业服务商」升级
自然,在过去的一年里,更多的机构正在经历。「内容 产业」打破传统界限的新服务模式。
例如,制造业利用客户需求通过C2M模式驱动产品研发和迭代。在文化旅游行业,促进地方文化媒体、体验升级和经济转型的深度融合。在教学方面,构建「获得知识-技能培训-职业发展」全链服务系统等。
同时,大测量机构更倾向于与平台建立动态合作关系,协同提高效率,通过风险对冲和长期布局,可以减少单个平台所依赖的「建设生态韧性」。
对于完善的平台,一些机构会将用户转化为可以长期访问的私域资产,减少流量依赖,优化商业内容形式(如品牌定制短剧、系列IP等)。).
对于新兴平台来说,如果快速占领细分赛道,可以及时介入陪跑和合作。密切跟踪平台政策和流量红利方向,及时调整运营重点。

总结与展望
2024年增长带来的行业惊喜并不多,数字背后的压力更大。
到2025年,机构需要能够战胜战争,取得成果,既要在局部形成高地,又要有堡垒。
站在2025年的新起点上,也站在未来更多的国际市场,「克劳锐」带着对行业未来的无限憧憬,希望用我们的努力,记录中国内容生态的整体变化。
在这个不断变化的市场中,我们期待着更多优秀的机构。,比如坚韧的树根,深深扎根于行业地面,朝着品牌化的高度健康成长,与行业一起写出更精彩的篇章。
本文来自微信微信官方账号 "TopKlout克劳锐"(ID:TopKlout),作者:TopKlout克劳锐,36氪经授权发布。
本文仅代表作者观点,版权归原创者所有,如需转载请在文中注明来源及作者名字。
免责声明:本文系转载编辑文章,仅作分享之用。如分享内容、图片侵犯到您的版权或非授权发布,请及时与我们联系进行审核处理或删除,您可以发送材料至邮箱:service@tojoy.com




