房地产企业退地案例:盘活现有土地,改善土地储备结构
获取房地产企业数据 & 一系列调查报告,请
通过回收土地,可以帮助房地产企业快速解决低效运营和经济压力的问题。一方面,部分房地产企业通过回收土地来缓解负债和现金流紧张的压力;另一方面,改善土地储备结构,改变闲置土地,盘活现有土地。
更多房地产企业"调查报告,"中指云"获得
https://www.cih-index.com
退出政策旨在盘活闲置存量,缓解企业经济压力
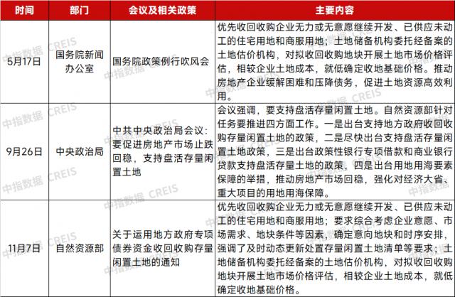
2024 年 11 月 7 当天,自然资源部发布关于收购闲置存量的通知,指出要积极利用地方政府专项债券资金,增加收购闲置存量的力度。明确收地范围,除了公司无力或不愿意继续开发、供应未开工的居住用地和商业服务用地以外的其他用途土地外,进入司法或破产拍卖、出售程序的土地,以及因低效土地再开发或基础设施建设而需要收回的土地,以及在已开工地块中规划可分割未建设的部分,也可纳入收回收购范围。
在"收地项目“另一方面,要求充分考虑公司意愿、市场需求、地块条件等因素,确定意向地块和时间安排,强调及时动态更新和处理闲置存量清单的要求。关于”收地价格“方面,自然资源部要求土地储备机构委托已备案的土地估价机构对拟回收的土地市场价格进行评估。与公司的土地成本相比,土地收集的基本价格是低确定的。
5.17 到目前为止,新政促进了收购闲置土地的相关政策。
过去房地产企业退地主要是地块难去化,自身经营不善。
伴随着市场的调整,部分地块在转让过程中的规划条件已不能满足当前消费者的需求。如果万科返回北京市海淀区西北旺镇永丰产业基地,退地的主要原因是全部自持租赁,收益低,资金周转慢。为了解决资金问题,万科提出了选择周边企业参与众筹的众筹方案。随着房地产金融监管的收紧,周边企业参与众筹的积极性有限,难以实施。由于建设资金量大、收益低、资金周转慢、风险大,地块开发建设难以进行,最终万科不得不不得不 2021 年度折扣退地。
另外,一些企业自身经营不善,无法承担后续开发投资,退地的主要作用是减轻负债、现金流紧张的压力。比如时代中国退回广州 8 广州白鹅潭华夏幸福归还地块 CBD 地块、R&F地产退还广州花都区地块等。这些地块退还地块后,房地产企业不需要继续投入相应地块的开发资金,还可以收回部分土地出让金,缓解企业的经济压力,但仍面临保证金等前期资金的损失。
新政前房企退地有关案例
近期房企退地主要是盘活项目,提升土储结构。
5.17 到目前为止,房地产企业可以通过退地盘活项目,提高土地储备结构,实现政府和公司的双赢。
通过改变土地使用性质的退地重拍,实现项目的盘活。如 2024 年 7 月至 10 月华润置地在申请撤出一块取地十年的地块使用权后,再一次将该地块拍下,土地用途从商业上 商业变成了商品房 酒店 商务 商业。华润置地退地一方面是福州商品去化相对困难,当地写字楼空置率较高;另一方面,购物中心也趋于饱和。但是在“商改住”中再一次拍摄,可以很好地解决上述困难。与此同时,为鼓楼区捐赠建设的投资额不少于 3000 万的示范标杆小学,变相降低了征地成本。
提高土储结构,通过退地优化资源使用。部分退地地块经估价后,由国家对“应付票据”进行补偿,用于房地产企业在该城市再次购买土地,从而优化土储结构。如 2024 2008年8月至9月,广州越秀地产两次成功退地四块地。相关地块的补偿方式为广州市土地开发中心提供等价应付票据,而不是现金。应付票据的价值可用于广州市新出让的市级土地。值得注意的是,文件本身可以用来支付广州土地市场未来所有符合转让条件的地块,这意味着越秀地产已经通过退地获得了 120 在广州换仓的机会亿元,可以有效提高土储质量。
2025 年 1 月 13 日本,中国金茂与湖州南太湖管理委员会签署土地收储协议。湖州东茂根据土地收储协议,同意将四块地交给湖州南太湖管委会收储,代价为人民币。 7.81 以现金补偿亿元。同时,金茂表示,如果这些地块被列入专项债务资金处理闲置场所清单,将使用专项债务政策资金支付补偿的分期等安排进一步协商。如果达成协议,可以另行签订协议。
新政后房企退地部分案例
一般来说,房地产企业退地的原因基本上可以分为三类。一是房地产企业经营不善,无法承担后续开发投资,不得不选择退地。二是地块本身不适应当前市场,难以去除,三是政府出于集体利益收回土地。从项目层面来看,在修改完善规划条件后,通过房地产企业的退地、政府的再储备和转让,可以获得市场认可。
就房地产企业层面而言,应根据自身现金流、城市市场需求、土储地块质量等方面妥善选择退地方式。一些承受现金流压力的公司可以通过退地从当地政府取回已支付的土地出让金用于在建项目,从而减轻负债和现金流紧张的压力。但经营稳健、寻求提高土储质量的房地产企业,有利于提高土储结构和企业内部资源配置的优化和优化,有利于公司未来长期发展。
➤政策措施
看看当地的两会 2025 年度楼市政策方向
www.cih-index.com/report/detail/93728.html
清单来了!本地拟收纳超储物 160 宗地,总价超过 350 亿元
www.cih-index.com/report/detail/93524.html
2025年中国房地产政策跟踪报告 年 1 月)
www.cih-index.com/report/detail/92731.html
➤企业研究
2025 年 1 月中国房地产公司销售业绩排行榜
www.cih-index.com/report/detail/92333.html
2025 年 1 全国房地产企业月全国征地 TOP100 排名榜
www.cih-index.com/report/detail/92332.html
整理 600 多项工程,看代建发展特点
www.cih-index.com/report/detail/93700.html
➤房地产市场
2025 年初,许多楼市保持稳定。
www.cih-index.com/report/detail/92850.html
新年土地拍卖升温背后:优质地块增加和特殊债收加速
www.cih-index.com/report/detail/93721.html
中国房地产市场月报 2025 年 1 月
www.cih-index.com/report/detail/92857.html
➤指数研究
中国房地产指数系统百城价格指数报告(2025年 年 1 月)
www.cih-index.com/report/detail/92334.html
2024 中国写字楼租金指数研究报告
www.cih-index.com/report/detail/92853.html
2024 中国商铺租金指数研究报告
www.cih-index.com/report/detail/92854.html
➤物业研究
2024 中国物业管理行业市场总结 &2025 趋势展望
www.cih-index.com/report/detail/90254.html
2024 物业上市服务公司 ESG 评价研究报告
www.cih-index.com/report/detail/90235.html
中指研究院 · 中指云平台
www.cih-index.com
为行业提供:
●4 万 房地产报告每天更新,包括住宅市场、房地产企业研究、土地市场、物业研究、政策措施、指数研究等诸多领域;
● 2300 城市房地产数据,225 推出万宗土地交易信息,40 一万个住宅项目和 5 商业物业交易数据万栋;
●中国城市投资吸引力排名,百城房价,查城市,查房企,查房地产数据,查房地产政策;
●关键城市圈集中供地、土地拍卖快讯,如京津冀、长三角、珠三角、成渝、长江中游等。
戳“阅读原文” 免费试用
中指商品!
本文仅代表作者观点,版权归原创者所有,如需转载请在文中注明来源及作者名字。
免责声明:本文系转载编辑文章,仅作分享之用。如分享内容、图片侵犯到您的版权或非授权发布,请及时与我们联系进行审核处理或删除,您可以发送材料至邮箱:service@tojoy.com




